Sangat Membantu

Cara Menghitung Determinan


Menghitung Determinan Matriks Ordo 4x4
www.kontensekolah.com

Pengertian Dan Trik Jitu Mencari Invers Matriks Secara Mudah
rumusbilangan.com

Determinan Matriks 3 3 Metode Sarrus Penma 2b
penma2b.wordpress.com

Mat Eko Stat Eko Metrik Cara Menghitung Determinan Matriks 3 X 3
tutupohosali081175.blogspot.com

Metode Laplace Adhitya Faika Resky
adhityafaika.wordpress.com

Menghitung Determinan Matriks Dengan Excel Sangpengajar Com
www.sangpengajar.com

Matematika Kelas 11 Cara Mencari Determinan Dan Invers Matriks
blog.ruangguru.com

Https Encrypted Tbn0 Gstatic Com Images Q Tbn 3aand9gctrtnw1aparn Vpwed4ucrzb8pybu U Vlg1q6vycijiy2jj8de Usqp Cau
encrypted-tbn0.gstatic.com

Cara Menghitung Determinan Matriks Ordo 2x2 Youtube
www.youtube.com

Cara Mencari Determinan Matriks Yang Mudah Kelas Pintar
www.kelaspintar.id

Cara Menghitung Determinan Matriks 3x3 Dengan Ekspansi Kofaktor Marthamatika
www.marthamatika.com

Cara Mengerjakan Determinan Matriks 2x2 Guru Ilmu Sosial
www.ilmusosial.id

Menghitung Determinan Dan Invers Matriks 4 4 Rahmadya Trias Handayanto
rahmadya.com

Cara Menghitung Determinan Matriks 4x4 Dengan Kofaktor Marthamatika
www.marthamatika.com

10 Sifat Determinan Dan Reduksi Baris Beserta Contohnya Profematika
www.profematika.com

Menghitung Determinan Matrix 2 2 Dengan C C Rahmadya Trias Handayanto
rahmadya.com

Cara Menghitung Determinan Dan Invers Matriks Dari Ordo 3x3 Youtube
www.youtube.com

Aljabar Linear Invers 4x4
id.scribd.com

Menghitung Determinan Matriks Dengan Excel Sangpengajar Com
www.sangpengajar.com

Determinan Matriks Ordo 2x2 3x3 Nxn Dan Contoh Soalnya
rumus.co.id

Rumus Matriks Matematika Sma
rumushitung.com

Rumus Cepat Matriks Guru Ilmu Sosial
www.ilmusosial.id

Catatan Amir Cara Mencari Determinan Matriks Dengan Matlab
amirtjolleng.blogspot.com

Determinan Matriks 3x3 Metode Sarrus Dan Minor Kofaktor
id.scribd.com

Determinan Matriks 4 4 Metode Sarrus Penma 2b
penma2b.wordpress.com

Menghitung Determinan Dan Invers Matriks
pdfslide.tips

Rumus Invers Matriks Dan Contoh Soalnya Blog Teknisi
blogteknisi.com

Determinan Matriks Invers Matriks Dan Sifat Sifatnya Idschool
idschool.net

Aljabar Linier Invers Dan Determinan Menggunakan Matlab Hi
estherr.home.blog

Menghitung Determinan Matriks Ordo 4x4
www.kontensekolah.com

Algoritma Flowchart Untuk Menghitung Determinan Dan Mencari Akar2 Dari Persamaan Kuadrat Ax2 Bx C 0 Indraaa S Weblog
indraaa.wordpress.com

Menghitung Determinan Matriks 3x3 Dengan Metode Sarrus Ilmu Hitung
ilmuhitung.com

Determinan Lanjutan Ppt Download
slideplayer.info

Matematika Kelas 11 Cara Mencari Determinan Dan Invers Matriks
blog.ruangguru.com

4 8 Rumus Matematika
rumus-matematika.com

Kumpulan Rumus Barisan Deret Aritmatika Geometri Contoh Soal
hindayani.com

2

Determinan Ppt Download
slideplayer.info

Flowchart Menghitung Determinan
melyablogs.blogspot.com

Sebagian Orang Mengadaptasi Cara
id.scribd.com

Cara Mengerjakan Invers Matriks 3x3 Guru Ilmu Sosial
www.ilmusosial.id

Menghitung Determinan Matriks Di Excel 2007 Matrix Determinant Komputer Seo
www.komputerseo.com

Ppt Determinan Matriks Powerpoint Presentation Free Download Id 2947139
www.slideserve.com

Menghitung Determinan Matriks Ordo 4x4
www.kontensekolah.com

Pertemuan Ke 2 Part 1 Youtube
www.youtube.com

Matematika Kelas 11 Cara Mencari Determinan Dan Invers Matriks
blog.ruangguru.com

Cara Mendapatkan Nilai Determinan Matriks Ordo 2x2 Dan Ordo 3x3
jevtonline.org

10 Sifat Determinan Dan Reduksi Baris Beserta Contohnya Profematika
www.profematika.com

Matematika Lanjut 1 Determinan Dosen Fitri Yulianti Sp Msi Ppt Download
slideplayer.info

Cara Mengerjakan Determinan Matriks 2x2 Guru Ilmu Sosial
www.ilmusosial.id

Menghitung Determinan Dan Invers Matriks 4 4 Rahmadya Trias Handayanto
rahmadya.com

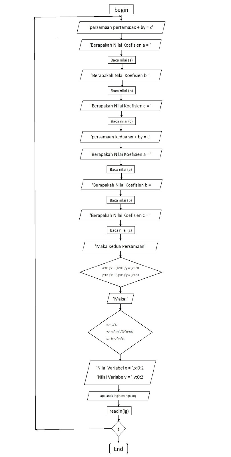
Dina Mustafidah Cara Menghitung Nilai Variabel X Dan Y Dengan Matriks Atau Determinan Menggunakan Bahasa Pemograman Pascal
dinanaceria.blogspot.com

1
encrypted-tbn0.gstatic.com

Determinan Matriks
id.scribd.com

Cara Menentukan Determinan Matriks Ordo 3x3
matematikaakuntansi.blogspot.com

Menghitung Luas Segitiga Dengan Determinan
www.kimiamath.com

Diskriminan Jenis Akar Akar Persamaan Kuadrat By Khristy Kurniawan
prezi.com

Pertemuan 3 Determinan Bilqis Ppt Download
slideplayer.info

Aljabar Linier Invers Dan Determinan Menggunakan Matlab Hi
estherr.home.blog

Tutorial Cara Mudah Menentukan Determinan Matriks Ordo 3 X 3 Youtube
m.youtube.com

7 Cara Cepat Menghitung Determinan Matriks 3
id.scribd.com

Matriks Perkalian Determinan Invers Rumus Contoh Soal
www.studiobelajar.com

7 Cara Cepat Menghitung Determinan Matriks 3 3 Metode Sarrus Pdf
id.scribd.com

Kumpulan Rumus Barisan Deret Aritmatika Geometri Contoh Soal
hindayani.com

Cara Menghitung Nilai Determinan 1 A 3 Di Soal Di Bawah Ini Gimana Ya Caranya Makasih Brainly Co Id
brainly.co.id

Doc Aljabar Linear Arhy Niqye Academia Edu
www.academia.edu

Sistem Persamaan Linear 1 2 3 Variabel Eliminasi Substitusi Determinan
hindayani.com

Contoh Soal Determinan Matriks Invers Matriks Dan Perhitunganya
khanfarkhan.com

Determinan Matriks 4x4 Sarrus 1430wkk1vj4j
idoc.pub

Determinan Matriks
studylibid.com

8 Desember 2014 Menghitung Determinan Matriks Dengan Minor Dan Kofakt
www.slideshare.net

Macam Macam Metode Menghitung Determinan
www.slideshare.net

Cara Menyelesaikan Soal Determinan Invers Dan Transpose Matriks
m.utakatikotak.com

Matematika Kelas 11 Cara Mencari Determinan Dan Invers Matriks
blog.ruangguru.com

Menghitung Determinan Dan Invers Matriks 4 4 Rahmadya Trias Handayanto
rahmadya.com

Bagaimana Cara Menghitung Determinan Dari Persamaan Tersebut Terimakasih Brainly Co Id
brainly.co.id

Menghitung Determinan Matriks 3x3 Dengan Metode Sarrus Ilmu Hitung
ilmuhitung.com

Determinan Es
www.slideshare.net

Cara Mengerjakan Determinan Matriks 2x2 Guru Ilmu Sosial
www.ilmusosial.id

Mencari Determinan Matriks 3 3 Dengan Metode Ekspansi Kofaktor By Isetiabhakti Medium
medium.com

Macam Macam Metode Menghitung Determinan
www.slideshare.net

Mdeterm Rumus Excel Mencari Determinan Matriks Belajar Office
www.belajaroffice.com

Determinan Matriks Invers Matriks Dan Sifat Sifatnya Idschool
idschool.net

Determinan Ppt Download
slideplayer.info

Matematika Kelas 11 Cara Mencari Determinan Dan Invers Matriks
blog.ruangguru.com

Menghitung Luas Segitiga Dengan Determinan
www.kimiamath.com

Rumus Matriks Matematika Sma
rumushitung.com

Cara Menghitung Determinan Matriks 3x3 Dengan Ekspansi Kofaktor Marthamatika
www.marthamatika.com

Determinan Matriks Pengertian Sifat Sifat Dan Contoh Soal
rumusbilangan.com

Det Matrix
www.slideshare.net

Determinan Matriks 4 4 Metode Sarrus Penma 2b
penma2b.wordpress.com

Determinan Matrik Dan Invers Matrik Matematika Sma Smk Ma Perangkat Matematika
www.mtkedu.com

Aplikasi Determinan Matriks For Android Apk Download
apkpure.com

Det Matrix
www.slideshare.net

Macam Macam Metode Menghitung Determinan
www.slideshare.net

Menghitung Determinan Matriks 3x3 Dengan Metode Sarrus Ilmu Hitung
ilmuhitung.com

Determinan Matriks Invers Matriks Dan Sifat Sifatnya Idschool
idschool.net

Determinan Matriks Dengan Berbagai Ordo Kedai Mipa
www.allmipa.com

Rumus Cepat Invers Matriks 3x3 Guru Ilmu Sosial
www.ilmusosial.id

Bagaimana Menghitung Determinan Matriks Rumus Matematika
rumus-matematika.com

Makalah Aljabar Lengkap
dokumen.tips

Cara Mengerjakan Determinan Matriks 3x3 Guru Ilmu Sosial
www.ilmusosial.id

close