Sangat Membantu

Data Diskrit Dan Data Kontinu Adalah


Statistika
studylibid.com

Doc Khusnul Tugaske2 Kelasvid Data Populasi Statistika Khusnul Khatimah Academia Edu
www.academia.edu

E Book Statistika Gratis Statistical Data Analyst Penyajian Data Statistik Pdf Download Gratis
docplayer.info

100 Soal Statistik
id.scribd.com

Ppt Biostatistika Powerpoint Presentation Free Download Id 4561744
www.slideserve.com

Tugas Matematika
id.scribd.com

Pendahuluan Pengantar Probabilitas
www.slideshare.net

Statdas
id.scribd.com

Statistika Dasar Statistika Statistics Pada Dasarnya By Jimy Medium
medium.com

Data Diskrit Dan Data Selanjar Docx
dokumen.tips

Metode Statistika
muhammad-win-afgani.blogspot.com

Statistika Deskriptif Dan Statistika Inferensia Data Primer Dan Data Sekunder
www.scribd.com

Berbagi Untuk Kebaikan Jenis Data Statistik
endangme.blogspot.com

Statistika Matdas Fisika
studylibid.com

Statistika Pnu1204 2 1 Tim Pengajar Ppt Download
slideplayer.info

Chapter 3 Data Description Statistics 710077 Unnes Studocu
www.studocu.com

Variabel Dan Data Penelitian Free Learning
freelearningji.wordpress.com

Distribusi Probabilita Diskrit Part 1 Parameter D
parameterd.wordpress.com

Soal Statistik
www.scribd.com

Ppt Bab 2 Jenis Data Oleh M Yahya Ahmad Powerpoint Presentation Free Download Id 7024460
www.slideserve.com

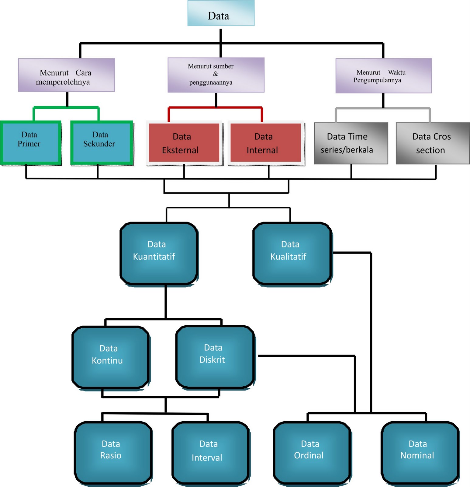
B Menurut Sifatnya Data Menurut Sifatnya Terbagi Atas 1 Data Diskrit Data Course Hero
www.coursehero.com

Ekspektasi Matematika Ppt Download
slideplayer.info

Data Pane Panduan Teknis Implementasi Sistem Informasi Sdm Kesehatan
202.70.136.161

Slide Minggu Ke 3 Pertemuan 2 Data Diskrit Kontinu
www.slideshare.net

Jenis Jenis Data Dan Teknik Pengumpulan Data
www.slideshare.net

Kumpulan Artikel News Statistik Terapan Untuk Penelitian Ilmu Ilmu Sosial
xerma.blogspot.com

Statistika Standart Kompetensi 3
studylibid.com

Statistika Industri Ieg2e3 Ppt Download
slideplayer.info

Statistika A Hussein Fattah Ppt Download
slideplayer.info

17 Statistika Doc Bab 17 Statistika Kegiatan Belajar 1 Pengertian Statistik Statistika Populasi Dan Sampel A Pengertian Statistik Dan Statistika Course Hero
www.coursehero.com

Data Data Statistik Adalah Kumpulan Keterangan Atau Fakta Yang Menjelaskan Mengenai Suatu Persoalan Data Merupakan Representasi Fakta Dunia Nyata Yang Ppt Download
slideplayer.info

Pengertian Data Statistik Jenis Macam Menurut Para Ahli
www.gurupendidikan.co.id

Pertemuan 2 Statistik Statistika Macam Data
www.slideshare.net

Data Dan Skala Pengukuran Ppt Download
slideplayer.info

Statistik Dan Data
www.slideshare.net

Materi 1 Statistika5 Google Slides
docs.google.com

Https Media Neliti Com Media Publications 151148 Id Beberapa Model Statistik Dalam Penelitia Pdf

2rcs4ccezlsnzm

Contoh Data Diskrit Dan Kontinu Dalam Statistika Temukan Contoh
temukancontoh.blogspot.com

Xls Data Diskrit Dan Kontinu Rosa Safitri Academia Edu
www.academia.edu

Apa Itu Data Kategorik Parameter D
parameterd.wordpress.com

Statistika By I Indra Gunawan Issuu
issuu.com

Pdf Jenis Jenis Data Variabel Variabel Diskrit Dan Variabel Kontinyu
www.researchgate.net

Statistika Dan Probabilitas Bab 1 M Gugun
gugunawan.wordpress.com

Jenis Jenis Data Statistik Statsco Id
www.statsco.id

Statistik Deskriptif Abdul Majid Ppt Download
slideplayer.info

2

Apa Perbedaan Data Diskrit Dan Kontinyu Beserta Contohnya Youtube
m.youtube.com

Tentang Data Diskrit Dan Data Kontinu Docx Tentang Data Diskrit Dan Data Kontinu Tentang Data Diskrit Dan Data Kontinu Dalam Pembahasan Tentang Course Hero
www.coursehero.com

Data Dan Variabel
id.scribd.com

Data Kualitatif Non Angka Data Kuantitatif Angka
id.scribd.com

Jenis Jenis Sinyal Pada Sistem Kendali Digital
elektronika-dasar.web.id

Ilmu Statistika Diyah Ayu S Blog
diyahayu19.wordpress.com

Data Pane Panduan Teknis Implementasi Sistem Informasi Sdm Kesehatan
202.70.136.161

Statistik Dan Data
www.slideshare.net

Statistika Pemeriksaan Data Data Kualitatif Data Kuantitatif Populasi Sampel Jenis Data Datum Data Pengumpulan Data Penyajian Data Rizkywahyuindriyani
rizkywahyuindriyani.wordpress.com

Perbedaan Dari Data Diskrit Dan Data Kontinu Adalah Brainly Co Id
brainly.co.id

Kuantitatif Skala Data Kualitatif Diskrit Kontinu Skala Data Data Kualitatif A Nominal Tidak Mengenal Pdf Document
fdokumen.com

Biostatistik Deskriptif 12
www.slideshare.net

9 Jenis Data Penelitian Beserta Contohnya Yakin Lulus
poltekkes.id

2

Konsep Dasar Statistik Ppt Download
slideplayer.info

Jenis Data Kuantitatif Semesta Psikometrika
www.semestapsikometrika.com

Statistika Data Tunggal 2 Aksiomaid Com
aksiomaid.com

Statistika Untuk Pustakawan Pdf Free Download
docplayer.info

Pdf Jenis Jenis Data Penelitian Melly Yanti Academia Edu
www.academia.edu

Pengertian Data Diskrit Dan Data Kontinu Belajars Com
belajars.com

Belajar Gratis Sistem Informasi Informatika Jenis Jenis Atribut Data Dalam Data Mining
beritati.blogspot.com

Distribusi Frekuensi Ppt Download
slideplayer.info

Intro To Descriptive Statistic Memahami Tipe Data By Rangga Rizky A Medium
medium.com

Basir Blogs Perbedaan Data Diskrit Dan Data Kontinyu
basirmts.blogspot.com

Berbagi Untuk Kebaikan Jenis Data Statistik
endangme.blogspot.com

U S E Blog Asumsi Dasar Dalam Rancangan Percobaan Asumsi Normalitas
yulius-kisworo.blogspot.com

Slide Minggu Ke 3 Pertemuan 2 Data Diskrit Kontinu
www.slideshare.net

Slide Minggu Ke 3 Pertemuan 2 Data Diskrit Kontinu
www.slideshare.net

Kak Ada Yang Tau Jenis Statistic Brainly Co Id
brainly.co.id

Bab 8 Statistika Dibaca X Bar Mean 5 6 15 13 23 8 10 9 18 15 X 10 107 15 X 107
pdfslide.tips

Pdf Statistik Dengan Pendekatan Matematik Pdf Mohamad Rifat Academia Edu
www.academia.edu

Statistika
blog.ub.ac.id

Pengertian Datum Dan Data Kanal Informasi
www.kanalinfo.web.id

Data Dan Cara Penyajian Data Ppt Download
slideplayer.info

Tentang Data Diskrit Dan Data Kontinu Docx Tentang Data Diskrit Dan Data Kontinu Tentang Data Diskrit Dan Data Kontinu Dalam Pembahasan Tentang Course Hero
www.coursehero.com

Tentang Data Diskrit Dan Data Kontinu Tips Belajar Matematika
www.tipsbelajarmatematika.com

Lk 2 1 Dwi Astutik
id.scribd.com

Slide Minggu Ke 3 Pertemuan 2 Data Diskrit Kontinu
www.slideshare.net

1 Statistika Dan Statistik Ppt Download
slideplayer.info

15527436042077902698 Pdf
id.scribd.com

Kuantitatif Skala Data Kualitatif Diskrit Kontinu Skala Data Data Kualitatif A Nominal Tidak Mengenal Pdf Document
fdokumen.com

Jenis Jenis Data Dan Teknik Pengumpulan Data
www.slideshare.net

Matemantika Belajar Matematika Online Instagram Kumpulan Soal Pembahasan Sma Pengantar Statistika Kelas 12 In 2020 Photo
www.pinterest.com

Macam Macam Data
id.scribd.com

2

Jenis Jenis Data Nurhadisaputra G Ppt Download
slideplayer.info

Data Kuantitatif Dan Data Kualitatif
id.scribd.com

Matematika Statistika Perbedaan Diskrit Dan Kontinue Youtube
www.youtube.com

Lk 2 1 Dwi Astutik
id.scribd.com

Contoh Data Diskrit Dan Kontinu Dalam Statistika
www.gurupendidikan.co.id

Statistika A Hussein Fattah Ppt Download
slideplayer.info

Statistika Kegiatan Belajar 1 Populasi Sampel Data Diskrit Data Kontinu Dan Tabel Youtube
www.youtube.com

Statistik Bisnis 1 Pendahuluan Ppt Download
slideplayer.info

close