Sangat Membantu

Flowchart Luas Kubus


Tugas Kuliah Algoritma Pemrograman Wahyueutomo
wahyueutomo.wordpress.com

Pemrograman Komputer Algoritma Dan Flowchart Ppt Download
slideplayer.info

Sma Taruna Bakti Bandung Created By Iman Basuni S Kom Logika Dan Algoritma Ppt Download
slideplayer.info

Contoh Algoritma Menghitung Luas Dan Keliling Lingkaran
dokumen.tips

Algoritma Flowchart Menghitung Luas Lingkaran Segitiga Persegi Panjang Dan Menampilkan Hasilnya Referensi Siswa
referensisiswa.blogspot.com

Diktat Kuliah Algoritma Dan Pemograman
www.slideshare.net

Flowchart Mengkonversi Kilometer Km Dan Meter M Kedalam Centimeter Cm Dengan Raptor Autodika
www.autodika.com

Materi 2 Sequence Flowchart Ppt Download
slideplayer.info

Pertemuan 2 Flowchart
www.slideshare.net

Dasar Dasar Algoritma
www.slideshare.net

Apa Algoritma Volume Balok Brainly Co Id
brainly.co.id

88 Gambar Flowchart Menghitung Volume Kubus Paling Keren Gambar Pixabay
www.gambar.pro

Menghitung Luas Kubus Algoritma Pseo Code Flowchart Brainly Co Id
brainly.co.id

Pemrograman Komputer Algoritma Dan Flowchart Ppt Download
slideplayer.info

Struktur Data Flowchart Soal Fisika Kimia Matematika Www Alonearea Com Pdf Document
vdocuments.net

Doc Algoritma Pemrograman Nurul Maulida Academia Edu
www.academia.edu

Cara Membuat Flowchart Luas Dan Volume Kubus By Pajri Romdhoni Youtube
www.youtube.com

Dasar Pemrograman Ti
studylibid.com

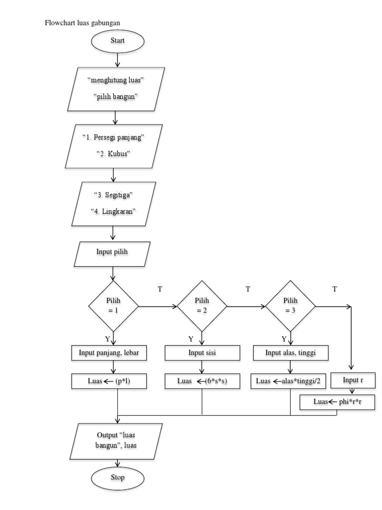
Flowchart Luas Bangunan Docx
id.scribd.com

Modul Algo C
www.slideshare.net

Buatlah Flowchart Untuk Menghitung Luas Lingkaran Brainly Co Id
brainly.co.id

Algoritma Flowchart Menghitung Volume Balok Kubus
kelasprogrammer.com

Struktur Data Flowchart Soal Fisika Kimia Matematika Www Alonearea Com
id.scribd.com

Membuat Flowchart Berdasarkan Algoritma Menghitung Luas Persegi Panjang Cute766
cute766.info

Flowchart Untuk Menghitung Volume Dan Permukaan Kubus Dan Program Nanangyuniarto
nanangyuniarto.wordpress.com

Algoritma Dan Flowchart
id.scribd.com

Menghitung Volume Bola Niehennys
niehennys.wordpress.com

Bahasa C Program Menghitung Luas Bangun 2d 3d Ilmu Komputer
bukupanduansite.wordpress.com

Rumus Volume Tabung Luas Permukaan Tinggi Dan Contoh Soal
www.gurupendidikan.co.id

Flowchart Volume Kubus Dan Balok
devitasari1150.blogspot.com

Membuat Flowchart Dan Menjalankan Programnya Dengan Raptor Autodika
www.autodika.com

Buatlah Sebuah Flowchart Algoritma Untuk Penyelesain Masalah Menghitung Volume Kerucut Brainly Co Id
brainly.co.id

C Untuk Menghitung Volum Dan Luas Permukaan Kubus
gpamungkaz.blogspot.com

Contoh Flowchart Untuk Menghitung Luas Kubus Dawn Hullender
dawnhullender.blogspot.com

Cara Mengerjakan Volume Balok Guru Ilmu Sosial
www.ilmusosial.id

Http Repository Fkip Unja Ac Id File I 8nd Fd6bgzdo3bxurifqdacrl0d9eiofdzbydq0nxyw

Buatla Algoritma Dan Flowchart Dan Pseudocode Untuk Menghitung 1 Luas Segitiga2 Luas Lingkaran3 Brainly Co Id
brainly.co.id

Contoh Contoh Flow Chart I Gede Arya Surya Gita
www.igedearya.web.id

Menghitung Volume Dan Luas Permukaan Kubus Dhykakurniawan
dhykakurniawan.wordpress.com

Makalah Algoritma Dan Pemrograman
www.slideshare.net

Http Ejournal Upnjatim Ac Id Index Php Scan Article Download 1853 1427

Contoh Flowchart Menghitung Luas Lingkaran Kelas Programmer
kelasprogrammer.com

Makalah Algoritma Dan Pemrograman
www.slideshare.net

Program Mencari Volume Tabung With Java
id.scribd.com

Dasar Komputer Dan Pemrograman 1a Ppt Download
slideplayer.info

Contoh Flowchart Menghitung Volume Kubus Tweeter Directory Cute766
cute766.info

Materi 2 Sequence Flowchart Ppt Download
slideplayer.info

Makalah Algoritma Dan Pemrograman
www.slideshare.net

Flowchart Kelas Programmer
kelasprogrammer.com

Buatlah Algoritma Dan Flowchart Untuk Menentukan Kelulusan Cute766
cute766.info

Modul Perkuliahan Dasar Pemrograman Fakultas Program Studi Tatapmuka Kode Mk Disusunoleh Pdf Free Download
docplayer.info

Contoh Flowchart Penjumlahan 2 Bilangan Kelas Programmer
kelasprogrammer.com

Algoritma Flowchart Menghitung Volume Balok Kubus
kelasprogrammer.com

Flowchart Kelas Programmer
kelasprogrammer.com

Contoh Flowchart Dan Program Menghitung Luas Dan Volume Bangun Datar Pada Pascal Blog For Learning
www.blogforlearning.com

Algoritma Flowchart Aplikasi Penghitung Luas Keliling Persegi Panjang
putuandisetiawan28.blogspot.com

Runtunan 1
id.scribd.com

Buatlah Algoritme Menggunakkan Flowchart Untuk Menghitung Luas Segitiga Sama Sisi Brainly Co Id
brainly.co.id

Contoh Flowchart Menghitung Luas Segitiga Kelas Programmer
kelasprogrammer.com

Algoritma Flowchart Menghitung Volume Balok Kubus
kelasprogrammer.com

Kupas Tuntas Balok Lengkap Unsur Kerangka Luas Permukaan Volume Youtube
www.youtube.com

Makalah Algoritma Dan Pemrograman
www.slideshare.net

80 Gambar Flowchart Volume Balok Paling Bagus Gambar Pixabay
www.gambar.pro

Konsep Dasar Pemrograman Komputer Dan Algoritma Ppt Download
slideplayer.info

Mencari Luas Persegi Panjang Melalui Flowchart Brainly Co Id
brainly.co.id

Dunialiesta Flowchart Menghitung Luas Permukaan Dan Volume Kubus
listyliesta.blogspot.com

Cara Menghitung Rumus Diagonal Sisi Kubus
rumusrumus.com

Program Persegi Dan Persegi Panjang Di Python Kelas Programmer
kelasprogrammer.com

Pdf Teori Naratif Teori Flowchart Dan Teori Pseudocode Dwi Ari Baskoro Academia Edu
www.academia.edu

Persentasi Kelompok 2 Komputer Dan Pemrograman Volume Dan Luas Permukaan Bangun Ruang C Youtube
www.youtube.com

Flowchart Dan Program Menghitung Volume Balok Kubus Menggunakan C Alfanriyadi
malfanriyadi.wordpress.com

Tugas Kuliah Algoritma Pemrograman Wahyueutomo
wahyueutomo.wordpress.com

Mi Story Flowchart Luas Kubus
fahmipm.blogspot.com

Makalah Algoritma Dan Pemrograman
www.slideshare.net

Http Ejournal Upnjatim Ac Id Index Php Scan Article Download 1853 1427

Arlhos Strife Flowchart Mencari Volume Dan Luas Permukaan Kubus
arlhosstrife.blogspot.com

Pseudocode Bilangan Ganjil Atau Genap 1 Untuk Mempermudah Pembuatan Buatlah Pseudocode Untuk Pdf Document
fdokumen.com

Pdf Algoritma Dan Pemrograman I Andy Egha Academia Edu
www.academia.edu

Pemrograman Komputer Algoritma Dan Flowchart Ppt Download
slideplayer.info

Raizexe Blog Algoritma Mencari Luas Volume Kubus Sekuen Version
raizexe.blogspot.com

Menghitung Volume Dan Luas Permukaan Kubus Niehennys
niehennys.wordpress.com

Pemrograman Komputer Algoritma Dan Flowchart Ppt Download
slideplayer.info

Diktat Kuliah Algoritma Dan Pemograman
www.slideshare.net

Galangs015 Menghitung Volume Dan Luas Permukaan Kubus
galangocz.blogspot.com

Pemograman Dasar Flowchart Pdf Free Download
docplayer.info

Luas Permukaan Kubus Rumus Dan Kumpulan Contoh Soal
saintif.com

Simbol Flowchart Arti Tujuan Jenis Contoh Studi Kasus
www.gurupendidikan.co.id

Bangun Ruang 3 Dimensi
www.slideshare.net

900 Gambar Flowchart Menghitung Volume Kubus Hd Paling Baru Infobaru
www.infobaru.id

Tugas Kuliah Algoritma Pemrograman Wahyueutomo
wahyueutomo.wordpress.com

Supandi 30 Algoritma
id.scribd.com

Makalah Algoritma Dan Pemrograman
www.slideshare.net

Pemrograman Komputer Algoritma Dan Flowchart Ppt Download
slideplayer.info

Contoh Flowchart Menghitung Luas Lingkaran Kelas Programmer
kelasprogrammer.com

Flowchart Menghitung Keliling Dan Luas Lingkaran Syaiful Anwar Ohoirenan
syaifulanwarohoirenan.wordpress.com

Buatlah Flowchart Algoritma Untuk Menyelesaikan Masalah Volume Kubus Brainly Co Id
brainly.co.id

Pengantar Aplikasi Komputer Ppt Download
slideplayer.info

Flowchart Menghitung Luas Permukaan Dan Volume Kubus Flowchart Algoritma Pemrograman Raptor
raptorflowchart.wordpress.com

Struktur Dasar Algoritma Pemrograman Bundet
forum.bundet.com

Algoritma Dan Pemrograman Ppt Download
slideplayer.info

close