Sangat Membantu

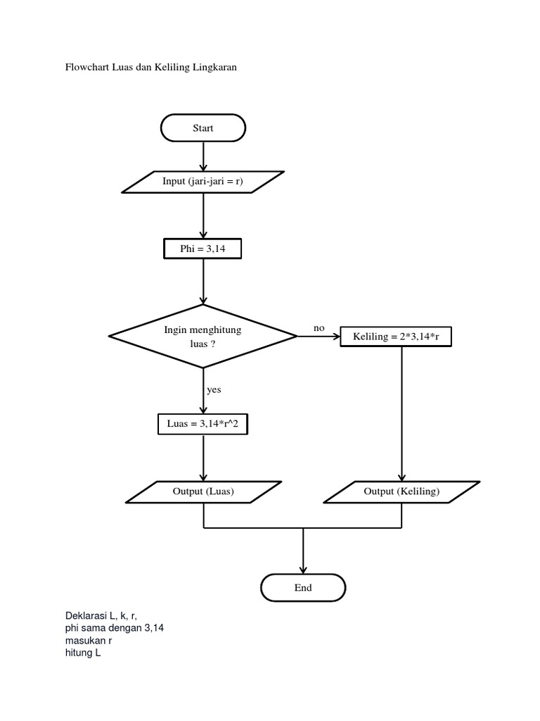
Flowchart Menghitung Luas Dan Keliling Lingkaran


Algoritma Dan Flowchart Dalam Menghitung Luas Dan Keliling Lingkaran
dokumen.tips

10 Contoh Flowchart Sederhana Algoritmanya Penjelasan
www.nesabamedia.com

21 Contoh Algoritma Dan Flowchart Badoy Studio
badoystudio.com

Pedmfemxrule4m

Sudarming Akba Ac Id Konsep Dasar Algoritma
sudarming.blogspot.com

Flowchart Menghitung Keliling Lingkaran No Yes No Mulai Cetak Keliling Course Hero
www.coursehero.com

Contoh Flowchart Menghitung Luas Segitiga Kelas Programmer
kelasprogrammer.com

Contoh Algoritma Dan Flowchart Pengertian Serta Kegunaannya
sat-jakarta.com

2

Contoh Program Bahasa C Menghitung Luas Dan Keliling Lingkaran Autodika
www.autodika.com

Cara Mencari Luas Lingkaran Yang Diketahui Jari Jari Lingkaran Menggunakan Flowchart Dan Algoritma Wirantianjelita22
wirantianjelita22.wordpress.com

Algoritma Dan Flowchart Luas Dan Keliling Lingkarang Weka Blog
www.wiwitkeni.com

Benu S Site Menghitung Luas Dan Keliling Dengan Function Menggunakan Java
www.ibnuhalimm.web.id

My World Flowchart Menghitung Keliling Dan Luas Lingkaran
fadmala014.blogspot.com

Buatlah Flowchart Untuk Menghitung Luas Lingkaran Brainly Co Id
brainly.co.id

Algoritma Flowchart Menghitung Luas Lingkaran Segitiga Persegi Panjang Dan Menampilkan Hasilnya Referensi Siswa
referensisiswa.blogspot.com

Algoritma Menghitung Luas Lingkaran Docx
id.scribd.com

Program C Menghitung Luas Persegi Panjang Kelas Programmer
kelasprogrammer.com

Contoh Algoritma Menghitung Luas Dan Keliling Lingkaran
dokumen.tips

Cara Membuat Program Luas Dan Keliling Lingkaran Pada Gui Matlab Youtube
www.youtube.com

2

Rumus Luas Lingkaran Cara Menghitung Contoh Soal
www.selasar.com

Flowchart Mengkonversi Kilometer Km Dan Meter M Kedalam Centimeter Cm Dengan Raptor Autodika
www.autodika.com

Cara Mudah Membuat Flowchart Yang Baik Dan Benar Lengkap
sharingconten.com

Pdf Algoritma Dan Pemrograman I Andy Egha Academia Edu
www.academia.edu

Lidya Akba Ac Id 2015
lidyaakba.blogspot.com

Algoritma Menghitung Keliling Segitiga Siku Siku Fujhi17 Technology News
fujhi17.wordpress.com

Algoritma Dan Flowchart Dalam Menghitung Luas Dan Keliling Lingkaran Pdf Free Download
edoc.pub

21 Contoh Algoritma Dan Flowchart Badoy Studio
badoystudio.com

Lks Algoritma
pt.slideshare.net

Flowchart Menghitung Keliling Dan Luas Lingkaran
melyablogs.blogspot.com

Algoritma Dan Pemrograman 1 Ppt Download
slideplayer.info

1000 Gambar Flowchart Luas Persegi Panjang Hd Paling Baru Infobaru
www.infobaru.id

54 Gambar Flowchart Luas Persegi Panjang Paling Keren Gambar Pixabay
www.gambar.pro

Kelas X Program Luas Segitiga Algoritma Dan 1 Luas Dan Keliling Keliling Persegi Panjang Dengan Pdf Document
fdokumen.com

Algoritma Akhir
pdfslide.tips

Buatlah Algoritme Menggunakkan Flowchart Untuk Menghitung Luas Segitiga Sama Sisi Brainly Co Id
brainly.co.id

Http Algoritma27 Blogspot Com 2015 12 Flowchart Keliling Lingkaran Html

Buku Logika Algoritma Ed
www.yumpu.com

21 Contoh Algoritma Dan Flowchart Badoy Studio
badoystudio.com

Sang Pencari Ilmu Menghitung Luas Dan Keliling Lingkaran Dengan Metode Algoritma Dan Flowchart
saryulisarrasyid.blogspot.com

11 Contoh Flowchart Sederhana Beserta Algoritma Dan Penjelasannya
www.romadecade.org

21 Contoh Algoritma Dan Flowchart Badoy Studio
badoystudio.com

Algoritma Flowchart
www.slideshare.net

Algoritma Dan Flowchart Untuk Menghitung Luas Dan Keliling Lingkaran C C Juned Al Jabar
junedaljabari.wordpress.com

Alpro Referensi
www.slideshare.net

Cara Mengerjakan Volume Kerucut Guru Ilmu Sosial
www.ilmusosial.id

Algoritma Dan Flowchart Dalam Menghitung Luas Dan Keliling Lingkaran
www.scribd.com

Ppt Algoritma Pemrograman 1 Powerpoint Presentation Free Download Id 3945084
www.slideserve.com

Tutorial Membuat Flowchart Menggunakan Raptor Untuk Pemula Kang Amet
amet.co.id

Algoritma
www.scribd.com

Flowchart Menghitung Luas Lingkaran Jika Diketahui Diameternya Wennytanurul
wennytanurul.wordpress.com

1
encrypted-tbn0.gstatic.com

Menghitung Luas Lingkaran
dokumen.tips

Contoh Flowchart Menghitung Luas Lingkaran Kelas Programmer
kelasprogrammer.com

Http Wsilfi Staff Gunadarma Ac Id Downloads Files 59919 Algoritma Dan Flowchart Pdf

21 Contoh Algoritma Dan Flowchart Badoy Studio
badoystudio.com

Algoritma Dan Pemrograman Pertemuan 02 Md At Master Handaga Algoritma Dan Pemrograman Github
github.com

Flowchart Luas Lingkaran Flow Chart
www.pinterest.com

Algoritma Pemrograman Pseudocode Flowchart
www.slideshare.net

Https Lmsspada Kemdikbud Go Id Mod Resource View Php Id 42105

Doc Algoritma Menghitung Luas Lingkaran Marta Masniary Academia Edu
www.academia.edu

Algoritma Dan Flowchart Untuk Menghitung Luas Dan Keliling Lingkaran
id.scribd.com

Algoritma Dan Flowchart Dalam Menghitung Luas Dan Keliling Lingkaran 5143x28wrg4j
idoc.pub

My Wall Sistem Informasi Uib Flowchart Menghitung Luas Dan Persegi Panjang
pinkymiliasari.blogspot.com

Algoritma Dan Flowchart
studylibid.com

Pengertian Flowchart Adalah Contoh Fungsi Kegunaan Dan Jenis Jenis
www.romadecade.org

Algoritma Dan Flowchart Dalam Menghitung Luas Dan Keliling Lingkaran Pdf Document
fdokumen.com

2

Lingkaran Konversi Suhu Bilangan Ganjil Diskriminan
www.slideshare.net

Tips Trik Klik Uts Mata Kuliah Algoritma Pemrograman Kelas 01tplm001 Ruangv 514 Prodi Ti Stmik Eresha Sem Ganjil 2018 2019
www.agustav.web.id

Supandi 30 Algoritma
id.scribd.com

2

2

Tutorial Membuat Flowchart Menggunakan Raptor Untuk Pemula Blog Orang It
www.helmykediri.com

500 Gambar Flowchart Menghitung Luas Lingkaran Hd Terbaru Infobaru
www.infobaru.id

Http Fitriyusmak Blogspot Com 2012 05 V Behaviorurldefaultvmlo Html

2

Rahmad Rizki Firmansyah Docx 1 Buatlah Algoritma Untuk Menghitung Luas Dan Keliling Lingkaran Dengan Masukan Berupa Jari Jari Jawab 1 Mulai 2 Masukan Course Hero
www.coursehero.com

Algoritma Flowchart Luas Lingkaran
id.scribd.com

Doc Algoritma Flowchart Dan Psjudo Code Fitra Yulaika Academia Edu
www.academia.edu

Algoritma Dan Struktur Data Ppt Download
slideplayer.info

Program Python Menghitung Luas Keliling Lingkaran
kelasprogrammer.com

Flowchart Menghitung Keliling Dan Luas Lingkaran Syaiful Anwar Ohoirenan
syaifulanwarohoirenan.wordpress.com

Algoritma Dan Flowchart Ppt Download
slideplayer.info

Algoritma Konversi Suhu Dari Celcius Ke Fahrenheit Docx Document
fdokumen.com

85 Gambar Flowchart Menghitung Luas Persegi Panjang Terlihat Keren Gambar Pixabay
www.gambar.pro

100 Gambar Flowchart Dari Algoritma Menghitung Luas Segitiga Paling Keren Gambar Pixabay
www.gambar.pro

Algoritma Dan Flowchart
www.scribd.com

2

Buatlah Algoritma Dan Flowchart Untuk Menghitung Luas Dan Keliling Segitiga Brainly Co Id
brainly.co.id

Algoritma Dan Flowchart Ppt Download
slideplayer.info

Flowchart No 1 Ely07 S Weblog
ely07.wordpress.com

Contoh Program C Menghitung Luas Lingkaran Luas Segitiga Youtube
www.youtube.com

Cara Membuat Hingga Contoh Contoh Flowchart Lengkap
ngertiaja.com

Bab 3
studylibid.com

Contoh Flowchart Jajar Genjang Contoh Win Cute766
cute766.info

Flowchart Lingkaran Aedsan 4n993r
aedsan.wordpress.com

Pengenalan Algoritma Dan Flowchart My Blog My Rule My World
blog.ub.ac.id

Makalah Algoritma Serta Flowchart Menghitung Luas Dan Keliling Lingkaran Febrianto Stmik Pringsewu
febriantostmikpringsewu.wordpress.com

Algoritma Dan Pemrograman Pertemuan 02 Md At Master Handaga Algoritma Dan Pemrograman Github
github.com

close