Sangat Membantu

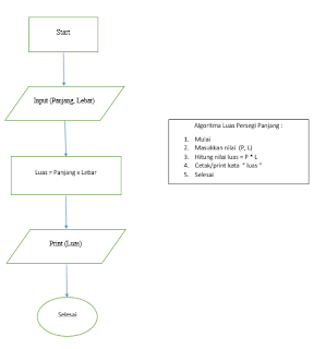
Gambar Flowchart Menghitung Luas Persegi Panjang


Modul Algoritma Dan Struktur Data I
www.slideshare.net

Flowchart Mencari Keliling Persegi Bujursangkar Yang Diketahui Luas Bujursangkar Ahmad Fatonih Tkj Smkn 3 Tegal
ahmadfatoni169.wordpress.com

Buatlah 2 Algoritma Menghitung Luas Persegi Panjang Menggunakan Flowchart Brainly Co Id
brainly.co.id

11 Contoh Flowchart Sederhana Beserta Algoritma Dan Penjelasannya
www.romadecade.org

Apa Itu Flowchart Tujuan Jenis Simbol Dan Contoh Flowchart Ardanisite
www.ardanisite.com

Penjelasan Algoritma Pseudocode Dan Flowchart Ppt Download
slideplayer.info

Pengantar Logika Dan Algoritma Dengan Pascal Doc
docs.google.com

3 Syntaxes Basic Programming
dosenhub.github.io

Program Persegi Dan Persegi Panjang Di Python Kelas Programmer
kelasprogrammer.com

Pdf Program Perhitungan Luas Lahan Segi Empat Menggunakan Bahasa C Berbasis Codeblocks
www.researchgate.net

Contoh Contoh Flow Chart I Gede Arya Surya Gita
www.igedearya.web.id

Https Eprints Akakom Ac Id 5635 1 Revisi Modul 20algoritma 20ti 20pertemuan 201 14 Pdf

Cara Mengerjakan Volume Kerucut Guru Ilmu Sosial
www.ilmusosial.id

Buatkan Flowchart Untuk Mencari Luas Persegi Empat Brainly Co Id
brainly.co.id

Https Eprints Akakom Ac Id 5635 1 Revisi Modul 20algoritma 20ti 20pertemuan 201 14 Pdf

Belajar Algoritma Sederhana Smp N 6 Blora
smpn6blora.sch.id

Buatkan Flowchart Untuk Mencari Luas Persegi Empat Bantu Ya Brainly Co Id
brainly.co.id

Flowgorithm Dan Mahasiswa Calon Programmer Hari Aspriyono
www.hariaspriyono.com

Pseudocode Bilangan Ganjil Atau Genap 1 Untuk Mempermudah Pembuatan Buatlah Pseudocode Untuk Pdf Document
fdokumen.com

Doc Menghitung Luas Segitiga Lisa Lisa Academia Edu
www.academia.edu

Flow Chart Untuk Menghitung Luas Persegi Panjang Docx
id.scribd.com

Contoh Sederhana Flowchart Menghitung Luas Bidang Datar Lingkaran Persegi Dan Persegi Panjang Pultiopok Com
www.pultiopok.com

My Wall Sistem Informasi Uib Flowchart Menghitung Luas Dan Persegi Panjang
pinkymiliasari.blogspot.com

Flowgorithm Dan Mahasiswa Calon Programmer Hari Aspriyono
www.hariaspriyono.com

Membuat Flowchart Berdasarkan Algoritma Menghitung Luas Persegi Panjang Cute766
cute766.info

Algoritma Nabila Odt
id.scribd.com

100 Gambar Flowchart Dari Algoritma Menghitung Luas Segitiga Paling Keren Gambar Pixabay
www.gambar.pro

Benu S Site Menghitung Luas Dan Keliling Dengan Function Menggunakan Java
www.ibnuhalimm.web.id

Pengantar Algoritma Dan Pemrograman Bag 4 Supardi Punya
blog.ub.ac.id

Buatlah Algoritma Menghitung Luas Segitiga Dan Luas Persegi Panjang Menggunakan
id.scribd.com

Fiqi Naufaldy
www.fiqinaufaldy.my.id

Bowo L Bowo Online Contoh Soal Dan Penyelesaian Flowchart Menghitung Luas Persegi Panjang
bowol.blogspot.com

Flowchart Diagram Alur Ppt Download
slideplayer.info

Program Menghitung Luas Persegi Panjang Bahasa C Dutormasi
www.dutormasi.com

M Ffrkxp1opdem

Http Farhana Salim Staff Gunadarma Ac Id Downloads Files 61985 M4 Algoritma Dan Flowchart Pdf

Cara Mudah Membuat Flowchart Yang Baik Dan Benar Lengkap
sharingconten.com

Tugas Wira Muhammad Wira Academia Edu
www.academia.edu

Algoritma Flowchart Aplikasi Penghitung Luas Keliling Persegi Panjang
putuandisetiawan28.blogspot.com

Program Java Menghitung Luas Persegi Panjang Kelas Programmer
kelasprogrammer.com

Algoritma Flowchart Menghitung Luas Lingkaran Segitiga Persegi Panjang Dan Menampilkan Hasilnya Referensi Siswa
referensisiswa.blogspot.com

Flowchart Menghitung Luas Persegi Panjang Yang Diketahui Panjang Dan Lebar Chaerulanggraeni
chaerulanggraeni.wordpress.com

Contoh Flowchart Menghitung Luas Lingkaran Kelas Programmer
kelasprogrammer.com

21 Contoh Algoritma Dan Flowchart 1 Menghitung Luas Segitiga
id.scribd.com

Java Flowchart Diagram Alir Dan Pseudo Code By Daisma Bali Medium
medium.com

21 Contoh Algoritma Dan Flowchart Badoy Studio
badoystudio.com

10 Contoh Flowchart Sederhana Algoritmanya Penjelasan
www.nesabamedia.com

Pemograman Dasar Flowchart Pdf Free Download
docplayer.info

21 Contoh Algoritma Dan Flowchart Badoy Studio
badoystudio.com

2 Sd 13 Ok
www.slideshare.net

Flowchart Menentukan Bilangan Ganjil Dan Genap Kelas Programmer
kelasprogrammer.com

Contoh Algoritma Dan Flowchart Pengertian Serta Kegunaannya
sat-jakarta.com

Cara Menghitung Gaji Dengan Algoritma Berbentuk Flowchart Cute766
cute766.info

Membuat Flowchart Berdasarkan Algoritma Menghitung Luas Persegi Panjang Youtube
www.youtube.com

Struktur Sequence Atau Berurutan Pada Pemrograman Python Belajar Python Dasar Galery It
www.galery-it.site

Pseudocode Dan Flowchart Docx Nama Maulana Ahmad Maliki Nim 185150200111042 Kelas C 1 Pseudocode Dan Flowchart Menghitung Luas Persegi Deklarasi Course Hero
www.coursehero.com

21 Contoh Algoritma Dan Flowchart Badoy Studio
badoystudio.com

Program Menghitung Luas Persegi Panjang Lengkap C World Of Technology
castle-techno.blogspot.com

Dasar Konstruksi Pemrograman Ppt Download
slideplayer.info

21 Contoh Algoritma Dan Flowchart Badoy Studio
badoystudio.com

Vanrestual Notasi Algortima Menghitung Luas Persegi Panjang
ivanrestualfiansyah.blogspot.com

Information For Learner Flowchart Menghitung Luas Segitiga Persegi Panjang Lingkaran Dan Bujur Sangkar
if-unsika-2010026.blogspot.com

Flowchart Algoritma Cara Mencari Panjang Persegi Panjang Yang Diketahui Luas Dan Keliling Persegi Panjang Jkevinpemula
jkevinpemula.wordpress.com

Contoh Flowchart Menghitung Volume Kubus Tweeter Directory Cute766
cute766.info

21 Contoh Algoritma Dan Flowchart Badoy Studio
badoystudio.com

Flowchart Algoritma Perkalian Dua Bilangan Youtube
www.youtube.com

Flowchart Untuk Menentukan Luas Persegi Flowchart Algoritma Pemrograman Raptor
raptorflowchart.wordpress.com

Cara Membuat Hingga Contoh Contoh Flowchart Lengkap
ngertiaja.com

Bab 3
studylibid.com

Doc Algoritma Menghitung Luas Persegi Panjang Marta Masniary Academia Edu
www.academia.edu

Buatlah Algoritme Menggunakkan Flowchart Untuk Menghitung Luas Segitiga Sama Sisi Brainly Co Id
brainly.co.id

Program Persegi Dan Persegi Panjang Di Python Kelas Programmer
kelasprogrammer.com

85 Gambar Flowchart Menghitung Luas Persegi Panjang Terlihat Keren Gambar Pixabay
www.gambar.pro

Mencari Luas Persegi Panjang Melalui Flowchart Brainly Co Id
brainly.co.id

Tugas Algoritma Budi
pdfslide.net

Pengantar Pemrograman Chapter 1
www.slideshare.net

Algoritma Dan Pemrograman Teknik Informatika
oolish.blog.uns.ac.id

Pengertian Fungsinya Dan Contoh Pseudocode Lengkap Bilabil
bilabil.com

Http Afif Lecture Ub Ac Id Files 2013 09 Progdas02 Pengantar Algoritma Pdf

Pemrograman Dasar Buatlah Algoritma Menggunakan Flowchart Untuk Menghitung Luas Persegi Panjang Pdf Document
fdokumen.com

Ngetesss Tugas Algorithma Dan Flowchart Mencari Keliling Persegi Panjang
arbiantestblog.blogspot.com

Algoritma Dan Pemrograman Pertemuan 02 Md At Master Handaga Algoritma Dan Pemrograman Github
github.com

Flowgorithm Dan Mahasiswa Calon Programmer Hari Aspriyono
www.hariaspriyono.com

Luas Keliling Persegi Panjang Irwan S Rahmat
irwansaifranto93.wordpress.com

Pengertian Flowchart Dan Simbol Simbolnya Dalam Pemrograman
satujam.com

Contoh Flowchart Dan Bahasa C Cara Mencari Keliling Persegi Panjang Yang Diketahui Lebar Dan Panjang Persegi Panjang Muhamad Saleh Alatas
muhammadsalehalatas.wordpress.com

Https Nanopdf Com Download Bab 3 5 Pdf

Algoritma Akhir
pdfslide.tips

Algoritma Dan Pemrograman Pertemuan 02 Md At Master Handaga Algoritma Dan Pemrograman Github
github.com

Mencari Luas Persegi Panjang Yang Diketahui Panjang Dan Lebar Dalam Bahasa C Dan Diagram Alur Safitriekasetyaningrum
safitriekasetyaningrum.wordpress.com

Algoritma Dan Pemrograman 1 Ppt Download
slideplayer.info

54 Gambar Flowchart Luas Persegi Panjang Paling Keren Gambar Pixabay
www.gambar.pro

Lks Algoritma
pt.slideshare.net

19t01 Ramonas Simarmata
id.scribd.com

Algoritma Dan Pemrograman Pertemuan 02 Md At Master Handaga Algoritma Dan Pemrograman Github
github.com

Algoritma Menghitung Luas Jajargenjang Rully Kasavara
mohamadrully.wordpress.com

Pengantar Logika Dan Algoritma Dengan Pascal
dokumen.tips

Bahan Ajar Algoritma Dan Pemrograman I Pdf Download Gratis
docplayer.info

Mengenal Algoritma Flowchart Menghitung Luas
www.videolinux.net

Flowchart Diagram Alur Powerpoint Presentation Free Online Download Ppt L7j1ao
smackslide.com

close