Sangat Membantu

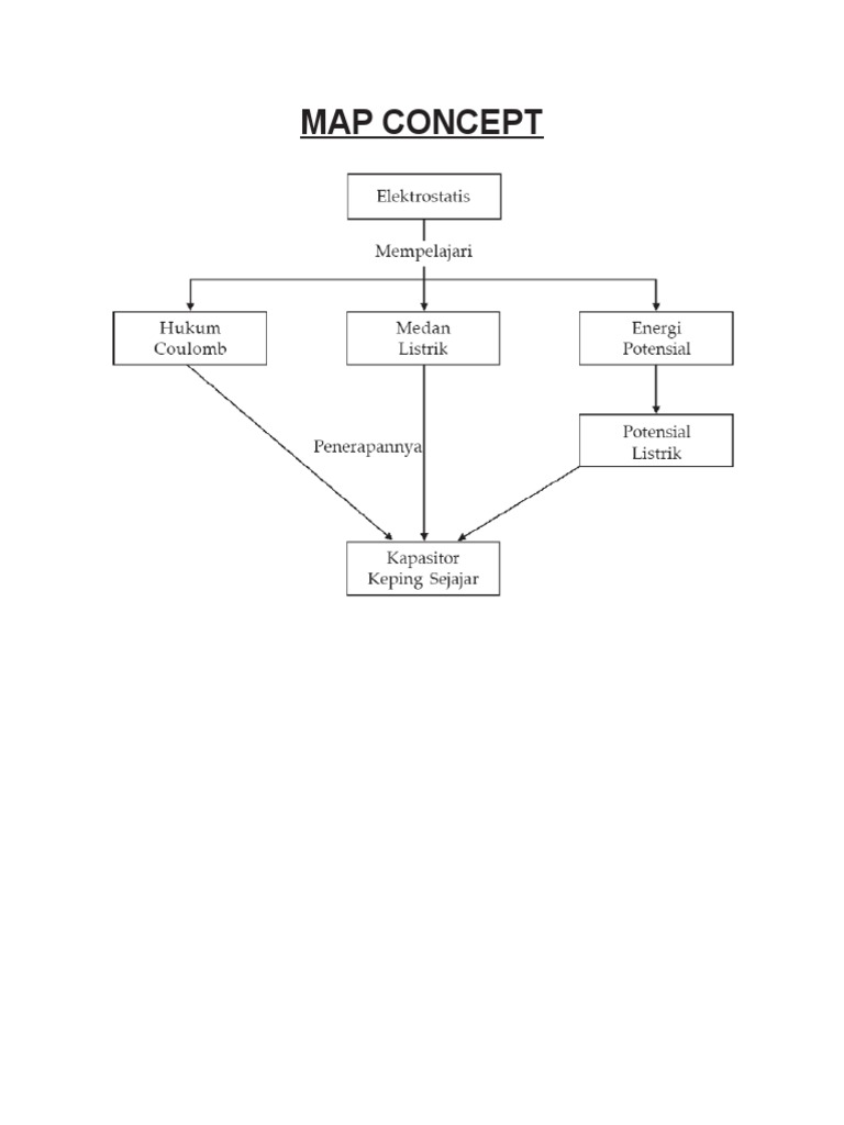
Mind Map Fisika Listrik Statis


Target Mipa Mindmeister Mind Map
www.mindmeister.com

Fisika Kelas 9 Penerapan Listrik Dinamis Di Sekitar Kita
blog.ruangguru.com

Mengenal Apa Itu Listrik With Mind Mapping Bahtiarrachman Blogspot Com Youtube
www.youtube.com

Http Repository Radenintan Ac Id 7589 1 Skripsi 20full Pdf

Hubungan Mind Map Dan Motivasi Belajar Dalam Pembentukan Karakter Siswa Smp Di Kabupaten Oku Timur Titian Ilmu Jurnal Ilmiah Multi Sciences
journal.stkipnurulhuda.ac.id

Scatter Plots Of Fci Gain Vs Fci Pretest For The 93 Females And 110 Download Scientific Diagram
www.researchgate.net

Fisika Kelas 12 100institute
dev2.seratusinstitute.com


www.pinterest.es

Peta Konsep Fisika Listrik
www.scribd.com

D I Deanraaw Twitter
twitter.com

Peta Konsep Fisika Listrik
id.scribd.com

Listrik Dinamis Fokus Fisika
fokusfisika.com

Jual Mind Maps For Kids An Introduction By Tony Buzan Kota Tangerang Zees Shop Tokopedia
www.tokopedia.com

Http Repositori Kemdikbud Go Id 94 1 188 696 1 Pb Pdf

Listrik Dinamis
listrik-dinamis.gotongroyong.net

Https Idr Uin Antasari Ac Id 12719 1 Artikel 20jurnal Pdf

Study Fisika Listrik Statis Theme Pink Date Of Made August 10 2019 Like And Comment Notes Inspiration Study Notes School Study Tips
www.pinterest.com

Jual Mind Maps For Kids An Introduction By Tony Buzan Kota Tangerang Zees Shop Tokopedia
www.tokopedia.com

Transfer Licensing Office Peta Konsep Anak Bangsa
pkab.wordpress.com

Pdf Efektivitas Model Problem Based Learning Berbantuan Mind Map Terhadap Kemampuan Pemecahan Masalah Fisika
www.researchgate.net

Bahan Ajar Listrik Statis English Version
www.slideshare.net

Listrik Statis Fisika Buku Tulis Belajar Buku Kliping
www.pinterest.fr

Peta Konsep Gerak Dan Gaya1
id.scribd.com

Fisikasmp Instagram Posts Gramho Com
gramho.com

4 Listrik Statis Mk 2 Doc
id.scribd.com

Remediasi Miskonsepsi Menggunakan Concept Attainment Berbantuan Mind Map Pada Rangkaian Listrik Arus Searah Pdf Free Download
docplayer.info

Pengertian Manfaat Dan Membuat Mind Maping Kajianpustaka Com
www.kajianpustaka.com

Scientists Only Contoh Mindmap Fisika Alat Alat Ukur
einsteinfisika.blogspot.com

Materi Tentang Gaya Guru Ilmu Sosial
www.ilmusosial.id

Listrik Statis 1 Ipa Fisika Kelas Ix Smp Youtube
www.youtube.com

Http Repository Uinjkt Ac Id Dspace Bitstream 123456789 33482 1 Skripsi 20bunyanah 20 28watermark 29 Pdf

Pdf Development Of Interactive E Book On Energy Resources To Enhance Student S Critical Thinking Ability
www.researchgate.net

Kurikulum 2013 Kelas Ix Smp Mts Mindmeister Mind Map
www.mindmeister.com

Rangkuman Materi Fisika Listrik Statis Listrik Statis Fisika Listrik
id.pinterest.com

Fisika Fluida Dihubungkan Dengan Tekanan Dan Aliran Darah Proses Pendengaran Manusia Mekanisme Penghantar Impuls Dan Biomekanika
www.erwinedwar.com

Hukum Ohm Materi Contoh Soal Dan Pembahasan Fokus Fisika
fokusfisika.com

Studygram Indonesia Di 2020 Buku Kliping Buku Belajar
id.pinterest.com

Bahan Ajar Listrik Statis English Version
www.slideshare.net

Pengaruh Penggunaan Mind Map Terhadap Kemampuan Menganalisis Dan Mengevaluasi Pada Pelajaran Ipa Kelas V Di Sd Kanisius Wirobrajan Pdf Download Gratis
docplayer.info

Blog Archives Mrxsonar
mrxsonar759.weebly.com

Mind Map Listrik Dan Magnet
id.scribd.com


www.clearnotebooks.com

Kumpulan Soal Jawaban Dan Pembahasan Up Ukm Ppg 2019 2020 Kelas Online
www.kelasonline.me

Analisis Kreativitas Mahasiswa Dalam Penyusunan Peta Konsep
studylibid.com

Peta Konsep Listrik
www.slideshare.net

Http Digilib Uin Suka Ac Id 22382 1 12680010 Bab I Iv Atau V Daftar Pustaka Pdf

Mind Mapping Ipa Kelas 8 Bab 7 Belajar Ipa Bersama
konsepbelajaripa.blogspot.com

Pengaruh Metode Mind Mapping Terhadap Hasil Belajar Siswa Pada Konsep Alat Optik Pdf Download Gratis
docplayer.info

Listrik Statis Peta Konsep Anak Bangsa
pkab.wordpress.com

Listrik Statis Mindmeister Mind Map
www.mindmeister.com

2014 Submission Ccit Page 4
submission-ccit.ilearning.me

Sciences News Peta Materi Un Ipa Berdasarkan Skl Tahun 2018
ipasuka.blogspot.com

Listrik Statis Dan Listrik Dinamis Ppt Download
slideplayer.info

Bahan Ajar Listrik Statis English Version
www.slideshare.net

Fisika Kelas Xi Fluida Statis Youtube
www.youtube.com

Bahan Ajar Listrik Statis English Version
www.slideshare.net

Listrik Statis Materi Fisika Untuk Smk Kelas Xii 12 Jdsk
dinasuciwahyuni.blogspot.com

Peta Konsep Termodinamika Pdf Document
fdokumen.com

42 Best Prosesbelajar Com Images Summer Beauty Trends Nurse Cartoon Best Cosmetic Brands
www.pinterest.com

Fisika Itu Asik Kimia Mempesona Mind Map Fisika Materi
kimfis-oke.blogspot.com

Pembahasan Un Fisika Smp 2016 No 10 No 11 Youtube
www.youtube.com

Http Repository Uinjkt Ac Id Dspace Bitstream 123456789 33482 1 Skripsi 20bunyanah 20 28watermark 29 Pdf

Membuat Mind Map
id.scribd.com

Kelas Xii Listrik Dinamis Nur Eko Sucahyono Ppt Download
slideplayer.info

Ma Firani Syam S Blog Mind Mapping Fluida Statis
mfsyam.blogspot.com

Http Digilib Uin Suka Ac Id 22382 1 12680010 Bab I Iv Atau V Daftar Pustaka Pdf

Gaya Coulomb Pada Muatan Listrik Segaris Youtube
www.youtube.com

Catatan Fisika Sma Kelas 10 12
twitter.com

Pdf Efektivitas Model Problem Based Learning Disertai Mind Mapping Terhadap Kemandirian Belajar Biologi Dan Hasil Belajar Siswa Kelas X Sma Uii Yogyakarta Khairul Ashar Chairan Academia Edu
www.academia.edu

A Peta Konsep Elastisitas Fisika Memang Asyik
fisikamemangasyik.wordpress.com

Catatan Tentang Fisika Rangkaian Arus Clear
www.clearnotebooks.com

Mind Map Fisika Listrik Dinamis Kelas X Sma Fokus Fisika
fokusfisika.com

Contoh Soal Listrik Dinamis Kelas 12 Guru Ilmu Sosial
www.ilmusosial.id

Https Encrypted Tbn0 Gstatic Com Images Q Tbn 3aand9gcqhjtwjck4oawic6y4iss3bmu8yrneao27qswuk7li Usqp Cau
encrypted-tbn0.gstatic.com

Bahan Ajar Listrik Statis English Version
www.slideshare.net

Peta Konsep Listrik Statis Ppt Download
slideplayer.info

Bahan Ajar Listrik Statis English Version
www.slideshare.net

Siklus Air Jenis Unsur Tahapan Konsep Peran Manfaat
pakdosen.pengajar.co.id

Clear Indonesia على تويتر Mind Map Fisika Hukum Gravitasi Newton Usaha Serta Energi Belajar Pake Mind Map Enak Gak Atau Lebih Suka Belajar Pake Rangkuman Biasa Nih Mindmap Mindmapping
twitter.com

Ria Asih Mulyani Optika Geometris Mind Map
id.scribd.com

Listrik Statis Pengertian Rumus Contoh Yuksinau Id
www.yuksinau.id

Materi Fisika Kelas 12 Guru Ilmu Sosial
www.ilmusosial.id

Https Pdfs Semanticscholar Org 2baa 190c4196d3053f3c94df8a6ae585b678f08d Pdf

Bahan Ajar Listrik Statis English Version
www.slideshare.net

Fisika Kelas 12 100institute
dev2.seratusinstitute.com

Tryout Unas Maret 20 Hambatan Pengganti Arus Listrik Tegangan Listrik Youtube
www.youtube.com

Regulasi Biologi Sma Smk Detail Catatan Mejakita
www.mejakita.com

Bahan Ajar Listrik Statis English Version
www.slideshare.net

Listrik Statis Mindmeister Mind Map
www.mindmeister.com

Catatan Tentang Fisika Listrik Statis Clear
www.clearnotebooks.com

Physick Mindmap Listrik Statis
achmadcae.blogspot.com

Https Idr Uin Antasari Ac Id 12713 1 Artikel 20jurnal Pdf

Table 1 From Influence Of Guided Inquiry Based On Learning Styles For Student Student Outcome Cognitive Grade Xi In Senior High School 3 Kerinci Semantic Scholar
www.semanticscholar.org

Sintaks Pembelajaran Mind Mapping Fisika Ceria
kmsuardika.blogspot.com

Mind Map Fisika Nadine
id.scribd.com

Http Journal Um Ac Id Index Php Pendidikan Dan Pembelajaran Article Download 10166 4853

Pengembangan Modul Fisika Berbasis Analogi Konsep Pada Materi Pokok Listrik Statis Untuk Siswa Sma Ma Pdf Download Gratis
docplayer.info

Physick Mind Map Gaya Gerak Listrik
achmadcae.blogspot.com

Modus Mean Dan Median Matematika Sma Smk Detail Catatan Mejakita
www.mejakita.com

Listrikstatissmp Instagram Posts Gramho Com
gramho.com


www.clearnotebooks.com

close