Sangat Membantu

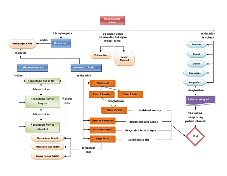
Mind Mapping Hukum Dasar Kimia


Figure 4 From Profiling A Mind Map User A Descriptive Appraisal Semantic Scholar
www.semanticscholar.org

Catatan Tentang Kimia Stoikiometri Kelas Clear
www.clearnotebooks.com

Hukum Dasar Kimia Dan Stoikiometri
www.slideshare.net

Mind Mapping Hukum Hukum Dasar Kimia Widia M S
widia4ict.wordpress.com

Catatan Tentang Hukum Dasar Kimia Sma Clear
www.clearnotebooks.com

Catatan Tentang Hukum Dasar Kimia Kimia Clear
www.clearnotebooks.com

Pengembangan Media Pembelajaran Ensiklopedia Hukum Hukum Dasar Kimia Untuk Pembelajaran Kimia Kelas X Sman 1 Boyolali Dan Sman 1 Teras Pdf Free Download
docplayer.info

Genshinghigh مطالب فروردین 1397
genshinghigh.mihanblog.com

Kelas 10 009 Hukum Hukum Dasar Kimia
www.slideshare.net

Pdf The Development Of Newton S Law Encyclopedia Based On Advance Organizer
www.researchgate.net

Bab 5 Hukum Dasar Kimia Chemistry Learning
aisyahfitrirusianijisman.wordpress.com

Figure 4 From Profiling A Mind Map User A Descriptive Appraisal Semantic Scholar
www.semanticscholar.org

Hukum Dasar Kimia Dan Stoikiometri
www.slideshare.net

Figure 4 From Profiling A Mind Map User A Descriptive Appraisal Semantic Scholar
www.semanticscholar.org

Pdf Physical Module Based On Higher Order Thinking Skill Hots Using 3d Pageflip Professional
www.researchgate.net

Pengaruh Metode Mind Mapping Terhadap Keterampilan Berpikir Kreatif Dan Prestasi Belajar Ips Manu Okta Priantini Widya Accarya 300 550 1 Sm
id.123dok.com

Tetapan Kesetimbangan Berdasarkan Tekanan Persial Mindmeister Mind Map
www.mindmeister.com

Hukum Dasar Kimia Dan Stoikiometri
www.slideshare.net

Catatan Tentang Hukum Dasar Kimia Kls 10 Clear
www.clearnotebooks.com

Peta Konsep Termodinamika Fisika Pengetahuan Ilmu Pengetahuan Alam
id.pinterest.com

Romansa Kimia Mindmap Hukum Hukum Dasar Kimia
romansakimia.blogspot.com

Mahersya S World Mind Map Of Chemistry
mahersyacaca13.blogspot.com

Pengaruh Metode Pembelajaran Mind Mapping Dan Kemampuan Memori Siswa Terhadap Prestasi Belajar Kimia Pada Pokok Bahasan Hukum Hukum Dasar Kimia Pada Siswa Kelas X Semester Gasal Di Sma Negeri 1 Mojolaban Tahun Pelajaran
digilib.uns.ac.id

Peta Konsep Stoikiometri
id.scribd.com

Modus Mean Dan Median Matematika Sma Smk Detail Catatan Mejakita
www.mejakita.com

2

Energy Overview Mindmeister Mind Map
www.mindmeister.com

Kimintekhijau Com Hukum Hukum Dasar Kimia
infostudikimia.blogspot.com

Catatan Tentang Kimia Hukum Dasar Kimia Clear
www.clearnotebooks.com

2

Pengembangan Media Mind Mapping Pada Materi Hukum Hukum Dasar Ki
etd.unsyiah.ac.id

Figure 4 From Profiling A Mind Map User A Descriptive Appraisal Semantic Scholar
www.semanticscholar.org

Hukum Dasar Kimia Lavoisier Proust Dalton Gay Lussac Avogadro
www.studiobelajar.com

Rangkuman Hukum Dasar Kimia Dan Perhitungan Kimia Materi Kimia
materikimia.com

Top 10 Largest Buku Jarimatika List And Get Free Shipping L9ab738d
sites.google.com

Jurnal Online Uin Raden Fatah Palembang
jurnal.radenfatah.ac.id

Proceeding Universitas Serambi Mekkah
studylib.net

Kimintekhijau Com Stoikiometri
infostudikimia.blogspot.com

5 Mind Map Pelajaran Kelas 10 Clear Indonesia News Bahasa Indonesia
news.clearnotebooks.com

2

Pdf Developing Two Tier Essay For Diagnostic Test Instrument To Identify Student Learning Difficulty
www.researchgate.net

Figure 4 From Profiling A Mind Map User A Descriptive Appraisal Semantic Scholar
www.semanticscholar.org

Kimintekhijau Com Yuk Kenali Hukum Hukum Dasar Perubahan Materi Dalam Kimia
infostudikimia.blogspot.com

Sosiologi Mindmeister Mind Map
cdn6.mindmeister.com

Novi S Azizah Mind Map Hukum Dasar Kimia
novisyechaazizah.blogspot.com

Rpp Hukum Hukum Dasar Kimia K13
studylibid.com

Hukum Hukum Dasar Kimia Dan Stoikiometri Zammiluni
zammiluniblog.wordpress.com

Daftar Kepustakaan Ansori M 2013 Penerapan Model Mind
studylibid.com

Model Penilaian Proyek Dengan Produk Mind Mapping Untuk Mengukur Pemahaman Konsep Siswa Terkait Materi Larutan Penyangga Dan Hidrolisis Garam Pdf Free Download
docplayer.info

Http Journal2 Um Ac Id Index Php J Pek Article Download 768 462

Mind Mapping
id.scribd.com

Https Www Env Go Jp Earth Coop Lowcarbon Asia English Project Data 02eng Idn H27 02 Pdf

Media Pembelajaran Mind Mapping Pada Materi Hukum Dasar Kimia Dream Catcher
civitas.uns.ac.id

Top 10 Largest Pajangan Kristal Brands And Get Free Shipping 673k9e07
sites.google.com

Hukum Dasar Kimia Lengkap Dengan Bunyi Hukum Dan Rumus
materibelajar.co.id

Http Medicaleducation Fk Ugm Ac Id Wp Content Uploads Sites 471 2019 12 Proceeding 5th Searame International Conference 2018 Min Pdf

Figure 4 From Profiling A Mind Map User A Descriptive Appraisal Semantic Scholar
www.semanticscholar.org

Pdf The Influence Of Pogil Learning Model By Mind Mapping And Summary Assignment Of Salt Hydrolysis Outcomes
www.researchgate.net

Http Webdoc Sub Gwdg De Ebook Diss 2003 Tu Berlin Diss 2001 Werner Silvia Pdf

Sun Theo C L Ndruru Mind Mapping Workshop
www.stcln.com

Soal Dan Pembahasan Hukum Lavoisier Hukum Dasar Kimia Part 6 Youtube
www.youtube.com

Materi Hukum Dasar Kimia Lengkap Dengan Contoh Cergaz Com
www.cergaz.com

2

Sejarah Tabel Periodik Wikipedia Bahasa Indonesia Ensiklopedia Bebas
id.wikipedia.org

Hukum Dasar Kimia Dan Stoikiometri
www.slideshare.net

Materi Kimia Kelas 10 Guru Ilmu Sosial
www.ilmusosial.id

Zooplankton Phd Thesis
gdaonline.org

Sella Indriani Saputra Membuat Mind Mapping Hukum Dasar Kimia
sellaindrianisaputra.blogspot.com

Https Iopscience Iop Org Article 10 1088 1742 6596 1006 1 012015 Pdf

Media Pembelajaran Mind Mapping Pada Materi Hukum Dasar Kimia Catatan Nya Hyditaaa
civitas.uns.ac.id

Hukum Hukum Dasar Kimia Dan Stoikiometri By Nisfa Anjaini On Prezi Next
prezi.com

Pdf Effectiveness Of Conceptual Change Text Oriented Instruction On Students Understanding Of Energy In Chemical Reactions
www.researchgate.net

Hukum Hukum Dasar Kimia Dan Stoikiometri Zammiluni
zammiluniblog.wordpress.com

Regulasi Biologi Sma Smk Detail Catatan Mejakita
www.mejakita.com

Soal Dan Pembahasan Hukum Lavoisier Hukum Dasar Kimia Part 6 Youtube
www.youtube.com

Mind Mapping Megakimiapascaunp
megakimiapascaunp.wordpress.com

Https Media Neliti Com Media Publications 121979 Id Pengaruh Metode Pembelajaran Mind Mappin Pdf

Pengaruh Metode Pembelajaran Mind Mapping Terhadap Hasil Belajar Pada Pokok Bahasan Hukum Hukum Dasar Kimia Siswa Kelas X Semester Ganjil Di Sma Negeri 2 Langowan Neliti
www.neliti.com

Hukum Dasar Kimia Hukum Lavoisier Hukum Proust Beserta Contoh Soal Youtube
m.youtube.com

Common Greywater Mistakes And Preferred Practices Recycling Water Pollution
www.scribd.com

Http Repository Uin Suska Ac Id 20059 7 7 20bab 20ii Pdf

10 Best Powerpoint Templates Images Powerpoint Templates Powerpoint Templates
www.pinterest.co.uk

Zooplankton Phd Thesis
gdaonline.org

Doc Peta Konsep Hukum Dasar Kimia Riski Norjana Academia Edu
www.academia.edu

Stoikiometri Pengertian Rumus Hukum Dan Contoh Soal
www.dosenpendidikan.co.id

20 Gambar Kimia Terbaik Di 2020 Kimia Buku Pelajaran Buku
id.pinterest.com

Peta Konsep Hukum Dasar
www.scribd.com

Text1 Pdf
1library.net

Pengembangan Media Mind Mapping Pada Materi Hukum Hukum Dasar Kimia Untuk Siswa Sma Kelas X Di Banda Aceh Core Reader
core.ac.uk

Copy Of Mind Mapping Template By Kadek Putra
prezi.com

Materi Hukum Dasar Kimia
studylibid.com

81hha7vb U76nm

Hukum Dasar Kimia X Hyenia
hyenia.wordpress.com

Http Repository Stiewidyagamalumajang Ac Id 130 1 Social 20rev1 20 281 29 20bali Pdf

What S Up With The Mole Mole Unit Chemical Compounds
www.scribd.com

Call For Papers International Conference And Workshop On Gender Icwg Lipi Lembaga Ilmu Pengetahuan Indonesia
lipi.go.id

2

Locatorneptun Blog
locatorneptun.weebly.com

Kimintekhijau Com Hukum Dasar Kimia
infostudikimia.blogspot.com

Table 2 From Profiling A Mind Map User A Descriptive Appraisal Semantic Scholar
www.semanticscholar.org

close