Sangat Membantu

Pengawet Sulfit Berbahaya Atau Tidak


Sulfit Sebagai Bahan Tambahan Pangan Dan Alergen Halaman All Kompasiana Com
www.kompasiana.com

5 Fakta Makanan Berpengawet Yang Harus Anda Tahu Info Sehat Klikdokter Com
www.klikdokter.com

Kimintekhijau Com
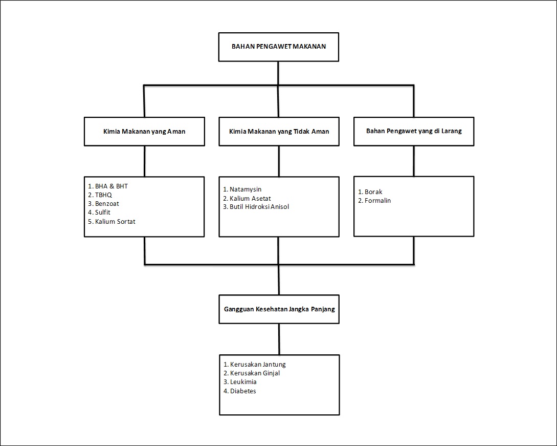
infostudikimia.blogspot.com

Bahaya Bahan Pengawet Makanan Pdf Document
vdocuments.mx

Mengenal Bahan Pengawet Makanan Dan Minuman Yang Aman Dan Tidak Aman Namun Masih Di Perbolehkan Ayo Belajar Masak
www.ayobelajarmasak.com

Apa Itu Sulfit Dalam Makanan Sains 2020
id.sodiummedia.com

Bahaya Bahan Pengawet Makanan
id.scribd.com

Pengawet Sulfit Juga Bisa Memicu Alergi Seperti Apa Gejalanya
hellosehat.com

Pengawet Sulfit Juga Bisa Memicu Alergi Seperti Apa Gejalanya
hellosehat.com

Bahaya Pengawet Makanan Bagi Kesehatan Tubuh Rumah Nugget
homemadenugget.wordpress.com

Bahan Pengawet Yang Diperbolehkan Nur Aliza Fatma S Blog S
nuralizafatma.wordpress.com

Ini Buktinya Pengawet Makanan Berbahaya Dikonsumsi Dalam Jangka Panjang Okezone Lifestyle
lifestyle.okezone.com

Pengawet Makanan Buatan Yang Aman Dikonsumsi Orang Indonesia
www.sehatq.com

Formalin Bahan Pengawet Berbahaya Balai Pendidikan Pelatihan Perikanan Ambon
bp3ambon-kkp.org

2

Pengawet Makanan Yang Sering Digunakan Dalam Kehidupan Sehari Hari Apotekers
www.apotekers.com

Wine Sehat Ala Aileen Sulfit Diganti Nanopartikel Perak Tekno Tempo Co
tekno.tempo.co

Hot Sale Sodium Benzoat Natrium Benzoat Benzoat Food Grade Shopee Indonesia
shopee.co.id

Uji Sulfit Pada Makanan
www.saka.co.id

Bahan Pengawet Makanan Yang Aman Dikonsumsi Jangan Sampai Salah Hot Liputan6 Com
hot.liputan6.com

Sodium Sulfite Natrium Sulfit Anhydrous Na2so3 500g Di Lapak Ertu S Bukalapak
www.bukalapak.com

Jurnal Pengawet
alga-rosan.com

Apa Itu Sulfit Dalam Makanan Sains 2020
id.sodiummedia.com

Kenali Jenis Pengawet Makanan Yang Berbahaya Alodokter
www.alodokter.com

Makalah Bahan Pengawet 1
www.slideshare.net

Jenis Jenis Bahan Pengawet Makanan Yang Berbahaya Bagi Tubuh Anda Jovee Id
jovee.id

Bab Ii Tinjauan Pustaka Pdf Free Download
docplayer.info

Bahaya Asam Benzoat Sebagai Bahan Pengawet
metroterkini.com

Asam Sorbat Si Pengawet Makanan Yang Aman Untuk Digunakan
www.sehatq.com

Bahan Pengawet Makanan Yang Aman Dikonsumsi Jangan Sampai Salah Hot Liputan6 Com
hot.liputan6.com

Ingin Usaha Makanan Yuk Kenali Lagi Bahan Pengawet Yang Aman Maupun Yang Bahaya Bagi Kesehatan Halaman All Tribun Jabar
jabar.tribunnews.com

Bedah Skl Un Ipa Bio
pdfslide.tips

6 Makanan Yang Boleh Disantap Meski Pakai Bahan Pengawet Kumparan Com
kumparan.com

Sodium Sulfit Sodium Sulphite Natrium Sulfurosum Na2so3 Food Grade Produsen Dan Pemasok Kelas Industri Harga Fengchen
id.fengchengroup.org

Awas Pengawet Makanan Berbahaya Yang Perlu Anda Tahu Spjnews
spjnews.net

Apa Itu Sulfit Dalam Makanan Sains 2020
id.sodiummedia.com

10 Zat Kimia Yang Sering Ditemukan Dalam Makanan Olahan Abdul Basir Salsabila
wp.me

Bhan Pengawet Makanan Yang Aman Di Gunakan Dalam Pengolahan Hasil
dokumen.tips

6 Fakta Pengawet Makanan
www.parenting.co.id

Pemasok Untuk Pengawet Natrium Sulfit Bulking Agen Buy Sodium Sulfit Pemasok Sodium Sulfit Untuk Pengawet Sodium Sulfit Untuk Bulking Agen Product On Alibaba Com
indonesian.alibaba.com

Bab Ii Tinjauan Pustaka Pdf Free Download
docplayer.info

Bahaya Tak Bahaya Pengawet Makanan Buatan Tirto Id
tirto.id

Makalah Bahan Pengawet 1
www.slideshare.net

Bahan Pengawet Yang Diperbolehkan Nur Aliza Fatma S Blog S
nuralizafatma.wordpress.com

Catat Ini Bahan Pengawet Makanan Yang Aman Dan Tidak Aman Dikonsumsi Semua Halaman Nakita
nakita.grid.id

Bahan Pengawet Mi Instan Aman Dikonsumsi Nakita
nakita.grid.id

Pengawet Sint By Krisna Suryani Wijaya
prezi.com

Makalah Ap Btp Pengawet Docx
id.scribd.com

Boraks Pada Pangan Himfoodtech
student-activity.binus.ac.id

Bhan Pengawet Makanan Yang Aman Di Gunakan Dalam Pengolahan Hasil Pertanian Eko Prasetyo Utomo
ekoprasetya.wordpress.com

Fandainfo Bahan Pengawet Makanan
fandiansyah.blogspot.com

Apa Itu Sulfit Dalam Makanan Sains 2020
id.sodiummedia.com

Bab Ii Tinjauan Pustaka 2 1 Pengawet Asam Maupun Dalam Bentuk Bahan Pengawet Ialah Asam Sorbat Pdf Document
fdokumen.com

Bab Ii Tinjauan Pustaka Pdf Free Download
docplayer.info

Bahan Pengawet Pptx Powerpoint
fdokumen.com

Ini Kelebihan Dan Kekurangan Mengonsumsi Makanan Dengan Pengawet Okezone Lifestyle
lifestyle.okezone.com

Pengawet Sulfit Juga Bisa Memicu Alergi Seperti Apa Gejalanya
hellosehat.com

Bahan Tambahan Pangan Berbahaya Dalam Makanan Anak Theasianparent Indonesia
id.theasianparent.com

Pengolahan Kimiawi Ppt Download
slideplayer.info

Bahaya Makanan Berpengawet Bagi Kesehatan Citizen6 Liputan6 Com
www.liputan6.com

Masih Terdengar Seram Ini 5 Bahan Pengawet Yang Sering Dipakai Tempo Co Line Today
today.line.me

Detektif Formalin
www.bicnets.com

Bhan Pengawet Makanan Yang Aman Di Gunakan Dalam Pengolahan Hasil Pertanian Eko Prasetyo Utomo
ekoprasetya.wordpress.com

Bhan Pengawet Makanan Yang Aman Di Gunakan Dalam Pengolahan Hasil
id.scribd.com

Dr Herbal Beauty Pengawet Pada Makanan Bahaya
drherbalbeauty.blogspot.com

Pengawet Sulfit Juga Bisa Memicu Alergi Seperti Apa Gejalanya
hellosehat.com

Efek Berbahaya Pengawet Makanan Berita Konseling Sasi
beritapsikologisasi.blogspot.com

Mengerikan 5 Bahan Pengawet Kimia Ini Sering Kamu Konsumsi Lho
www.lemonilo.com

Pemasok Untuk Pengawet Natrium Sulfit Bulking Agen Buy Sodium Sulfit Pemasok Sodium Sulfit Untuk Pengawet Sodium Sulfit Untuk Bulking Agen Product On Alibaba Com
indonesian.alibaba.com

Erlita Agustina Bahan Pengawet Makanan Natrium Metabisulfit
erlitaagustina.blogspot.com

Menggapai Hidup Lebih Sehat Dengan Mengenal Pengawet Alami
www.sahabatnestle.co.id

Wine Sehat Ala Aileen Sulfit Diganti Nanopartikel Perak Tekno Tempo Co
tekno.tempo.co

15 Efek Bahaya Pengawet Makanan Hingga Menyebabkan Kematian
id.scribd.com

Sering Konsumsi Makanan Berpengawet Ini Bahayanya Info Sehat Klikdokter Com
www.klikdokter.com

Bahaya Pengawet Makanan Bagi Kesehatan Tubuh Rumah Nugget
homemadenugget.wordpress.com

6 Makanan Yang Boleh Disantap Meski Pakai Bahan Pengawet Kumparan Com
kumparan.com

Jenis Bahan Kimia Makanan Yang Di Salahgunakan Dan Berbahaya Bagi Kesehatan
www.secangkirterapi.com

Zat Aditif Pada Makanan
www.slideshare.net

Asam Benzoat Doc
id.scribd.com

Jenis Zat Aditif Pada Makanan Kegunaan Dan Efek Sampingnya Alodokter
www.alodokter.com

Bahaya Tak Bahaya Pengawet Makanan Buatan Tirto Id
tirto.id

Bahan Pengawet Makanan Yang Aman Dikonsumsi Jangan Sampai Salah Hot Liputan6 Com
hot.liputan6.com

Doc Bahan Adiktif Berbahaya Indra Inra Academia Edu
www.academia.edu

Tulisanmu Bahan Pengawet Makanan Yang Aman Digunakan
tulisanmu.com

Otak Teknik Jenis Jenis Pengawet
azharrizki.blogspot.com

Bhan Pengawet Makanan Yang Aman Di Gunakan Dalam Pengolahan Hasil Pertanian Eko Prasetyo Utomo
ekoprasetya.wordpress.com

Macam Macam Bahan Pengawet Makanan Dan Fungsinya Healthy Be Smart
sehatkuweb.wordpress.com

Natrium Sulfit
id.scribd.com

Asam Sorbat Si Pengawet Makanan Yang Aman Untuk Digunakan
www.sehatq.com

Bab Ii Tinjauan Pustaka 2 1 Pengawet Asam Maupun Dalam Bentuk Bahan Pengawet Ialah Asam Sorbat Pdf Document
fdokumen.com

Bahan Tambahan Pangan
www.slideshare.net

Waspada Dengan Makanan Yang Mengandung Sulfit Pengawet Yang Bisa Memicu Serangan Asma
tipspenderitasesaknafas.blogspot.com

Bahan Pengawet
id.scribd.com

15 Efek Bahaya Pengawet Makanan Hingga Menyebabkan Kematian
id.scribd.com

Kenali Pengawet Kimia Dalam Makanan
www.parenting.co.id

Apa Itu Sulfit Dalam Makanan Sains 2020
id.sodiummedia.com

Asam Sorbat Si Pengawet Makanan Yang Aman Untuk Digunakan
www.sehatq.com

Tulisanmu Bahan Pengawet Makanan Yang Aman Digunakan
tulisanmu.com

Bhan Pengawet Makanan Yang Aman Di Gunakan Dalam Pengolahan Hasil Pertanian Eko Prasetyo Utomo
ekoprasetya.wordpress.com

Pemasok Untuk Pengawet Natrium Sulfit Bulking Agen Buy Sodium Sulfit Pemasok Sodium Sulfit Untuk Pengawet Sodium Sulfit Untuk Bulking Agen Product On Alibaba Com
indonesian.alibaba.com

close