Sangat Membantu

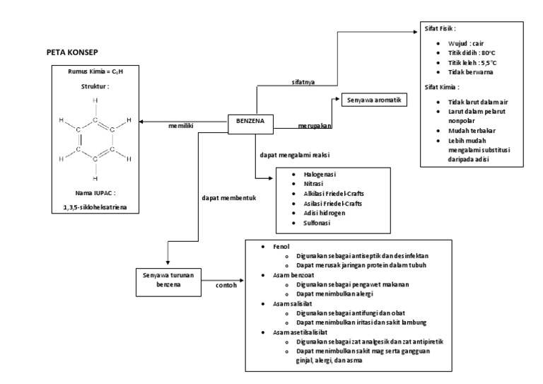
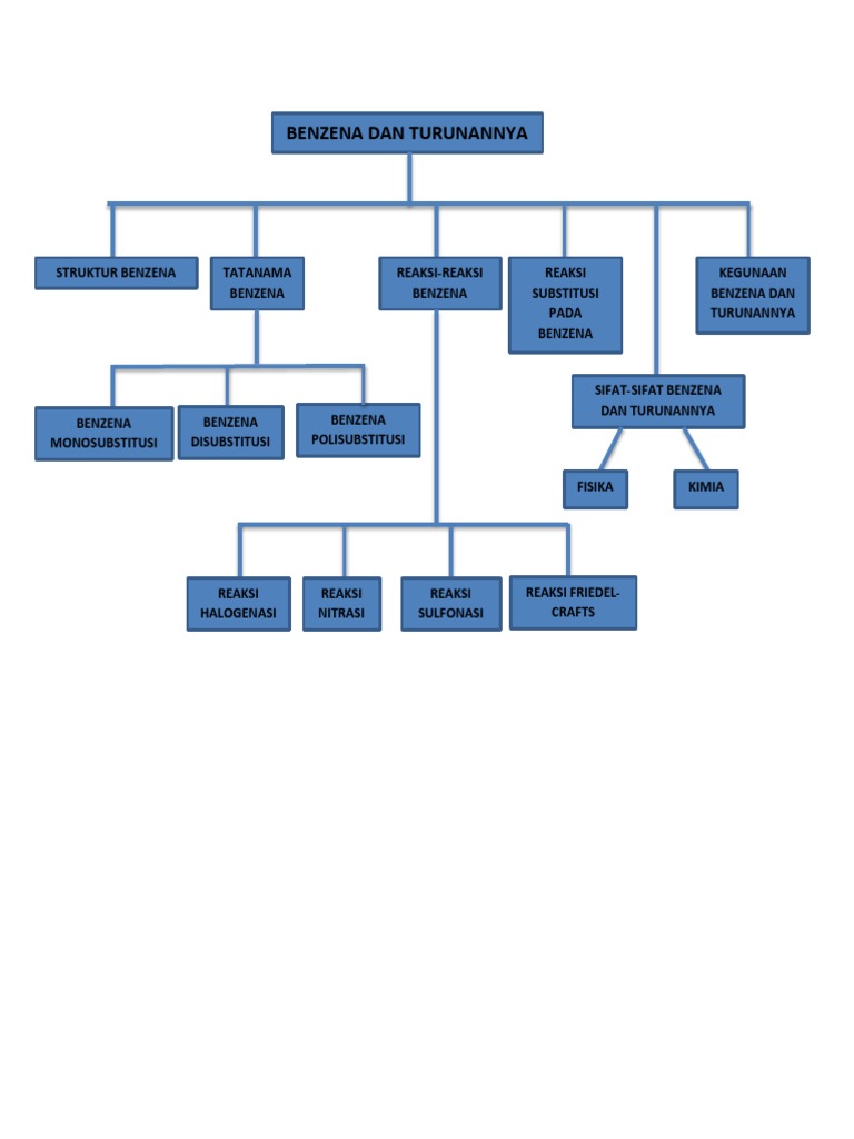
Peta Konsep Benzena Dan Turunannya


Kimia Organik Fisik Wikipedia Bahasa Indonesia Ensiklopedia Bebas
id.wikipedia.org

40 Soal Benzena Dan Turunannya Pilihan Ganda Pembahasan
soalkimia.com

Peta Konsep Metha Lubis
methalubis.wordpress.com

Bab Iii Benzena Dan Turunannya Docx Document
fdokumen.com

Bab 6 Benzena
studylibid.com

Tuliskan Bentuk Struktur Molekul Dan Kegunaan Senyawa Fenol Anilin Aspirin Seputar Bentuk
seputarbentuk.blogspot.com

A Gugus Fungsional Senyawa Karbon
studylibid.com

Stoikiometri Art Of Chemistry
melisuryani86.wordpress.com

Sifat Sifat Benzena Dan Turunannya Myrightspot Com
www.myrightspot.com

Ciber Edan Alkana Alkuna Dan Alkena
acenkciber-go.blogspot.com

Sifat Sifat Benzena Dan Turunannya Myrightspot Com
www.myrightspot.com

Media Pembelajaran Kimia Peta Konsep
nurussalamia.blogspot.com

40 Soal Benzena Dan Turunannya Pilihan Ganda Pembahasan
soalkimia.com

Konversi Struktur Sikloheksana Ke Konformasi Kursi Urip Dot Info
www.urip.info

C6h6 Benzena Pps Ipa Konsentrasi Kimia Oleh Lia Lindawati Ppt Download
slideplayer.info

Benzena Dan Turunannya Pengertian Contoh Sifat
passinggrade.co.id

Diskusi S6 Docx Jawablah Pertanyaan Pertanyaan Berikut Untuk Melatih Anda Memahami Sesi Dan Modul 6 1 Buatlah Peta Konsep Modul 6 Dan Ditambah Materi Course Hero
www.coursehero.com

Bab Iii Benzena Dan Turunannya
www.slideshare.net

Bab Iii Benzena Dan Turunannya Docx Document
fdokumen.com

Sifat Sifat Benzena Dan Turunannya Myrightspot Com
www.myrightspot.com

Senyawa Turunan Benzena Dengan Rumus Struktur
struktur.shareinspire.me

Doc Peta Konse P Natia Afriana Suri Academia Edu
www.academia.edu

Sticko Go Blog Hidrokarbon
sticko-go-blog.blogspot.com

Buku Cetak Sma Kimia 3 Kelas Xii Shopee Indonesia
shopee.co.id

Bab 5 Senyawa Organik Pdf Document
vdocuments.mx

Nama Senyawa Turunan Benzena Dengan Rumus Struktur Adalah
struktur.shareinspire.me

Bab Iii Benzena Dan Turunannya Docx Document
fdokumen.com

Kurikulum 2011 Departemen Kimia Fmipa Ugm
chemistry.ugm.ac.id

Peta Konsep Benzena
id.scribd.com

C6h6 Benzena Pps Ipa Konsentrasi Kimia Oleh Lia Lindawati Ppt Download
slideplayer.info

Laskar Kimia Tata Nama Senyawa Turunan Alkana
laskarkimia.blogspot.com

Materi Kimia Kelas Xii
khonkhowankane.org

Hakikat Ilmu Kimia Art Of Chemistry
melisuryani86.wordpress.com

Benzena Dan Turunannya
www.slideshare.net

Aromatisitas Benzena Dan Benzena Tersubstitusi Pdf Free Download
docplayer.info

Benzena Dan Makromolekul
studylibid.com

Benzena Dan Turunannya Pengertian Contoh Sifat
passinggrade.co.id

Kurikulum 2011 Departemen Kimia Fmipa Ugm
chemistry.ugm.ac.id

Uzi093 Uzi S Blog Page 3
uzi093.wordpress.com

Benzena Dan Turunannya Pengertian Contoh Sifat
passinggrade.co.id

Benzena Dan Turunannya
www.slideshare.net

Hidrokarbon
www.yumpu.com

Bab 6 Benzena Dan Turunannya
www.slideshare.net

5 Senyawa Karbon Rolifhartika S Blog
rolifhartika.wordpress.com

Http Repository Ut Ac Id 4577 2 Peki4203 Tm Pdf

Nama Senyawa Turunan Benzena Dengan Rumus Struktur Adalah
struktur.shareinspire.me

Peta Konsep
id.scribd.com

Aromatisitas Benzena Dan Benzena Tersubstitusi Pdf Free Download
docplayer.info

Https Lms Ipb Ac Id Mod Resource View Php Id 38046

Benzena Dan Turunannya
www.slideshare.net

Senyawa Benzena Dan Turunannya Struktur Tata Nama Sifat Kegunaan
www.nafiun.com

Bab 8 Benzena Dan Turunannya Pdf Document
vdocuments.site

Bab 5 Benzena Dan Makromolekul Hkardena
sites.google.com

Kelas12 Kimia Wening Elektrokimia Peta Konsep Kata Kunci Tekanan Uap Titik Didih Titik Beku Tekanan Osmotik Satuan Konsentrasi Untuk Menyatakan Molaritas M
pdfslide.net

Benzena Dan Turunannya
www.slideshare.net

Benzena Pdf 6 Benzena Dan Turunannya A Rumus Molekul Dan Sifat Khas Benzena B Tata Nama Benzena C Kegunaan Turunan Benzena Kata Aromatik Semula Course Hero
www.coursehero.com

Bab Iii Benzena Dan Turunannya Docx Document
fdokumen.com

40 Soal Benzena Dan Turunannya Pilihan Ganda Pembahasan
soalkimia.com

Bab 6 Benzena
studylibid.com

Benzena Dan Turunannya
www.slideshare.net

Nama Senyawa Turunan Benzena Dengan Rumus Struktur Disamping Adalah
struktur.shareinspire.me

Benzena Dan Turunannya
www.slideshare.net

Materi Kimia Sma Kelas 10 11 12 X Xi Xii Tips Belajar Terbaik
www.studiobelajar.com

Sma Negeri 59 Jakarta Dra Yendri Dwifa By Yendri Dwifa Ppt Download
slideplayer.info

Rumus Turunan Fungsi Contoh Soal Konsep Cara Menentukan Persamaan Garis Singgung Kecepatan Sesaat Bilangan Rasional Pembahasan Notasi Leibnitz Matematika
www.nafiun.com

Benzena Dan Turunannya Ebook Sman1 Slo Sch Xii Ps Pdf Bab 6 Tidak Dapat Bereaksi Adisi Semudah Alkena 1 C 6 H Contoh Senyawa Dengan Lebih Dari Satu Inti Benzena Berikut Pdf Document
fdokumen.com

Termokimia Ega Yoza
egayoza.wordpress.com

Peta Konsep
es.scribd.com

Benzena Dan Turunannya Pdf Document
fdokumen.com

Nama Senyawa Turunan Benzena Dengan Rumus Struktur Disamping Adalah
struktur.shareinspire.me

Hidrokarbon Chemistry Is Fun
hidayatichemistry.home.blog

Oleh Indra Nursila Hasnah S Si Ppt Download
slideplayer.info

Materi Kimia Kelas 12 Guru Ilmu Sosial
www.ilmusosial.id

Media Pembelajaran Kimia Peta Konsep
nurussalamia.blogspot.com

Benzena Dan Turunannya Pdf Document
fdokumen.com

Sistem Koloid Chemistry Is Fun
hidayatichemistry.home.blog

Modul Hidrokarbon
studylibid.com

Senyawa Anorganik Senyawa Kimia Kimia Anorganik Lainnya Bermacam Macam Jaringan Komputer Png Pngegg
www.pngegg.com

Kelas12 Kimia Wening Elektrokimia Peta Konsep Kata Kunci Tekanan Uap Titik Didih Titik Beku Tekanan Osmotik Satuan Konsentrasi Untuk Menyatakan Molaritas M
pdfslide.net

Hidro Karbon Jenuh Dan Tak Jenuh Beserta Contoh Belajar Ipa
www.belajaripa.net

Senyawa Turunan Benzena Dengan Rumus Struktur
struktur.shareinspire.me

Benzena Dan Turunannya
www.slideshare.net

40 Soal Benzena Dan Turunannya Pilihan Ganda Pembahasan
soalkimia.com

C6h6 Benzena Pps Ipa Konsentrasi Kimia Oleh Lia Lindawati Ppt Download
slideplayer.info

Benzena Dan Senyawa Makromolekul All About Chemistry
sites.google.com

40 Soal Benzena Dan Turunannya Pilihan Ganda Pembahasan
soalkimia.com

Minyak Bumi Ega Yoza
egayoza.wordpress.com

Kimia Modul
id.scribd.com

Peta Konsep Senyawa Organik
id.123dok.com

Nama Senyawa Turunan Benzena Dengan Rumus Struktur Disamping Adalah
struktur.shareinspire.me

Pdf Ukbm Kd 310 Benzena Ok Supriyanto Praptoutomo Academia Edu
www.academia.edu

Ukbm 10 Benzena Dan Turunannya
id.scribd.com

Kimia Modul
id.scribd.com

Struktur Benzena Dan Turunannya Ikatan Sifat Contoh Senyawa Kimia
www.nafiun.com

Ukbm 10 Benzena Dan Turunannya
id.scribd.com

Bab 6 Benzena Dan Turunannya
www.slideshare.net

Senyawa Hidrokarbon Dan Minyak Bumi Chemistry
repdayanti.wordpress.com

Bab 8 Benzena Dan Turunannya
id.scribd.com

Benzena Dan Turunannya
www.slideshare.net

40 Soal Benzena Dan Turunannya Pilihan Ganda Pembahasan
soalkimia.com

close