Sangat Membantu

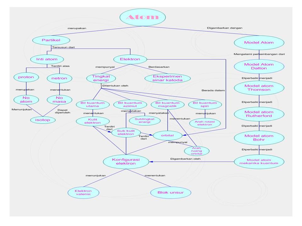
Peta Konsep Hukum Dasar Kimia


Bab 5 Hukum Dasar Kimia Chemistry Learning
aisyahfitrirusianijisman.wordpress.com

Peta Konsep Pelajaran Kimia Alkemi Dan Edukasi
alkemidanedukasi.wordpress.com

B Teori Anisa Wiranda138
sites.google.com

Workshop Pendidikan Kimia Peta Konsep Ilmu Kimia
silvianimajid.blogspot.com

Peta Konsep Hukum Dasar
id.scribd.com

Media Pembelajaran Kimia Ppt Download
slideplayer.info

Sistem Koloid Chemistry Is Fun
hidayatichemistry.home.blog

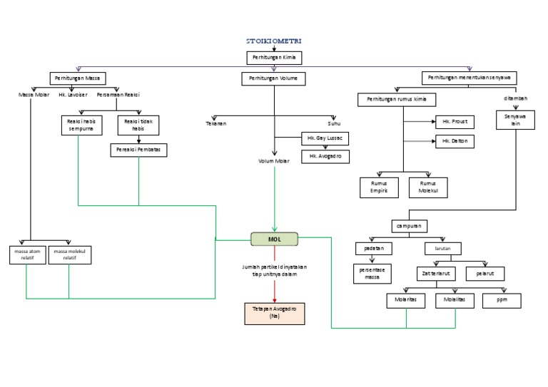
Peta Konsep Stoikiometri
id.scribd.com

Peta Konsep Hukum Dasar
id.scribd.com

Doc Silabus Mata Pelajaran Kimia Peminatan Bidang Mipa Satuan Pendidikan Sma Kelas X Alfitri M Academia Edu
www.academia.edu

20 Contoh Soal Hukum Dasar Kimia Dan Jawaban Pembahasan
soalkimia.com

Doc Peta Konsep Hukum Dasar Kimia Riski Norjana Academia Edu
www.academia.edu

Hukum Dasar Kimia Buku Sekolah Elektronik
www.yumpu.com

Pengembangan Bahan Ajar Kimia Minyak Bumi Terintegrasi Konteks Kejuruan Untuk Siswa Smk Program Teknik Otomotif Tugas Akhir Skripsi Pdf Free Download
docplayer.info

Media Pembelajaran Kimia Ppt Download
slideplayer.info

Pengertian Sistem Koloid Jenis Jenis Cara Pembuatan Macam Macam Penggolongan Sifat Sifat Kestabilan Metode Contoh Soal Pembahasan Praktikum Kimia
www.nafiun.com

Hukum Dasar Kimia Kursus Online Rp9 900 Per Bulan Cek Deskripsi Youtube
m.youtube.com

Pengertian Dan Cara Membuat Peta Konsep Devisologi
devisologi.blogspot.com

Cmap Tools Penggunaan Cmap Tools Untuk Membuat Peta Konsep Hukum Dasar Kimia
sites.google.com

Pdf Pembelajaran Penalaran Argumen Berbasis Peta Konsep Untuk Meningkatkan Pemahaman Konsep Kimia Learning Of Argument Reasoning Based On Concept Map For Improving Chemistry Understanding
www.researchgate.net

Hukum Dasar Kimia Buku Sekolah Elektronik
www.yumpu.com

Pengertian Respirasi Aerobik Paling Lengkap
www.nafiun.com

Https Smazapo Sch Id Ukbm 13 20ukbm 20kimia 20kls 20x 04 Ukbm 20kim 1 Smt 1 04 Bab Iv Pdf

Hukum Hukum Dasar Kimia Peta Konsep
nonihukumdasarkimiax.blogspot.com

Http Edukimia Ppj Unp Ac Id Ojs Index Php Edukimia Article Download 28 17

Hukum Dasar Kimia Kelas 10 Hukum Dari Para Ahli Contoh Soalnya Quipper Blog
www.quipper.com

26 Bab Iv Hasil Dan Pembahasan Stoikiometri Kimia
studylibid.com

Mengenal 5 Hukum Dasar Kimia Ada Apa Saja Kelas Pintar
www.kelaspintar.id

2

Materi Kimia Sma Kelas 10 11 12 X Xi Xii Tips Belajar Terbaik
www.studiobelajar.com

Hidrokarbon Chemistry Is Fun
hidayatichemistry.home.blog

Hukum Hukum Dasar Kimia Dan Stoikiometri L Amelia Page
meleducation.wordpress.com

Lks Sistem Periodik Unsur Pertemuan 1 Vnd59zrow5lx
idoc.pub

Media Pembelajaran Kimia Tugas Bagan Alir Media Pembelajaran Kimia
agustinamir08.blogspot.com

Peta Konsep Termodinamika Fisika Pengetahuan Ilmu Pengetahuan Alam
id.pinterest.com

Gcwn0qqnfgy 3m

Hand Out Hakikat Ilmu Kimia
www.slideshare.net

Hukum Hukum Dasar Kimia Dan Stoikiometri L Amelia Page
meleducation.wordpress.com

Hukum Dasar Kimia X Hyenia
hyenia.wordpress.com

Pdf Peningkatan Hasil Belajar Rangkaian Listrik Melalui Strategi Peta Konsep
www.researchgate.net

Http Edukimia Ppj Unp Ac Id Ojs Index Php Edukimia Article Download 28 17

Hukum Dasar Kimia Kelas 10 Hukum Dari Para Ahli Contoh Soalnya Quipper Blog
www.quipper.com

Bab 6 Perhitungan Kimia Chemistry Learning
aisyahfitrirusianijisman.wordpress.com

Stoikiometri
www.slideshare.net

Hukum Dasar Kimia Lengkap Dengan Bunyi Hukum Dan Rumus
materibelajar.co.id

Konsep Dasar Perhitungan Stoikiometri Ilmu Kimia Artikel Dan Materi Kimia
www.ilmukimia.org

Media Pembelajaran Kimia Ppt Download
slideplayer.info

Peta Konsep Senyaw Karbon Pembelajaran Kimia
dsupardi.wordpress.com

Bab Iv Hukum Dasar Kimia Delvirasintya
sites.google.com

Ppt Peta Konsep Kd 2 1 Powerpoint Presentation Free Download Id 4562598
www.slideserve.com

Stoikiometri Peta Konsep
id.scribd.com

Kimia Dasar M 3 Docx Susunan Susunan Berkala Unsur Unsur Kimia Perkembangan Susunan Berkala Berkala Keberhasilan Dmitri Mendelev Penemuan Gas Mulia Course Hero
www.coursehero.com

Hukum Ohm Pengertian Bunyi Rumus Penerapan Contoh Soal Dan Pembahasannya Pelajaran Sekolah Online
www.pelajaran.co.id

Fluida Statis Pengertian Sifat Jenis Konsep Hukum
rumus.co.id

Stoikiometri
www.slideshare.net

Stoikiometri
www.slideshare.net

Media Pembelajaran Kimia Ppt Download
slideplayer.info

Ppt Peta Konsep Powerpoint Presentation Free Download Id 882823
www.slideserve.com

Kimia Peta Konsep Sistem Periodik Unsur
pdfslide.net

Cerdas Lkpd Fisika Sma Seri Xi 3 8 2 Percobaan Hukum Melde Pojok Cerdas
pojokcerdas.com

Pengertian Rumus Stoikiometri Larutan Dan Titrasi Asam Basa Reaksi Kimia Contoh Soal Pembahasan Persamaan Praktikum Perhitungan
www.nafiun.com

10 Gambar Fisika Terbaik Fisika Hukum Cuaca Dan Iklim
id.pinterest.com

Hukum Dasar Kimia Kelas 10 Hukum Dari Para Ahli Contoh Soalnya Quipper Blog
www.quipper.com

Stoikiometri Pengertian Hukum Jenis Rumus Contoh Soal
seputarilmu.com

Peta Konsep Stoikiometri
id.scribd.com

Ppt Peta Konsep Listrik Statis Powerpoint Presentation Free Download Id 2077667
www.slideserve.com

Stoikiometri Bab V Iv Peta Konsep Pdf Free Download
docplayer.info

Kimia Peta Konsep Sistem Periodik Unsur
es.scribd.com

20 Contoh Soal Hukum Dasar Kimia Dan Jawaban Pembahasan
soalkimia.com

Peta Konsep Stoikiometri
id.scribd.com

Peta Konsep Bab 5 Kimia F4
pdfslide.net

Stoikiometri
www.slideshare.net

Hukum Hukum Dasar Kimia Peta Konsep
nonihukumdasarkimiax.blogspot.com

20 Contoh Soal Hukum Dasar Kimia Dan Jawaban Pembahasan
soalkimia.com

Hukum Hukum Dasar Kimia Peta Konsep
nonihukumdasarkimiax.blogspot.com

Peta Konsep Hukum Dasar Kimia
id.scribd.com

Peta Konsep Hukum Dasar Kimia
id.scribd.com

Http Digilib Ikippgriptk Ac Id 91 7 Bab 20ii Pdf

Bab 1 Bilangan Jual Modul Bimbel
studylibid.com

20 Contoh Soal Hukum Dasar Kimia Dan Jawaban Pembahasan
soalkimia.com

Hakikat Ilmu Kimia Chemistry Is Fun
dwiveliaaftikasari.wordpress.com

Media Pembelajaran Mind Mapping Pada Materi Hukum Dasar Kimia Dream Catcher
civitas.uns.ac.id

Konsep Mol Dan Stoikiometri Pojok Kimia
nixonselly.blogspot.com

Peta Konsep Hakikat Ilmu Kimia Brainly Co Id
brainly.co.id

Peta Konsep Serba Serbi Kimia
chemicalscholars.wordpress.com

Hukum Dasar Kimia Pengertian Makalah Rangkuman Contoh Soal
rumus.co.id

Peta Konsep Bahan Ajar Guru Ilmu Sosial
www.ilmusosial.id

Http Jurnal Unimed Ac Id 2012 Index Php Jpk Article Download 5470 4888

5 Hukum Dasar Kimia Idschool
idschool.net

Peta Konsep Bahan Ajar Guru Ilmu Sosial
www.ilmusosial.id

Analisis Konsep Koloid Docx Analisis Konsep Materi Sistem Koloid Analisis Konsep Kimia Materi Sistem Koloid No Label Konsep Definisi Konsep Jenis Course Hero
www.coursehero.com

Peta Konsep Bahan Ajar Guru Ilmu Sosial
www.ilmusosial.id

Ringkasan Materi Peta Konsep Viewsifat Koligatif Larutan Adalah Sifat Larutan Yang Tidak Tergantung Pada Macamnya Zat Terlarut Tetapi Semata Mata Hanya Ditentukan Oleh Banyaknya Zat Doc Document
fdokumen.com

Media Pembelajaran Kimia Ppt Download
slideplayer.info

Http Jurnal Unimed Ac Id 2012 Index Php Jpk Article Download 5470 4888

Kurikulum 2011 Departemen Kimia Fmipa Ugm
chemistry.ugm.ac.id

Media Pembelajaran Kimia Ppt Download
slideplayer.info

Peta Konsep Scientists Experiment A Molaritas Menyatakan Jumlah Mol Zat Terlarut Dalam 1 Liter Larutan L Larutan Mol Terlarut M Contoh Berapakah Molaritas 9 8 Gram H 2so Pdf Document
fdokumen.com

Fiqh Janaiz Perawatan Jenazah Dialog Ilmu
www.dialogilmu.com

Peta Konsep Pengertian Manfaat Jenis Dan Cara Pembuatan Kajianpustaka Com
www.kajianpustaka.com

close