Sangat Membantu

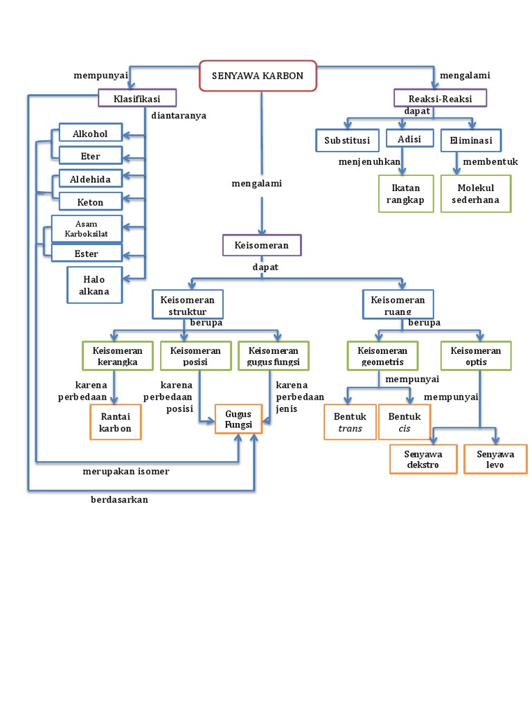
Peta Konsep Kimia Karbon


Pengertian Sistem Koloid Jenis Jenis Cara Pembuatan Macam Macam Penggolongan Sifat Sifat Kestabilan Metode Contoh Soal Pembahasan Praktikum Kimia
www.nafiun.com

Peta Konsep Hidrokarbon Diah Puji Hastuti
id.scribd.com

Inovasi Teknologi Balittanah
balittanah.litbang.pertanian.go.id

Bab 7
studylibid.com

Ppt Classroom Action Research Powerpoint Presentation Free Download Id 4774113
www.slideserve.com

Ini Hal Hal Penting Yang Perlu Anak Kelas 11 Ketahui Tentang Hidrokarbon
www.quipper.com

Peta Konsep Senyawa Karbon
id.scribd.com

Mengenal Kekhasan Atom Karbon
blog.ruangguru.com

Kimia Organik Docx Kimia Organik Modul 2 1 Peta Konsep Pengertian Isomeri Isomeri Dan Jenis Jenis Stereokimi Isomeri Struktur Isomeri Isomeri Rangka Course Hero
www.coursehero.com

Singgih Surya Dharma Xa 33 Ppt Download
slideplayer.info

02 Unit 2 Chemf5 Bil 2017 Csy5p By Intan Issuu
issuu.com

Ukbm 11 3 1 A Identitas Ukbm Rukim B Peta Konsep C Proses Belajar 1 Contoh C 3 H 8 O Sebutkan Cabangnya Dahulu Sebagai Gugus Alkil Kemudian Sebutkan Tuliskan Angka Pdf Document
fdokumen.com

Pemanfaatan Peta Konsep Concept Mapping
studylibid.com

Senyawa Hidro Karbon Part 1 Peta Konsep Youtube
www.youtube.com

Doc Hidrokarbon Muhammad Adil Academia Edu
www.academia.edu

Peta Konsep Zat Gizi Makro Mita 1610129120007 Docx Gizi Dan Kesehatan Nama Mita Nim 1610129120007 Dosen Pengampu Dra Aulia Azizah M Kes Ratna Course Hero
www.coursehero.com

Senyawa Karbon
www.slideshare.net

Senyawa Turunan Alkana Pengertian Tata Nama Contoh Soal
www.studiobelajar.com

Kekhasan Atom Karbon Kimia Kelas 11 Pengertian Dan Jenisnya Quipper Blog
www.quipper.com

Berilah Penjelasan Yang Ada Pada Peta Konsep Dibawah Ini Hidrokarbonkekhasan Atom Karbonsenyawa Brainly Co Id
brainly.co.id

Materi Lengkap Pengertian Hingga Ciri Kekhasan Atom Karbon
cerdika.com

Daur Karbon Penjelasan Dan Beberapa Tahapannya Lengkap
rumusbilangan.com

5 Senyawa Karbon Rolifhartika S Blog
rolifhartika.wordpress.com

Kimia Anorganik Dan Lingkungan Ppt Download
slideplayer.info

Siklus Karbon Sintesis Peta Konsep Autotroph Import Bermacam Macam Sudut Png Pngegg
www.pngegg.com

Peta Konsep Docx Document
dokumen.tech

Kimia Oke Senyawa Karbon
kimiaokepintar.blogspot.com

Alkanal Aimun S Blog
aimunnaim.wordpress.com

Hidrokarbon All About Chemistry
sites.google.com

Pdf Pengaruh Model Pembelajaran Kooperatif Tipe Nht Numbered Head Together Menggunakan Peta Konsep Terhadap Hasil Belajar Fisika Siswa
www.researchgate.net

Hidro Karbon Jenuh Dan Tak Jenuh Beserta Contoh Belajar Ipa
www.belajaripa.net

Minyak Bumi Proses Pembentukan Pengolahan Fraksi Manfaat
www.studiobelajar.com

Ether Chemical Bond Peta Konsep Kimia Bahan Elemen Kimia Sudut Kimia Png Pngwing
www.pngwing.com

Senyawa Karbon Turunan Alkana
www.slideshare.net

Bab 5 Senyawa Karbon Pdf Document
fdokumen.com

Bab 5 Senyawa Karbon Pdf Document
fdokumen.com

Struktur Atom Dan Sistem Periodik Unsur
sembilandewi.blogspot.com

Media Pembelajaran Berbasis Komputer Untuk Materi Struktur Dan Tata Nama Senyawa Karbon Kelas Xii Sma Yerimadesi Syukri S Fadilla Aulia Pdf Download Gratis
docplayer.info

Materi Siklus Biogeokimia Lengkap Warung Sains Teknologi
warstek.com

Media Pembelajaran Kimia Tugas Peta Konsep
deaaryesa.blogspot.com

Peta Konsep Hidrokarbon
id.scribd.com

20 Contoh Soal Hukum Dasar Kimia Dan Jawaban Pembahasan
soalkimia.com

Bab 5 Senyawa Karbon Pdf Document
fdokumen.com

Kursus Ku 2 Untuk Pendidikan Ipa
besmart.uny.ac.id

Minyak Bumi Ega Yoza
egayoza.wordpress.com

Senyawa Karbon Kimia Kelas 12 Quipper Blog
www.quipper.com

Pemanfaatan Peta Konsep Concept Mapping
studylibid.com

211 Peta Konsep Materi Polimer
id.scribd.com

Senyawa Karbon Turunan Alkana
www.slideshare.net

Peta Konsep Pencemaran Lingkungan Alam Degradasi Lingkungan Lingkungan Alam Sudut Teks Ruang Png Pngwing
www.pngwing.com

Penggolongan Materi Pengertian Zat Tunggal Campuran Unsur Dan Senyawa Terlengkap Pelajaran Sekolah Online
www.pelajaran.co.id

Laskar Kimia Tata Nama Senyawa Turunan Alkana
laskarkimia.blogspot.com

Bab 5 Senyawa Karbon
www.slideshare.net

Alkana Alkena Dan Alkuna Bab Ix Siap Belajar
www.yumpu.com

26 Bab Iv Hasil Dan Pembahasan Stoikiometri Kimia
studylibid.com

Modul Senyawa Heterosiklik Fix
www.yumpu.com

Hidrokarbon Chemistry Is Fun
hidayatichemistry.home.blog

Unsur Unsur Transisi Periode Keempat By Yuliani K
prezi.com

Daur Biogeokimia Dalam Ekosistem Pojok Cerdas
pojokcerdas.com

Bab 3 Kimia Unsur
www.slideshare.net

Kimia Organik Diskusi Sesi 3 Docx Hidrokarbon Hidrokarbon Hidrokarbon Hidrokarbon Alifatik Alisiklik Aromtik Jenis Alkana Tatanama Tatanama Tatanama Course Hero
www.coursehero.com

45 Soal Protein Dan Polimer Pilihan Ganda Pembahasan
soalkimia.com

Ppt Classroom Action Research Powerpoint Presentation Free Download Id 4774113
www.slideserve.com

Perhatikan Rumus Struktur Senyawa Karbon Berikut
struktur.shareinspire.me

Bab 5 Senyawa Karbon
www.slideshare.net

Peta Konsep Materi Kimia Organik Karbon Kelas 12 Sma Dan Rangkuman Materi Senyawa Karbon Youtube
www.youtube.com

Ppt Gugus Fungsi Senyawa Karbon Powerpoint Presentation Free Download Id 3805408
www.slideserve.com

Peta Konsep Senyawa Karbon Pdf Document
vdocuments.mx

Peta Konsep Senyaw Karbon Pembelajaran Kimia
dsupardi.wordpress.com

Peta Konsep Senyawa Karbon Uzi S Blog
uzi093.wordpress.com

Pdf Peningkatan Hasil Belajar Rangkaian Listrik Melalui Strategi Peta Konsep
www.researchgate.net

Sintesis Kimia Organik Gugus Fungsi
wandadwilestari.blogspot.com

Http Repository Iainambon Ac Id 442 1 Buku 20kimia 20 20dasar 2 Pdf

Peta Konsep Senyawa Karbon
id.scribd.com

Senyawa Karbon Turunan Alkana
www.slideshare.net

Materi Fikafebriaimut
sites.google.com

Pdf Meningkatkan Pemahaman Siswa Terhadap Konsep Kimia Karbon Melalui Strategi Peta Konsep Concept Mapping Aris Faridah Academia Edu
www.academia.edu

Struktur Dan Tata Nama Senyawa Karbon
struktur.shareinspire.me

Peta Konsep 3 1
id.scribd.com

Senyawa Hidrokarbon Dan Minyak Bumi Chemistry
repdayanti.wordpress.com

50 Soal Senyawa Turunan Alkana Karbon Pilihan Ganda Pembahasan
soalkimia.com

Ukbm A Identitas Ukbm Pdf Free Download
docplayer.info

Media Pembelajaran Kimia Peta Konsep
nurussalamia.blogspot.com

Gambarlah 5 Kemungkinan Struktur Senyawa Karbon Dengan Hidrogen Yang Mengandung 3 Atom Karbon
struktur.shareinspire.me

Bab 5 Senyawa Karbon Pdf Document
fdokumen.com

Pengembangan Bahan Ajar Kimia Minyak Bumi Terintegrasi Konteks Kejuruan Untuk Siswa Smk Program Teknik Otomotif Tugas Akhir Skripsi Pdf Free Download
docplayer.info

Bab 4 Kimia Unsur Chemistry Learning
aisyahfitrirusianijisman.wordpress.com

2

Berdasarkan Kekhasan Yang Dimiliki Atom Karbon Penulisan Struktur Senyawa Hidrokarbon Yang Benar
struktur.shareinspire.me

Media Pembelajaran Kimia Ppt Download
slideplayer.info

Senyawa Karbon Kimia Kelas 12 Quipper Blog
www.quipper.com

Doc Gbrp Kimia Umum Unesa Samik Bin Makki Academia Edu
www.academia.edu

Senyawa Karbon All About Chemistry
sites.google.com

Makalah Ikatan Kimia Pengertian Jenis Rumus Beserta Gambarnya
www.gurupendidikan.co.id

Bab Ii Senyawa Karbon Docx Document
vdokumen.com

Materi Reaksi Redoks Dan Elektrokimia 12 Mia 120 Aku Pintar Aku Pintar
akupintar.id

Https Www Usd Ac Id Fakultas Pendidikan F1l3 Plpg2017 Download Materi Ipa Bab Iv Zat Dan Karakteristiknya Pdf

Kimia Aromatik Hidrokarbon Senyawa Heterosiklik Reaksi Kopling Aktivasi Ikatan Karbon Hidrogen Dan Lainnya Sudut Teks Png Pngegg
www.pngegg.com

Oleh Indra Nursila Hasnah S Si Ppt Download
slideplayer.info

Peta Konsep Hidrokarbon Diah Puji Hastuti
id.scribd.com

close