Sangat Membantu

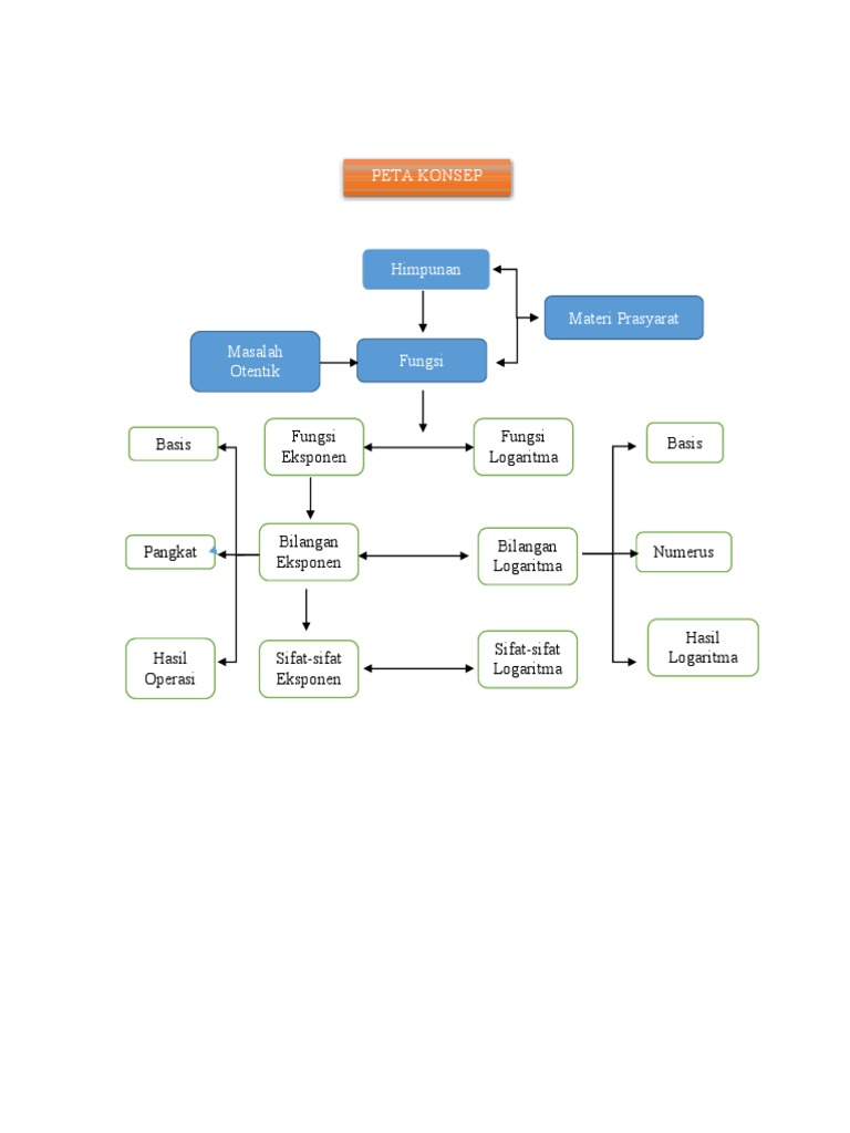
Peta Konsep Materi Eksponen


Dan Logaritma Eksponen Kelompok 3 Ppt Download
slideplayer.info

Eksponen Dan Logaritma Belajar Matematika Rasional Pangkat Bulat Positif Negatif Pangkat Pecahan Pangkat
pdfslide.net

Eksponen Dan Logaritma
www.slideshare.net

Http Www Man2kediri Sch Id Wp Content Uploads 2019 01 Matematika X Peminatan Pdf

2

Http Www Man2kediri Sch Id Wp Content Uploads 2019 01 Matematika X Peminatan Pdf

Mudah Belajar Eksponen Dan Logaritma Materi Dan Soal Part 1 Youtube
www.youtube.com

Soal Matematika Peminatan Kelas 10 Semester 1 Dan Jawabannya Eksponen
belajarbarengs.web.app

Buku Siswa Matematika Kurikulum 2013 Bab 1
www.slideshare.net

Logaritma Dan Eksponen Pdf Document
fdokumen.com

Eksponen Logaritma
id.scribd.com

Https Encrypted Tbn0 Gstatic Com Images Q Tbn 3aand9gcq L3iisdt6dwmrytdvg82is0obbwbnzroyilxnrkjmztia7dk6 Usqp Cau
encrypted-tbn0.gstatic.com

Dan Logaritma Eksponen Kelompok 3 Ppt Download
slideplayer.info

2

Gambar Peta Konsep Induksi Matematika Kelas 11
belajarbarengsay.web.app

Buku Siswa Matematika Kurikulum 2013 Bab 1
dokumen.tips

Contoh Soal Bentuk Akar Eksponen Logaritma Dan Pengertiannya Dosenpintar
dosenpintar.com

Peta Konsep Eksponen Dan Logaritma Matematika X Sma 3 3 Flv Youtube
www.youtube.com

Dan Logaritma Eksponen Kelompok 3 Ppt Download
slideplayer.info

Match Matematika Com Peta Konsep Operasi Bentuk Pangkat Akar Dan Logaritma
match-matematika.blogspot.com

Peta Konsep Peta Konsep F Logaritma Ppt Download
slideplayer.info

Peta Konsep Eksponen Dan Logaritma Matematika X Sma 1 3 Flv Youtube
m.youtube.com

Peta Konsep Logaritma Matematika X Sma Youtube
www.youtube.com

X Matematika Buku Siswa
www.slideshare.net

Peta Konsep Belajar Matematika B Persamaan Eksponen Persamaan Eksponen Dan Logaritma Kelas X Pdf Document
fdokumen.com

Ppt Bab 8 Turunan Powerpoint Presentation Free Download Id 4242632
www.slideserve.com

Peta Konsep Belajar Matematika B Persamaan Eksponen Persamaan Eksponen Dan Logaritma Kelas X Pdf Document
fdokumen.com

Pembelajaran Eksponensial Pdf Free Download
docplayer.info

Http Repositori Uin Alauddin Ac Id 11673 1 Pengembangan 20buku 20ajar 20berbasis 20model 20pembelajaran 20kuantum 20 28quantum 29 20materi 20eksponen 20kelas 20x 20ma 20ddi 20pattojo Pdf

Eksponen Dan Logaritma Bab
studylibid.com

Tugas Telmat Ii Eksponen Logaritma
www.slideshare.net

Http Smazapo Sch Id Ukbm 11 20ukbm 20matematika 20x 20peminatan Pdf 20ukbm 20kelas 20x 20sma 201 20semester 201 Ukbm 20mtkp 1 2 20fungsi 20eksponen Pdf

Buku Siswa A Bab 1 Eksponen Dan Logaritma Peta Konsep Matematika Sma Kelas X Bangun Datar Bilangan Himpunan Dan Ruang Operasi Pengukuran Keterangan Pdf Document
fdokumen.com

Contoh Mind Map Eksponen Dan Logaritma Fun With Mathematics
nurulainsafura01.wordpress.com

Peta Konsep Vektor Pengertian
bpengertian.blogspot.com

3 Pdgk 4203 Peta Konsep Docx Peta Konsep Tutorial Ke Kode Nama Mata Kuliah Sks Nama Tutor Pokok Bahasan Sub Pokok Bahasan 1 Satu Pdgk 4203 Course Hero
www.coursehero.com

Fungsi Eksponen Logaritma By Sarman Simorangkir
prezi.com

Http Smazapo Sch Id Ukbm 11 20ukbm 20matematika 20x 20peminatan Pdf 20ukbm 20kelas 20x 20sma 201 20semester 201 Ukbm 20mtkp 1 1 20konsep 20eksponen Pdf

Fungsi Eksponen Bentuk Umum Serta Kegunaan
www.mahirmatematika.com

Eksponen Dan Logaritma Bab
studylibid.com

Buku Siswa A Bab 1 Eksponen Dan Logaritma Peta Konsep Matematika Sma Kelas X Bangun Datar Bilangan Himpunan Dan Ruang Operasi Pengukuran Keterangan Pdf Document
fdokumen.com

Modul 1 Matematika Peminatan Hardiyanto Pdf
id.scribd.com

Bahan Ajar Eksponen
id.scribd.com

K10 Bs Matematika Sem1 Sma Kelas X Kurikulum 2013 Blogerkupang Com
www.slideshare.net

Zona Matematika Peta Konsep Matematika Lengkap
www.mathzone.web.id

Https Matematohir Files Wordpress Com 2014 06 Buku Pegangan Guru Matematika Sma Kelas 10 Kurikulum 2013 Edisi Revisi 2014 Pdf

Konsep Dasar Eksponen E Learning Of Mathematic S Blog
abuhamka.wordpress.com

Pdf Bab 1 Sma Erliani Harahap Academia Edu
www.academia.edu

Modul 1 Bilangan Real Belajar Matematika Smk
studylibid.com

Peta Konsep Eksponen Dan Logaritma Matematika X Sma 2 3 Flv Youtube
www.youtube.com

Logaritma Pengertian Rumus Sifat Contoh Soal Dan Pembahasan Zenius Nb19
www.zenius.net

Http Smazapo Sch Id Ukbm 11 20ukbm 20matematika 20x 20peminatan Pdf 20ukbm 20kelas 20x 20sma 201 20semester 201 Ukbm 20mtkp 1 1 20konsep 20eksponen Pdf

Post Peta 2 Eksponen
www.mathsolar.com

Pembelajaran Eksponensial Pdf Free Download
docplayer.info

Peta Konsep Eksponen Dan Logaritma Matematika X Sma 3 3 Flv Youtube
www.youtube.com

Ppt Fungsi Persamaan Dan Pertidaksamaan Eksponen Powerpoint Presentation Id 3466801
www.slideserve.com

Pengertian Rumus Dan Sifat Sifat Bentuk Pangkat Bentuk Akar Dan Logaritma Brainly Co Id
brainly.co.id

Matematika 1 Eksponen Dan Logaritma 1 A Kompetensi Dasar Dan Pengalaman Belajar 1 B Peta Konsep 2 Sebagai Langkah Awal Buat Tabel Laju Pertumbuhan Pdf Document
fdokumen.site

Http Www Man2kediri Sch Id Wp Content Uploads 2019 01 Matematika X Peminatan Pdf

Peta Konsep Eksponen Dan Logaritma Matematika X Sma 2 3 Flv Youtube
www.youtube.com

Matematika Ekonomi I
id.scribd.com

Peta Konsep Basis Fungsi Eksponen Fungsi Logaritma Basis
id.scribd.com

Eksponen Dan Logaritma Nbsp Simbol Konsep Konsep Rumus Rumus Yang Saling Bertentangan Jika Sebuah Konsep Buku Matematika Siswa Sma Ma Smk Mak Kelas X Bukti A A A A A A Pdf Document
fdokumen.com

10 Matematika Buku Guru
www.slideshare.net

Match Matematika Com Peta Konsep Operasi Bentuk Pangkat Akar Dan Logaritma
match-matematika.blogspot.com

Soal Eksponen Dan Logaritma
bouwbedrijfdezeewering.nl

Materi Lengkap Fungsi Eksponen Dan Logaritma Rumus Matematika
rumus-matematika.com

Konsep Dasar Eksponen E Learning Of Mathematic S Blog
abuhamka.wordpress.com

Kelas 10 Smk Matematika Siswa Semester 1 1
www.yumpu.com

2

Peta Konsep Pengukuran Besaran Fisika Pengertian
bpengertian.blogspot.com

Persamaan Logaritma Matematika Peminatan Kelas X Cute766
cute766.info

Pembelajaran Eksponensial Pdf Free Download
docplayer.info

D Persamaan Logaritma Belajar Matematika 11 7 2015 3 Soal Latihan Persamaan Logaritma Soal 01m415
dokumen.tips

Peta Konsep Bilangan Berpangkat Bentuk Akar Dan Logaritma Berbagi Bentuk Penting
berbagibentuk.blogspot.com

Post Peta Subbab 1 Pengertian Dan Sifat Sifat Eksponen
www.mathsolar.com

Pdf Fungsi Eksponen Dan Logaritma Kelas X Mia Isran Karim Academia Edu
www.academia.edu

Om Suatiastu Sma Negeri 1 Denpasar Next Ppt Download
slideplayer.info

Fungsi Eksponen Bentuk Umum Serta Kegunaan
www.mahirmatematika.com

Youtube Pembelajaran Matematika Matematika
damsirmath.wordpress.com

Matematika Kelas 10 Mengenal Logaritma Dan Sifat Sifatnya
blog.ruangguru.com

Http Www Man2kediri Sch Id Wp Content Uploads 2019 01 Matematika X Peminatan Pdf

Eksponen By Kiki Maulidah On Prezi Next
prezi.com

Eksponen Logaritma
id.scribd.com

Pdf Full Book Matematika Kelas X Semester 1 Ms Kurikulum 2013
www.slideshare.net

Youtube Pembelajaran Matematika Matematika
damsirmath.wordpress.com

Ppt Fungsi Persamaan Dan Pertidaksamaan Logaritma Powerpoint Presentation Id 4209201
www.slideserve.com

Matematika 1 Eksponen Dan Logaritma 1 A Kompetensi Dasar Dan Pengalaman Belajar 1 B Peta Konsep 2 Sebagai Langkah Awal Buat Tabel Laju Pertumbuhan Pdf Document
fdokumen.site

Match Matematika Com Peta Konsep Operasi Bentuk Pangkat Akar Dan Logaritma
match-matematika.blogspot.com

Lembar Aktivitas Siswa Bentuk Pangkat Eksponen Pdf Download Gratis
docplayer.info

Mathematics Education Fungsi Eksponen Dan Logaritma
mathedushare.blogspot.com

Pembelajaran Eksponensial Pdf Free Download
docplayer.info

Perangkat Pembelajaran Powerpoint Materi Logaritma Dan Eksponen Sma
www.farahdewimathematic.co.vu

Ppt Bab 7 Eksponen Dan Logaritma Powerpoint Presentation Free Download Id 5519004
www.slideserve.com

Identitas 2 Peta Konsep
id.scribd.com

Peta Konsep Belajar Matematika Just Another Ppt Fileweb View2015 11 22sifat 9 Kesimpulan Sifat Sifat Logaritma Kesimpulan Sifat Sifat Logaritma Soal Latihan Soal 01w293 Pptx Powerpoint
vdocuments.site

Post Peta Subbab 3 Pertidaksamaan Eksponen
www.mathsolar.com

Http Eprints Ums Ac Id 61804 11 Artikel 20publikasi Pdf

Konsep Dasar Eksponen E Learning Of Mathematic S Blog
abuhamka.wordpress.com

Kelas 10 Sma Matematika Siswa Semester 1 Pages 1 50 Text Version Anyflip
anyflip.com

Dan Logaritma Eksponen Kelompok 3 Ppt Download
slideplayer.info

close