Sangat Membantu

Peta Konsep Medan Listrik Kelas 12


Listrik Statis E Learning Fisika
smartlearning.fisika-unj.ac.id

Gelombang Elektromagnetik Pengertian Sifat Spektrum Manfaat
www.studiobelajar.com

Strukturisasi Materi Medan Magnet Medan Magnet Created By Andi
studylibid.com

Hukum Coulomb Medan Listrik Dan Hukum Gauss Ppt Download
slideplayer.info

Http Digilib Uin Suka Ac Id 12177 1 Bab 20i 2c 20v 2c 20daftar 20pustaka Pdf

Ppt Medan Listrik Powerpoint Presentation Free Download Id 4725086
www.slideserve.com

Medan listrik didefinisikan sebagai ruangan di sekitar benda bermuatan listrik di mana jika sebuah benda bermuatan listrik berada di dalam ruangan tersebut akan mendapat gaya listrik gaya coulomb.

Peta konsep medan listrik kelas 12. Besarnya medan listrik adalah gaya listrik dibagi suatu muatan. Medan listrik adalah medan vektor yang terjadi karena adanya muatan listrik. Pengertian sifat rumus garis kuat hubungan tujuan penerapan dan contoh.

Listrik arus searah materi fisika untuk smk kelas xii 12 contoh soal dan pembahasan fluida materi fisika. Jelaskan mengenai garis garis gaya listrik kapasitor adalah piranti yang digunakan untuk konsep muatan listrik kuat medan listrik kuat medan listrik pada bola konduktor listrik mengalir dari makalah tentang medan listrik materi medan listrik. Perhatikan medan listrik serba sama yang arahnya seperti ditunjukkan pada gambar 4117a.

Medan magnet di sekitar kawat lurus. Listrik statis materi fisika untuk smk kelas xii 12 mitos meninggal di hari sabtu selalu ada yang mengikuti menemani suhu materi ipa untuk smp kelas vii. Materi gelombang fisika analisis materi tingkat kesulitan.

Sedangkan potensial listrik merupakan besaran skalar artinya hanya memiliki nilai saja. Jika panjang kawat 3 meter tentukan besarnya gaya lorentz yang dialami kawat. Selamat datang di dosencoid web digital berbagi ilmu pengetahuan.

Rangkuman materi bab listrik dinamis ini juga telah dilengkapi dengan contoh soal. Kita bahas terlebih dulu konsep fluks listrik. Menjelaskan timbulnya medan magnet induksi di sekitar kawat berarus dan menentukan besaran besaran yang mempengaruhinya medan magnet.

Mungkin anda pernah mendengar kata medan listrik. Medan listrik merupakan jenis besaran vektor jadi selain memiliki nilai medan listrik juga memiliki arah. Pada materi fisika sma kelas 12 akan dipelajari karakteristik individu dari muatan listrik yaitu medan listrik dan potensial listrik.

Contoh soal dan pembahasan fisika gerak lurus beraturan. Besarnya medan magnet disekitar kawat lurus panjang berarus listrik. Listrik dinamis assalamualaikum wrwb.

Kali ini pakdosen akan membahas tentan medan listrik. Suatu kawat berarus listrik 9 a dengan arah ke atas berada dalam medan magnetik 2 t dengan membentuk sudut 30 o terhadap kawat. Gauss menurunkan hukumnya berdasarkan pada konsep konsep garis garis medan listrik.

Fluks listrik didefinisikan sebagai jumlah garis garis medan listrik yang menembus tegak lurus suatu bidang.

Http Bahanajar Ditpsmk Net Unduh Fisika Aa Xi 2 Uhr Edit Smk 4 Baru 3 Pdf

Listrik Statis E Learning Fisika
smartlearning.fisika-unj.ac.id

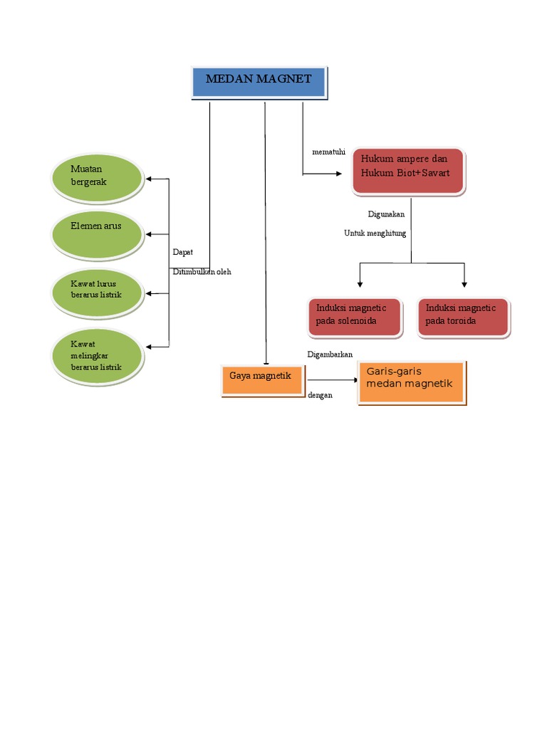
Peta Konsep Medan Magnet
es.scribd.com

Listrik Statis Pengertian Konsep Rumus Dan Contoh
materibelajar.co.id

Peta Konsep Medan Magnet
id.scribd.com

Pdf Peningkatan Hasil Belajar Rangkaian Listrik Melalui Strategi Peta Konsep
www.researchgate.net

Peta Konsep Elektrostatis Energi Kuat Medan Listrik Keping Sejajar Hukum Gauss Potensial Listrik Kapasitor Potensial Listrik Medan Listrik Dua Keping Pdf Download Gratis
docplayer.info

Listrik Statis Pengertian Rumus Contoh Yuksinau Id
www.yuksinau.id

Listrik Statis Pengertian Proses Rumus Contohnya Lengkap
materi.co.id

Fisika Kelas 12 Konsep Gelombang Elektromagnetik
blog.ruangguru.com

Kemagnetan Pertemuan 12 Harlinda Syofyan S Si M Pd Ppt Download
slideplayer.info

Listrik Statis Materi Fisika Untuk Smk Kelas Xii 12 Jdsk
dinasuciwahyuni.blogspot.com

Listrik Statis
www.slideshare.net

Pengertian Listrik Statis Konsep Rumus Fungsi Contoh Dan Contoh Soalnya Pelajaran Sekolah Online
www.pelajaran.co.id

Bab 12 Kemagnetan United Science
unitedscience.wordpress.com

Peta Konsep Listrik
www.slideshare.net

Berbagi Ilmu Listrik Statis
kumpulantugassekolahdankuliah.blogspot.com

Pengertian Listrik Statis Konsep Rumus Fungsi Contoh Dan Contoh Soalnya Pelajaran Sekolah Online
www.pelajaran.co.id

Listrik Statis Pertemuan 9 Harlinda Syofyan S Si M Pd Ppt Download
slideplayer.info

Kelas 3 Sma Fisika Sri Handayani By Galaksijoel Issuu
issuu.com

Kelistrikan Dan Teknologi Listrik Di Lingkungan Materi Ipa Kelas 9 Bab 5
wirahadie.com

Nama Nike Febrianty F Kelas Ix 3 Listrik Statis Ppt Download
slideplayer.info

Pdf Peningkatan Hasil Belajar Rangkaian Listrik Melalui Strategi Peta Konsep
www.researchgate.net

Listrik Statis Hukum Coulomb Medan Listrik Ppt Download
slideplayer.info

Desyani Ebook Pages 1 9 Flip Pdf Download Fliphtml5
fliphtml5.com

Struktur Atom Chemistry Blog
warniarifin.wordpress.com

Listrik Statis Pengertian Konsep Rumus Dan Contoh
materibelajar.co.id

Pengembangan Modul Fisika Berbasis Analogi Konsep Pada Materi Pokok Listrik Statis Untuk Siswa Sma Ma Pdf Download Gratis
docplayer.info

Https Fisikaceriasite Files Wordpress Com 2016 06 Elektrostatis Pdf

Contoh Soal Kuat Medan Listrik Kelas 12 Dapatkan Contoh
dapatkancontoh.blogspot.com

Buku Pintar Belajar Fisika Kelas Xii Sagufindo 2020 2021 Free Pensil 2b Shopee Indonesia
shopee.co.id

1 Medan Listrik Ok
www.slideshare.net

Materi Listrik Statis
fisikakontekstual.com

Peta Konsep Medan Magnet
dokumen.tips

Fisika 3 Untuk Smama Kelas Xii K13n Revisi Erlangga Di Lapak Collane Store Bukalapak
www.bukalapak.com

Peta Konsep Listrik Statis Ppt Download
slideplayer.info

Pdf Penggunaan Adaptasi Instrumen Epepect Untuk Membedakan Siswa Yang Mengalami Miskonsepsi Dan Mengetahui Tingkat Miskonsepsi Siswa Ma Kelas Xii Pada Konsep Medan Listrik Potensial Listrik Dan Energi Potensial Listrik
www.researchgate.net

Doc Listrik Dinamis Sma Doc Afdal Dinil Academia Edu
www.academia.edu

Http Staff Unila Ac Id Wsuane Files 2017 05 Handout Listrik Statis Pdf

Http Staff Unila Ac Id Wsuane Files 2017 05 Handout Listrik Statis Pdf

Listrik Statis
www.slideshare.net

Pengembangan Modul Fisika Berbasis Analogi Konsep Pada Materi Pokok Listrik Statis Untuk Siswa Sma Ma Pdf Download Gratis
docplayer.info

Soal Dan Pembahasan Medan Magnet Pdf Guru Ilmu Sosial
www.ilmusosial.id

Medan Magnetik E Learning Fisika
smartlearning.fisika-unj.ac.id

Bab Viii Konsep Dasar Listrik Dinamis Pdf Download Gratis
docplayer.info

Peta Konsep Medan Magnet
id.scribd.com

Jual Buku Sma Kelas 3 Fisika 3 Untuk Sma Ma Kelas Xii K13n Revisi Jakarta Barat Almirasuryono Tokopedia
www.tokopedia.com

Http Fisika Fmipa Unp Ac Id Wp Content Uploads 2014 12 File16 Pdf

Berbagi Ilmu Listrik Statis
kumpulantugassekolahdankuliah.blogspot.com

Listrik Statis Dan Dinamika Gerak Lurus Blog Guru Fisika
fisikarudy.wordpress.com

Peta Konsep Medan Magnetik
id.scribd.com

Ppt Medan Listrik Powerpoint Presentation Free Download Id 4725086
www.slideserve.com

Fisika Sma Ma Kelas Xii Marthen Kanginan Di Lapak Vidyabuanabuku Bukalapak
www.bukalapak.com

Peta Konsep Fisikaceriasite
studylibid.com

Silabus Fisika Sma 2019 2020 Guru Baru Indonesia
gurubaru.com

1 Medan Listrik Ok
www.slideshare.net

Jual Hoot Sale Fisika 3 Untuk Sma Ma Kelas Xii K13 Terjamin Jakarta Selatan Parmanstore2 Tokopedia
www.tokopedia.com

Http Eprints Walisongo Ac Id 8445 1 Skripsi 20full Pdf

Ppt Listrik Statis Powerpoint Presentation Free Download Id 3472918
www.slideserve.com

Medan Listrik Hukum Gauss Fluks Listrik Ppt Download
slideplayer.info

Peta Konsep Fisika Listrik
id.scribd.com

Peta Konsep Fisika Listrik Pdf Document
fdokumen.com

Peta Konsep Fisika Listrik
id.scribd.com

Buku Mudah Dan Aktif Belajar Fisika 3 Ipa Kelas 12 Sma Buku Sekolah Elektronik
annibuku.com

R Phylab All Courses
rphylab.pf.uad.ac.id

Listrik Statis Mindmeister Mind Map
www.mindmeister.com

Listrik Statis Proses Medan Hukum Coulomb Gaus Contoh
www.dosenpendidikan.co.id

Ppt Listrik Statis Powerpoint Presentation Free Download Id 6975924
www.slideserve.com

Listrik Statis Proses Medan Hukum Coulomb Gaus Contoh
www.dosenpendidikan.co.id

Listrik Statis
www.slideshare.net

Https Journal Walisongo Ac Id Index Php Phenomenon Article Download 2905 2127

Rangkuman Materi Ipa Kelas 9 Bab 5 Portal Edukasi
portaledukasi.org

Listrik Statis
www.slideshare.net

Rangkaian Arus Searah E Learning Fisika
smartlearning.fisika-unj.ac.id

Peta Konsep Listrik Statis Muatan Listrik Positif Negatif Hk Coulomb Ppt Download
slideplayer.info

Https Kompy Info Satuan Pendidikan Man Baureno Bojonegoro Mata Pelajaran Html

Hukum Coulomb Medan Listrik Dan Hukum Gauss Ppt Download
slideplayer.info

Listrik Statis Pengertian Rumus Contoh Yuksinau Id
www.yuksinau.id

Gelombang Elektromagnetik Pengertian Sifat Rumus Contoh
www.gurupendidikan.co.id

Wawasan Edukasi Pengembangan Indikator Dan Mind Mapping Fisika Sma Kelas Xii
wawasanedukasi.blogspot.com

Soal Gaya Dan Medan Listrik Dan Pembahasannya 2 Ayo Sekolah Fisika
www.ayo-sekolahfisika.com

Ppt Medan Listrik Powerpoint Presentation Free Download Id 4725086
www.slideserve.com

Https Fisikaceriasite Files Wordpress Com 2016 06 Elektrostatis Pdf

Materi Listrik Statis
fisikakontekstual.com

Peta Konsep Fisika Listrik Pdf Document
fdokumen.com

Pengertian Listrik Statis Konsep Rumus Fungsi Contoh Dan Contoh Soalnya Pelajaran Sekolah Online
www.pelajaran.co.id

Pendidikan Fisika Revisi
studylibid.com

1 Medan Listrik Ok
www.slideshare.net

Kelistrikan Dan Teknologi Listrik Di Lingkungan Materi Ipa Kelas 9 Bab 5
wirahadie.com

Kd 3 4 Kelas Xii Pdf Document
fdokumen.site

The Profesor
prof-physics.blogspot.com

Listrik Statis
www.slideshare.net

Kd 3 4 Kelas Xii
id.scribd.com

Ringkasan Materi Teknologi Digital Fisika Kelas 12 Guru Ilmu Sosial
www.ilmusosial.id

close