Sangat Membantu

Peta Konsep Perubahan Kimia Dan Fisika


Bab Vi Benda Dan Sifatnya Ppt Download
slideplayer.info

Hakikat Ilmu Kimia A Nama Mata Pelajaran Kimia Peminatan B Semester 1 Satu C Kompetensi Dasar Pdf Download Gratis
docplayer.info

Konsep Materi Dan Perubahannya Ppt Download
slideplayer.info

Peta Konsep Kimia Dasar
id.scribd.com

Peta Konsep Pengertian Manfaat Jenis Dan Cara Pembuatan Kajianpustaka Com
www.kajianpustaka.com

Loading Peta Konsep Latihan Soal Materi Pengayaan Ppt Download
slideplayer.info

Peta Konsep Pdf
id.scribd.com

Cerdas Lkpd Biologi Sma Seri Xi 3 12 3 Ovulasi Dan Menstruasi Pojok Cerdas
pojokcerdas.com

Hakikat Ilmu Kimia Chemistry Is Fun
dwiveliaaftikasari.wordpress.com

Perubahan Materi Dan Pemisahan Campuran Galihgaluh
galihgaluh.wordpress.com

Bab 4 Perubahan Zat A Bab 4 Perubahan Zat 99 Bab 4 Perubahan Zat A Sifat Fisika Dan Kimia B Pemisahan Campuran C Perubahan Fisika Dan Kimia D Ciri Ciri Reaksi Kimia
pdfslide.net

Peta Konsep Pelajaran Kimia Alkemi Dan Edukasi
alkemidanedukasi.wordpress.com

Buatlah Peta Konsep Yang Menghubungkan Antara Materi Unsur Senyawa Dan Campuran Brainly Co Id
brainly.co.id

Doc Lks Perubahan Fisika Dan Kimia Smp Firdausi Nurharini Academia Edu
www.academia.edu

Materi Prakarya Kelas 9 K13 Prinsip Kerajinan Berbasis Media Campuran
www.amongguru.com

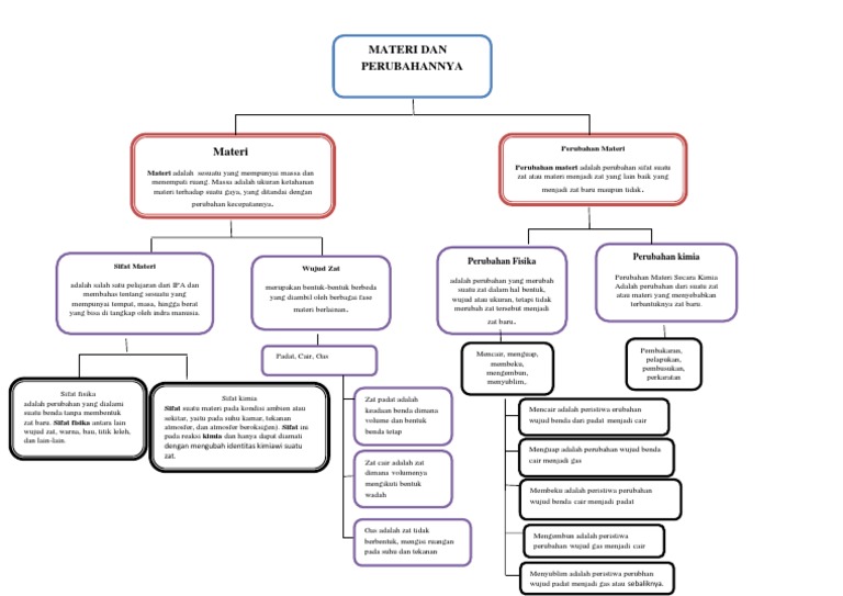
Peta Konsep Sifat Kimia Dan Fisika Suatu Zat
dokumen.tips

Bab 11 Termokimia Dan Energetika Verawati
sites.google.com

Hakikat Ilmu Kimia Annisa Ush Sholihah
annisasholihah2016.wordpress.com

Peta Konsep Bahan Ajar Guru Ilmu Sosial
www.ilmusosial.id

Hand Out Hakikat Ilmu Kimia
www.slideshare.net

Ilmu Fisika And Biologi Sifat Zat Dan Pemisahan Campuran
mipazonk.blogspot.com

Sifat Sifat Fisika Dan Kimia Suatu Zat Serta Contohnya Weschool Id
www.weschool.id

2

Bab 1 Hakikat Ilmu Kimia Dan Metode Ilmiah
studylibid.com

Hand Out Hakikat Ilmu Kimia
www.slideshare.net

A Sifat Benda 1 Benda Padat 2 Benda Cair Pdf Free Download
docplayer.info

Kompetensi Dewisusil S Site
dewisusil.wordpress.com

Cerdas Lkpd Kimia Sma Seri Xi 3 12 1 Pengertian Jenis Larutan Penyangga Pojok Cerdas
pojokcerdas.com

Peta Konsep Materi Kimia
id.scribd.com

Materi Prakarya Kelas 9 Smp Kurikulum 2013 Dasar Dasar Elektronika
www.amongguru.com

Peta Konsep
id.scribd.com

Fluida Statis Pengertian Sifat Jenis Konsep Hukum
rumus.co.id

Kompetensi Dasar Peta Konsep Pdf Free Download
docplayer.info

Page 102 Alam Sekitar Ipa Terpadu 7
ebook.banyuwangikab.go.id

Https Www Chemistricks Com 2016 01 Peran Manfaat Kimia Dalam Kehidupan Html

Hand Out Hakikat Ilmu Kimia
www.slideshare.net

Chem Is Try
blog.unnes.ac.id

Peta Konsep Pengertian Manfaat Jenis Dan Cara Pembuatan Kajianpustaka Com
www.kajianpustaka.com

Ringkasan Materi Ipa Kelas 7 Bab 4 Suhu Dan Perubahannya
wirahadie.com

Perubahan Kimia Sifat Fisika Dan Kimia Serta Contohnya Lengkap
gurusekolah.co.id

Melengkapi Peta Konsep Konstitusi Marsiajar
www.marsiajar.com

Peta Konsep Mata Pelajaran Ipa Smp Kelas Vii Kurikulum 2013 Tutorial Salim
www.tutorialsalim.com

Pengertian Energi Perubahan Bentuk Sifat Fungsi Contoh
www.gurupendidikan.co.id

Al15
www.slideshare.net

B Sifat Fisis Dan Sifat Kimia Unsur Unsur Gas Mulia Halogen Alkali Alkali Tanah Periode 3 Dan Periode 4 Dewita Triani Putri
sites.google.com

Peta Konsep
studylibid.com

Http Repositori Kemdikbud Go Id 11967 1 Kim A 20sejarah 20dan 20lingkup 20kimia 20kesehatan Pdf

Materi Dan Perubahannya 2
www.slideshare.net

3 Wujud Zat Sifat Konsep Jenis Perubahan Dan Contohnya Materiipa Com
materiipa.com

Ppt Materi Dan Perubahannya Powerpoint Presentation Free Download Id 4011732
www.slideserve.com

Peta Konsep Pengertian Manfaat Jenis Dan Cara Pembuatan Kajianpustaka Com
www.kajianpustaka.com

Ringkasan Materi Materi Dan Perubahannya Bisakimia
bisakimia.com

3 Wujud Zat Sifat Konsep Jenis Perubahan Dan Contohnya Materiipa Com
materiipa.com

Pengertian Sistem Koloid Jenis Jenis Cara Pembuatan Macam Macam Penggolongan Sifat Sifat Kestabilan Metode Contoh Soal Pembahasan Praktikum Kimia
www.nafiun.com

Http Sabarnurohman Blogs Uny Ac Id Wp Content Uploads Sites 4968 2017 09 Unit 2 Klasifikasi Materi Dan Sifatnya Pdf

Http Www Pustaka Ut Ac Id Lib Wp Content Uploads Pdfmk Peki4401 M1 Pdf

Perubahan Benda Pelajaran Ipa Sd Kelas 6
www.aanwijzing.com

Https Www Usd Ac Id Fakultas Pendidikan F1l3 Plpg2017 Download Materi Ipa Bab Iv Zat Dan Karakteristiknya Pdf

Konsep Materi Dan Perubahannya Ppt Download
slideplayer.info

Hand Out Hakikat Ilmu Kimia
www.slideshare.net

Kontrak Perkuliahan Materi Dan Perubahannya Praktek Di Lab Ppt Download
slideplayer.info

Peta Minda Pengertian Manfaat Konsep Dan Contohnya
rumus.co.id

Perubahan Materi Dan Pemisahan Campuran Galihgaluh
galihgaluh.wordpress.com

Atha Anak Cerdas Perubahan Sifat Benda
athaanakcerdas.blogspot.com

Perubahan Kimia Sifat Fisika Dan Kimia Serta Contohnya Lengkap
gurusekolah.co.id

Pdf Peta Konsep Perkembangan Dan Pengembangan Ipa Reyzalmysterio Reyzalmysterio Academia Edu
www.academia.edu

Https Www Usd Ac Id Fakultas Pendidikan F1l3 Plpg2017 Download Materi Ipa Bab Iv Zat Dan Karakteristiknya Pdf

Penggolongan Materi Dan Filtrasi
id.scribd.com

Ipa Smk Asyiik Materi Dan Perubahannya
ipasmkasyik.blogspot.com

Go To English Version Sifat Zat By Vina Ppt Download
slideplayer.info

Fisika Kelas 7 Macam Macam Sifat Dan Perubahan Bentuk Zat
blog.ruangguru.com

Asam Basa Pengertian Teori Derajat Keasaman Ph Dan Reaksinya
soalkimia.com

Pengertian Energi Perubahan Bentuk Sifat Fungsi Contoh
www.gurupendidikan.co.id

Termokimia Oleh Jasmine Prasepti Mesyari Najmia Rahma Ppt Download
slideplayer.info

Http Kimiakoratomoku Blogspot Com 2009 12 Konsep Materi Dan Perubahannya Html

Perubahan Materi Dan Pemisahan Campuran Galihgaluh
galihgaluh.wordpress.com

Kimia Kelas 11 Kesetimbangan Kimia Jenis Jenis Reaksi Dan Tetapan
blog.ruangguru.com

Ringkasan Materi Redoks Dan Elektrokimia Bisakimia
bisakimia.com

Peta Konsep Mata Pelajaran Ipa Smp Kelas Vii Kurikulum 2013 Tutorial Salim
www.tutorialsalim.com

Perubahan Fisika Dan Kimia Bab 4 Pdf Perubahan Fisika Dan Kimia 103 A Sifat Fisika Dan Sifat Kimia Kamu Tentu Tahu Paku Yang Terbuat Dari Besi Atau Bahkan Pernah Menggunakannya Besi Merupakan
vdokumen.com

Peta Konsep
id.scribd.com

Sifat Fisika Dan Kimia Zat
id.scribd.com

Rangkuman Materi Ipa Kelas 7 Smp Terlengkap Wirahadie Com
wirahadie.com

Materi Peta Konsep Mind Map Gaya Rofa Education Centre
rofaeducationcentre.blogspot.com

Bab 3 Kimia Unsur
www.slideshare.net

Chemistry Has Solution Materi Dan Penggolongannya
endiferrysblog.blogspot.com

Hakikat Ilmu Kimia Art Of Chemistry
melisuryani86.wordpress.com

Elastisitas Dan Hukum Hooke Pengertian Sifat Rumus Dan Contohnya
soalkimia.com

Ppt Perubahan Pada Benda Powerpoint Presentation Free Download Id 5082117
www.slideserve.com

Peta Konsep Sifat Kimia Dan Fisika Suatu Zat
id.scribd.com

Peta Konsep Sifat Kimia Dan Fisika Suatu Zat
dokumen.tips

Https Eprints Uny Ac Id 51441 11 9 20lampiran 20v 20b 20rpp 20klasifikasi 20zat Pdf

Hakikat Ilmu Kimia Annisa Ush Sholihah
annisasholihah2016.wordpress.com

Peta Konsep Sifat Kimia Dan Fisika Suatu Zat Pdf Document
fdokumen.com

Sebutkan 4 Ciri Ciri Perubahan Kimia Brainly Co Id
brainly.co.id

08 Bab 7 Kimia Pelajaran Kimia Kelas 9 Pdf Document
fdokumen.com

Termodinamika Pengertian Prinsip Hukum Keadaan Semua Lengkap
www.quipper.com

Peta Konsep Materi Kimia
id.scribd.com

Ipa Sd Mi Kelas 6 Bab 6
id.scribd.com

Pdf Analisis Kebutuhan Guru Kimia Terhadap Material Kurikulum Model Atk Dan Pola Edukasi Adir
www.researchgate.net

close