Sangat Membantu

Peta Konsep Statistika Dan Peluang


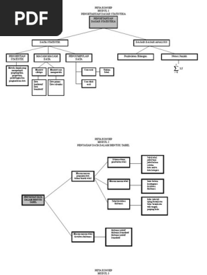
Penerapan Model Pembelajaran Mind Mapping Pada Materi Statistika Dan Peluang Untuk Siswa Kelas Ix Smp Pendidikan Matematika
uas201142064.wordpress.com

Peluang Smp
www.slideshare.net

Peta Konsep Peta Konsep A Pengertian Data Berkelompok Ppt Download
slideplayer.info

Kata Pengantar 1 Bapak Dede Trie Kurniawan S Si Selaku Dosen Pembimbing Mata Kuliah Program Komputer 1 Pdf Free Download
docplayer.info

Quipper Video Statistika Dan Peluang Persiapan Un Matematika Smp Youtube
www.youtube.com

Distribusi Probabilitas Normal Dan Binomial Ppt Download
slideplayer.info

Kaidah Pencacahan Materi Permutasi Kombinasi Peluang Soal
www.yuksinau.id

Statistika Dan Peluang
id.scribd.com

Pdf Pengembangan Bahan Ajar Statistika Dan Peluang Berbasis Multiple Intelligences Berorientasi Pada Prestasi Pemecahan Masalah Dan Rasa Ingin Tahu
www.researchgate.net

Pdf Free Download
docplayer.info

Kelas11 Matematika Ips Rosihanari
www.slideshare.net

Kuliah Statistika Spasial Ppt Download
slideplayer.info

Materi Peluang Matematika Pengertian Dan Rumus Soal Terlengkap Pelajaran Sekolah Online
www.pelajaran.co.id

Kisi Kisi Ujian Nasional Smk Dan Mak 2019 Panduan Materi Soal Un Matematika Hari Ini Halaman 3 Tribun Jogja
jogja.tribunnews.com

Kelas 11 Sma Matematika Siswa 2
www.slideshare.net

Peta Konsep Statistika Matematika Kelas 12
belajarbarengs.web.app

Peluang Matematika Kelas 11 Guru Ilmu Sosial
www.ilmusosial.id

Kata Pengantar
studylibid.com

Pmpl
id.scribd.com

Rumus Statistika Pengertian Dan Contoh Soal Kelas 12
www.dosenpendidikan.co.id

Distribusi Peluang Binomial
socs.binus.ac.id

Pdf Rpp Dan Silabus Matematika Ptik Nr Academia Edu
www.academia.edu

Peluang Bab Di Unduh Dari Bukupaket Com Frekuensi Relatif Titik Sampel Percobaan Kejadian Titik Sampel Ruang Sampel Pdf Free Download
docplayer.info

Peluang Dan Hukum Hukum Peluang
laboratoriumstatistika.blogspot.com

22 Konsep Geografi Contoh Prinsip Dan Aspek Lengkap
www.gurupendidikan.co.id

Statistika Dan Probabilitas Agustian
naitsuga48.wordpress.com

Teori Peluang Dan Cara Menghitung Peluang
id.123dok.com

Peta Konsep Statistik
ro.scribd.com

Panduan Belajar Un Smp Matematika 2019 Zenius Blog
www.zenius.net

B Ruang Sampel Dan Titik Sampel Peluang
id.123dok.com

Untuk Kelas Xi Sma Ipa Oleh M Husni Mubarok Ppt Download
slideplayer.info

Pengertian Data Statistik Jenis Macam Menurut Para Ahli
www.gurupendidikan.co.id

Statistika Dan Peluang
id.scribd.com

Peluang Matematika Kelas 11 Guru Ilmu Sosial
www.ilmusosial.id

Ppt Bab 1 Menganalisis Peluang Usaha Powerpoint Presentation Free Download Id 5778220
www.slideserve.com

Statistika Nbsp Pengertian Statistik Statistika Populasi Dan Sampel Menyajikan Data Dalam Bentuk Tabel Dan Diagram Serta Menentukan Ukuran Pemusatan Data Dan Menentukan Pdf Document
fdokumen.com

Materi Dan Kontrak Belajar Ppt Download
slideplayer.info

Konsep Statistika Dan Metode Ilmiah
www.slideshare.net

Matematika Semester 2 K13 Kelas11 Edisi Revisi2014 For Android Apk Download
apkpure.com

Ppt Konsep Peluang Powerpoint Presentation Free Download Id 283834
www.slideserve.com

Contoh Soal Statistik Contoh Soal Dan Materi Pelajaran 7
duniabelajarsiswapintar207.blogspot.com

Zona Matematika Peta Konsep Matematika Lengkap
www.mathzone.web.id

Teori Peluang Materi Contoh Soal Pembahasan
www.yuksinau.id

Penerapan Model Pembelajaran Mind Mapping Pada Materi Statistika Dan Peluang Untuk Siswa Kelas Ix Smp Pendidikan Matematika
anastasya201142064.wordpress.com

Statistika Dan Probabilitas Agustian
naitsuga48.wordpress.com

Rumus Peluang Statistika Matematika Contoh Soal Pengertian Materi Peluang Suatu Kejadian Sederhana Frekuensi Harapan Ruang Sampel Jawaban Teori Definisi
www.nafiun.com

Peluang Matematika Kelas 11 Guru Ilmu Sosial
www.ilmusosial.id

Peta Konsep Integral Aljabar Dan Luas Bagan Asimtot 451
asimtotmath.blogspot.com

Peta Konsep Peta Konsep A Pengertian Data Berkelompok Ppt Download
slideplayer.info

Statistika Dan Peluang
wahyubudisp.blogspot.com

Kelas11 Ipa Smk Matematika Nugroho Soedyarto
www.slideshare.net

Statistika Dalam Ktsp Hasanahworld Ix Semester 1 Statistika Dan Peluang 3 Melakukan Pengolahan Dan Penyajian Data 1 Menentukan Rata Rata Median Dan Modus Data Tunggal Serta Pdf Document
vdocuments.mx

Peluang Smp
www.slideshare.net

Buku Pegangan Siswa Matematika
www.slideshare.net

Kombinatorika Peluang Dan Statistika Pdf Download Gratis
docplayer.info

Laporan Pantik Papan Statistika All About Mathematics
dhiahmasyitoh25.blogspot.com

Http Eprints Walisongo Ac Id 10380 1 Skripsi 20lengkap Pdf

Rat Ut 2011 Siti
id.scribd.com

Kelas 11 Sma Matematika Siswa 2
www.slideshare.net

Matematika Kelas 9 Semester 1 For Android Apk Download
apkpure.com

Https Id 123dok Com Document Qo55rr5y Mengatasi Kesulitan Mengatasi Kesulitan Pelajaran Muhammadiyah Surakarta Pelajaran Html 2020 07 21t16 21 04 07 00 Monthly 1 Https Id 123dok Com Document Zx55llvq Mengatasi Kesulitan Mengatasi
id.123dok.com

T Yudi Hadiwandra M Kom Wa Probabilitas Dan Statistik Code H87p4t Ppt Download
slideplayer.info

Matematika Peminatan Xii K 13
www.slideshare.net

Statistika Dan Peluang
wahyubudisp.blogspot.com

5 Ppt Download
slideplayer.info

Terbaru Konsep Matematika Peluang
terupdatekuncijawaban.blogspot.com

Pdf Problem Solving Is About Making Connections
www.researchgate.net

Statistika Dan Peluang
id.scribd.com

Kelas 11 Matematika Inovati Ke 25
docs.google.com

Ppt Kombinatorial Dan Peluang Diskrit Powerpoint Presentation Free Download Id 2975250
www.slideserve.com

Matematika Kelas 9 Semester 1 For Android Apk Download
apkpure.com

Peta Konsep Peta Konsep A Pengertian Data Berkelompok Ppt Download
slideplayer.info

Peta Konsep Telaah
id.scribd.com

Peta Konsep Peta Konsep A Pengertian Data Berkelompok Ppt Download
slideplayer.info

Peluang Kejadian Majemuk Materi Lengkap Matematika
www.materimatematika.com

Aturan Perkalian Permutasi Dan Kombinasi Ppt Download
slideplayer.info

Kelas 11 Matematika Inovati Ke 25
docs.google.com

Modul Bab 2 Ipa
id.scribd.com

Peta Konsep Integral Aljabar Dan Luas Bagan Asimtot 451
asimtotmath.blogspot.com

Bab I Berkenalan Dengan Statistika Pertemuan Ke 1 Ppt Download
slideplayer.info

Peta Konsep Statistika Matematika Kelas 12
belajarbarengs.web.app

Peta Konsep Peluang
id.123dok.com

Kuliah Daya Matematika Meinar Bersama Prof Dr Marsigit M A Tahun 2020
dayamatematikameinarmarsigit2020.blogspot.com

Peta Konsep Peta Konsep A Pengertian Data Berkelompok Ppt Download
slideplayer.info

Peta Konsep Peluang
id.123dok.com

Statistika Standar Kompetensi Menggunakan Aturan Statistika Kaidah Pencacahan Dan Sifatsifat Peluang Dalam Pemecahan Masalah Pdf Free Download
docplayer.info

Statistika Ukuran Pemusatan Data Mean Median Modus Rumus Dan Contoh Soal Pelajaran Sekolah Online
www.pelajaran.co.id

Bab 3 Statistika Diskusi Pembuka Pdf Download Gratis
docplayer.info

Peta Konsep Statistika Matematika Kelas 12
belajarbarengs.web.app

Sifat Sifat Peluang Dalam Pemecahan Masalah 1 3 Standar Kompetensi 1 Menggunakan Aturan Statistika Kaidah Pencacahan Dan Sifat Sifat Peluang Dalam Pemecahan Masalah Kompetensi Pdf Document
fdokumen.com

Sifat Sifat Peluang Dalam Pemecahan Masalah 1 3 Standar Kompetensi 1 Menggunakan Aturan Statistika Kaidah Pencacahan Dan Sifat Sifat Peluang Dalam Pemecahan Masalah Kompetensi Pdf Document
fdokumen.com

Rumus Statistika Dasar Matematika Terlengkap
rumusrumus.com

Resume Materi Binomial Xii Edited Complete
id.scribd.com

Matematika Peluang Pdf Document
vdocuments.site

Statistik Data Tunggal Konsep Kursus Online Rp9 900 Per Bulan Cek Deskripsi Youtube
www.youtube.com

Ppt Statistika Dan Peluang Powerpoint Presentation Free Download Id 3447231
www.slideserve.com

Statistika Dalam Ktsp Hasanahworld Ix Semester 1 Statistika Dan Peluang 3 Melakukan Pengolahan Dan Penyajian Data 1 Menentukan Rata Rata Median Dan Modus Data Tunggal Serta
pdfslide.tips

Peluang Matematika Kelas 11 Guru Ilmu Sosial
www.ilmusosial.id

Buku Matematika Sma Kelas 12 K13 Revisi 2018 Shopee Indonesia
shopee.co.id

Kelompok 7 Mia 3
www.slideshare.net

close