Sangat Membantu

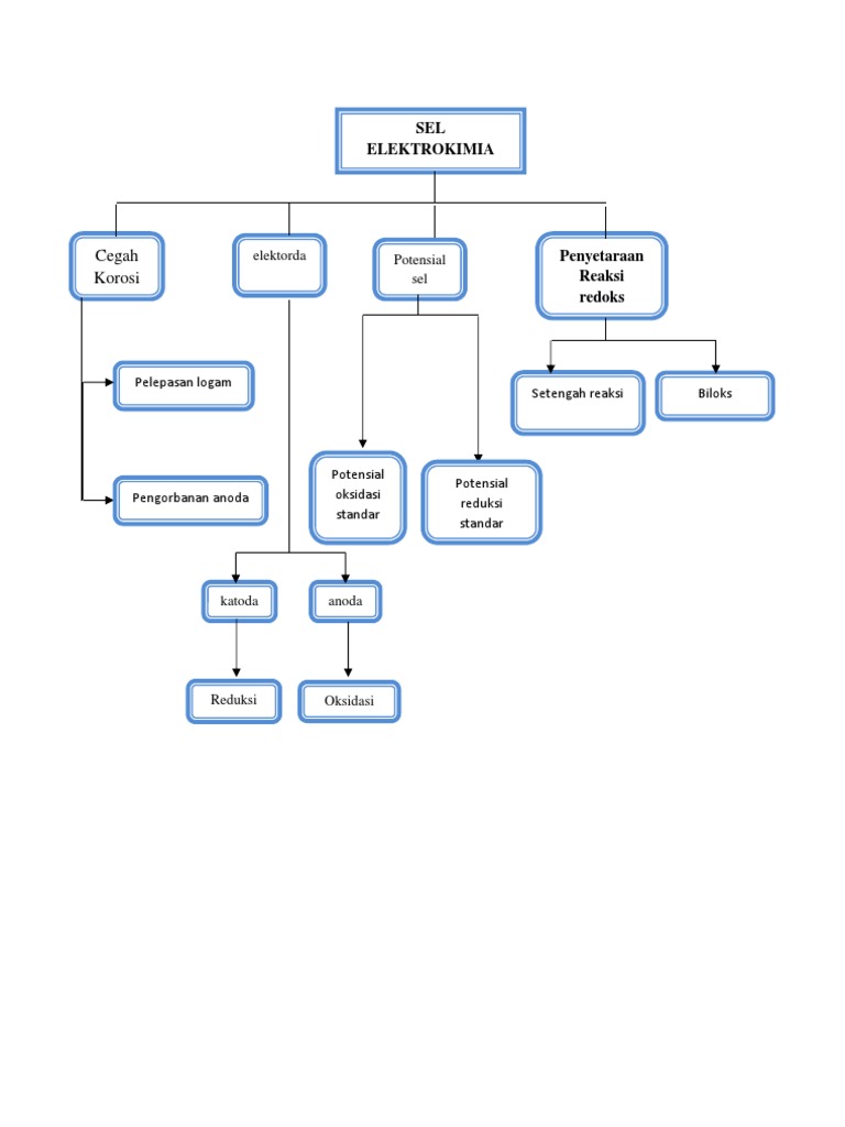
Peta Konsep Tentang Reaksi Redoks Dan Elektrokimia


Silabus
www.slideshare.net

Ringkasan Materi Redoks Dan Elektrokimia Bisakimia
bisakimia.com

Bab 2 Redoks
www.slideshare.net

Http Blog Unnes Ac Id Wp Content Uploads Sites 3189 2017 12 0404517011 Sabrina Dwie Karunia Uts Teori Belajar Pdf

Http Jurnal Abulyatama Ac Id Index Php Dedikasi Article Download 88 88

Hidrokarbon Chemistry Is Fun
hidayatichemistry.home.blog

Bab 2 Reaksi Redoks Dan Elektrokimia Ppt Download
slideplayer.info

Redoks Dan Elektrokimia
id.scribd.com

Rpp Konsep Redoks
pdfslide.tips

Bab 2 Reaksi Redoks Dan Elektrokimia Ppt Download
slideplayer.info

Peta Konsep Metha Lubis
methalubis.wordpress.com

Reaksi Redoks Dan Elektrokimia
studylibid.com

Reaksi Redoks Meliputi Perkembangan Konsep Reaksi Redoks Belajar Ipa
www.belajaripa.net

Bab 2 Reaksi Redoks
studylibid.com

Doc Peta Konsep Elektrokimia Anggun Daj Academia Edu
www.academia.edu

Peta Konsep Redoks Dan Elektrokimia
id.scribd.com

Berbagi Segalanya Disini Peta Konsep Reaksi Redoks Dan Elektrokimia
unik5.blogspot.com

Mempelajari Penyetaraan Reaksi Redoks Reduksi Oksidasi Dengan Mudah Yuk Bisakimia
bisakimia.com

Materi Reaksi Redoks Dan Elektrokimia 12 Mia 120 Aku Pintar Aku Pintar
akupintar.id

Ruang Lingkup Elektrokimia Pdf Free Download
docplayer.info

Reaksi Redoks Meliputi Perkembangan Konsep Reaksi Redoks Belajar Ipa
www.belajaripa.net

Semua Tentang Kimia Reaksi Redoks Dan Elektrokimia
kimiatron.blogspot.com

Ringkasan Materi Redoks Dan Elektrokimia Bisakimia
bisakimia.com

Larutan Elektrolit Dan Reaksi Redoks Ppt Download
slideplayer.info

Bab 2 Reaksi Redoks Dan Elektrokimia Ppt Download
slideplayer.info

Peta Konsep Pelajaran Kimia Brainly Co Id
brainly.co.id

Ppt Konsep Reaksi Reduksi Oksidasi Powerpoint Presentation Free Download Id 5404853
www.slideserve.com

Bab 2 Reaksi Redoks Dan Elektrokimia Ppt Download
slideplayer.info

Peta Konsep Redoks Dan Elektrokimia
id.scribd.com

Reaksi Oksidasi Dan Reduksi
www.slideshare.net

Kurikulum 2011 Departemen Kimia Fmipa Ugm
chemistry.ugm.ac.id

Ppt Redoks Dan Elektrokimia Powerpoint Presentation Free Download Id 6510024
www.slideserve.com

Elektrokimia Research Papers Academia Edu
www.academia.edu

Reaksi Redoks Dan Elektrokimia L Amelia Page
meleducation.wordpress.com

2 Reaksi Redoks Dan Elektrokimia
id.scribd.com

Reaksi Redoks Dan Elektrokimia Ebook Sman1 Xii Ps Pdf Bab 2 Reaksi Perhatikan Pada Peta Konsep Berikut Reaksi Redoks Dalam Larutan Basa Atau Netral Contoh Setarakan Reaksi Pdf Document
fdokumen.com

Pembahasan Redoks Docx
id.scribd.com

Peta Konsep
www.scribd.com

Berbagi Segalanya Disini Peta Konsep Reaksi Redoks Dan Elektrokimia
unik5.blogspot.com

Bab 2 Reaksi Redoks Dan Elektrokimia Tiffany Aulia
sites.google.com

Redoks Dan Elektrokimia
dokumen.tips

Peta Konsep Elektrokimia
id.scribd.com

Reaksi Redoks Dan Elektrokimia Ebook Sman1 Xii Ps Pdf Bab 2 Reaksi Perhatikan Pada Peta Konsep Berikut Reaksi Redoks Dalam Larutan Basa Atau Netral Contoh Setarakan Reaksi Pdf Document
fdokumen.com

Reaksi Reaksi Di Anoda Dan Katoda Pada Sel Volta Dan Sel Elektrolisis Myrightspot Com
www.myrightspot.com

Reaksi Redoks Elektrokimia Dan Elektrolisis All About Chemistry
sites.google.com

Rpp Redoks Dan Elektrokimia
www.slideshare.net

Media Pembelajaran Kimia Tugas Mid Map Pembelajaran Kimia
tesapratamaputra14.blogspot.com

Materi Kelas Xii All About Chemistry
sites.google.com

Kurikulum 2011 Departemen Kimia Fmipa Ugm
chemistry.ugm.ac.id

Sel Elektrolisis Pengertian Reaksi Proses Susunan Sel Contoh Soal
www.studiobelajar.com

Rpp Redoks Dan Elektrokimia
www.slideshare.net

Peta Konsep Reaksi Redoks Melani Chem16
sites.google.com

Perkembangan Konsep Reaksi Redoks Reduksi Dan Oksidasi
www.nafiun.com

Doc Analisis Konsep Elektrokimia Wiwiek Tamsyani Academia Edu
www.academia.edu

45 Soal Penyetaraan Reaksi Redoks Pilihan Ganda Pembahasan
soalkimia.com

Larutan Elektrolit Dan Reaksi Redoks Ppt Download
slideplayer.info

Peta Konsep Elektrokimia 1
www.scribd.com

Reaksi Redoks Dan Elektrokimia Ebook Sman1 Xii Ps Pdf Bab 2 Reaksi Perhatikan Pada Peta Konsep Berikut Reaksi Redoks Dalam Larutan Basa Atau Netral Contoh Setarakan Reaksi Pdf Document
fdokumen.com

Http Repository Upi Edu 41542 1 S Kim 1501754 Title Pdf

Materi Redoks Kelas 10 Guru Ilmu Sosial
www.ilmusosial.id

Reaksi Redoks 2
www.slideshare.net

Http Eprints Walisongo Ac Id 9370 1 00 20skripsi 20full Pdf

Elektrokimia Keseimbangan Kimia
keseimbangankimia15a.blogspot.com

Perkembangan Konsep Redoks
pt.slideshare.net

Redoks Dan Elektrokimia
www.slideshare.net

Bab 2 Reaksi Redoks Dan Elektrokimia Ppt Download
slideplayer.info

Bab 2 Reaksi Redoks Dan Elektrokimia Ppt Download
slideplayer.info

Peta Konsep Elektrokimia
id.scribd.com

Konsep Reaksi Reduksi Oksidasi Dan Tata Nama Senyawa Chemistry
repdayanti.wordpress.com

Modul 11 Reaksi Redoks Dan Elektrokimia Ii Tujuan Pembelajaran Pdf Download Gratis
docplayer.info

Pdf Kimia Kelas Xii Ipa Sma Santa Angela Modul Kimia Xii Ipa Elogia Livingstone Academia Edu
www.academia.edu

45 Soal Penyetaraan Reaksi Redoks Pilihan Ganda Pembahasan
soalkimia.com

Redoks Dan Elektrokimia
id.scribd.com

Peta Konsep Sk 2
es.scribd.com

Reaksi Redoks Elektrokimia Dan Elektrolisis
studylibid.com

Peta Konsep Elektrokimia
id.scribd.com

Materi Kimia Sma Kelas 10 11 12 X Xi Xii Tips Belajar Terbaik
www.studiobelajar.com

Peta Konsep Sk 2
es.scribd.com

Handoet Chemistry Can Be Friends With Human
handoet.wordpress.com

Reaksi Redoks Dan Elektrokimia Chemistry Learning
aisyahfitrirusianijisman.wordpress.com

Chemistry Learning
aisyahfitrirusianijisman.wordpress.com

Bab Reaksi Redoks Elektrokimia 2 Dan Elektrokimia Dan Elektrolisis Kimia Xii Sma 21 Pengantar Bab Reaksi Redoks Elektrokimia 2 Dan Elektrolisis Tujuan Pembelajaran Setelah Mempelajari Pdf Document
fdokumen.com

Ppt Elektrokimia Powerpoint Presentation Free To Download Id 63cabd Mjk4o
www.powershow.com

Rpp Konsep Redoks
pdfslide.tips

Peta Konsep Reaksi Redoks Dan Elektro Kimia 1
id.scribd.com

Http P4tkipa Kemdikbud Go Id P4tkipa Assets Upload Smakimia D Pdf

Korosi Pengertian Faktor Penyebab Cara Mencegah Proses
www.studiobelajar.com

Student Of The Month
sites.google.com

Kelas12 Kimia Wening Bab Ii Reaksi Oksidasi Reduksi Dan Elektrokimia Molalitas Merupakan Satuan Pdf Document
fdokumen.com

Tugas Kesetimbangan Kimia Laila N K 15630004
www.slideshare.net

Materi Reaksi Redoks Dan Elektrokimia 12 Mia 120 Aku Pintar Aku Pintar
akupintar.id

Peta Konsep Laju Reaksi Handoet
handoet.wordpress.com

Elektrokimia Keseimbangan Kimia
keseimbangankimia15a.blogspot.com

Bab 2 Reaksi Redoks Dan Elektrokimia
id.scribd.com

45 Soal Elektrokimia Dan Sel Elektrolisis Pilihan Ganda Pembahasan
soalkimia.com

Bab 2 Reaksi Redoks Dan Elektrokimia Ppt Download
slideplayer.info

Peta Konsep Elektrokimia
pdfslide.tips

Http Share Its Ac Id Pluginfile Php 23218 Block Html Content Redoks 20dan 20elektrokimia 20 28contoh 29 Pdf

Https Mirror Unpad Ac Id Bse Kurikulum 2006 11 Sma Kelas11 Kimia Nenden Fauziah Pdf

Larutan Elektrolit Dan Reaksi Redoks Ppt Download
slideplayer.info

close