Sangat Membantu

Peta Konsep Vektor Dalam Fisika


Perkalian Vektor Pengertian Rumus Dan Contohnya
passinggrade.co.id

Vektor 45 O X Pendahuluan Peta Konsep Vektor Di R 2 Vektor Di R 3 Perkalian Skalar Dua Vektor Proyeksi Ortogonal Suatu Vektor Pada Vektor Lain Pdf Free Download
docplayer.info

Perhatikan Ketiga Vektor Yang Digambarkan Pada Kertas Berpetak Berikut Jika Panjang Satu Brainly Co Id
brainly.co.id

Perkalian Vektor Pengertian Rumus Dan Contohnya
passinggrade.co.id

Besaran Dan Satuan
www.slideshare.net

Ppt Besaran And Satuan Powerpoint Presentation Free Download Id 5798743
www.slideserve.com

Ukbm X 3 2 4 2 9 12 Proyeksi Vektor
id.123dok.com

Peta Konsep Kinematika Dan Analisis Vektor
www.scribd.com

Proyeksi Vector Pengertian Rumus Dan Contohnya
passinggrade.co.id

Vektor 45 O X Pendahuluan Peta Konsep Vektor Di R 2 Vektor Di R 3 Perkalian Skalar Dua Vektor Proyeksi Ortogonal Suatu Vektor Pada Vektor Lain Pdf Free Download
docplayer.info

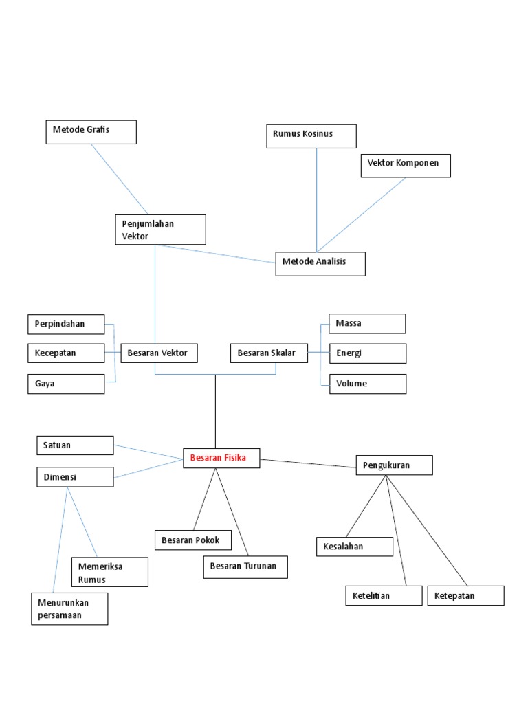
Peta Konsep Besaran Fisika
id.scribd.com

Hakikat Fisika Docx
id.scribd.com

Besaran Dan Satuan
dokumen.tips

Kelas X Ipa 3 Karya Mind Mapping Vektor Part 2 Youtube
www.youtube.com

30 Soal Besaran Dan Satuan Pilihan Ganda Pembahasan
soalkimia.com

Pertemuan Ii Vektor Ppt Download
slideplayer.info

Bab 2 Analisis Vektor Pdf Free Download
docplayer.info

Matematika Kelas 10 Mempelajari Konsep Dasar Vektor
blog.ruangguru.com

Pertemuan Ii Vektor Ppt Download
slideplayer.info

Modul Rumus Soal Besaran Vektor Skalar Wardaya College
www.wardayacollege.com

Vektor 45 O X Pendahuluan Peta Konsep Vektor Di R 2 Vektor Di R 3 Perkalian Skalar Dua Vektor Proyeksi Ortogonal Suatu Vektor Pada Vektor Lain Pdf Free Download
docplayer.info

Pertemuan Ii Vektor Ppt Download
slideplayer.info

Dunia Matematika Indonesia Peta Konsep Ringkasan Materi Uji Latih Mandiri Latihan Siap Rela Mampu Bab Vektor Matematika Peminatan Kelas X Semester Dua
matmia14.blogspot.com

Pelajaran Soal Rumus Vektor Lengkap Wardaya College
www.wardayacollege.com

Bab 2 Analisis Vektor Pdf Free Download
docplayer.info

Belajar Fisika Online Materi Fisika Gerak Dan Gaya
fisikafisuka.blogspot.com

Resume Materi Kuliah Fisika Dasar
id.scribd.com

Seni Sains Teknologi Olahraga Physic 2012
leonardozacky.blogspot.com

A Peta Konsep Elastisitas Fisika Memang Asyik
fisikamemangasyik.wordpress.com

Peta Konsep Kinematika Dan Analisis Vektor
id.scribd.com

Fisika X Sma Ma
www.slideshare.net

4 Cara Menentukan Resultan Vektor Myrightspot Com
www.myrightspot.com

Website Resmi Sma Negeri 12 Jakarta
www.sman12-dki.sch.id

Resultan Vektor 1 Identitas
id.scribd.com

Pertemuan Ii Vektor Ppt Download
slideplayer.info

Tugas Bahan Ajar Vektor
id.scribd.com

Http Penerbitan Unej Ac Id Wp Content Uploads 2018 11 Fisika Matematika Sri Astuti Pdf

Bab 4 Vektor Home Ppt Download
slideplayer.info

Pertemuan Ii Vektor Ppt Download
slideplayer.info

Ruang Vektor Wikipedia Bahasa Indonesia Ensiklopedia Bebas
id.wikipedia.org

Bab 4 Vektor Home Ppt Download
slideplayer.info

Belajar Fisika Yuuk 2014
nsurata-belajarfisika.blogspot.com

Bab Ii V E K T O R Kamu Bayangkan Pesawat Terbang Di Peta Konsep Bab 2 Yang Masing Masing Sejajar
pdfslide.tips

Proyeksi Vector Pengertian Rumus Dan Contohnya
passinggrade.co.id

Bab 2 Analisis Vektor Pdf Free Download
docplayer.info

A Peta Konsep Momentum Dan Impuls Fisika Memang Asyik
fisikamemangasyik.wordpress.com

Pdf Tabel Analisis Konsep Besaran Dan Satuan Dan Peta Konsep Marjuki Ayus Academia Edu
www.academia.edu

Besaran Vektor Ppt Rumus Rumus Soal Vektor Kelas 10 Semester 1
www.slideshare.net

Kelas 1 Sma Fisika Joko Sumarno
www.slideshare.net

Matematika Kelas 10 Mempelajari Konsep Dasar Vektor
blog.ruangguru.com

Buku Fisika Kelas X Bab 1
www.slideshare.net

Materi Vektor Fisika Kelas 10 Guru Ilmu Sosial
www.ilmusosial.id

Momentum Dan Impuls Fisika Kelas X Kata Pengetahuan
katapengetahuan.wordpress.com

Peta Konsep Fisika Kelas 10 Pdf Document
fdokumen.com

Peta Konsep Mekanika
id.scribd.com

Vektor Kelas X Semester 1 Vektor Kelas X Semester Ppt Download
slideplayer.info

Vektor Diruang 2 Dan 3 Vector 2d 3d
www.slideshare.net

Peta Konsep Besaran Dalam Fisika Myrightspot Com
www.myrightspot.com

Vektor Spasial Wikipedia Bahasa Indonesia Ensiklopedia Bebas
id.wikipedia.org

Materi Vektor Fisika Kelas 10 Guru Ilmu Sosial
www.ilmusosial.id

Dunia Matematika Indonesia Peta Konsep Ringkasan Materi Uji Latih Mandiri Latihan Siap Rela Mampu Bab Vektor Matematika Peminatan Kelas X Semester Dua
matmia14.blogspot.com

Materi Fisika Kelas 10 Vektor Lengkap Dengan Contoh Soal Fisika
filosofiberselimutmatematika.blogspot.com

Mind Map Fisika Catatan Joeliono
joeliono.wordpress.com

Cara Menentukan Vektor V Dalam Vektor Satuan Fisika Pelajaran Sekolah Online
www.pelajaran.co.id

Bab 1 Pengukuran United Science
unitedscience.wordpress.com

Cabang Cabang Ilmu Fisika
fisikakontekstual.com

Pertemuan Ii Vektor Ppt Download
slideplayer.info

Proyeksi Vector Pengertian Rumus Dan Contohnya
passinggrade.co.id

Dunia Matematika Indonesia Peta Konsep Ringkasan Materi Uji Latih Mandiri Latihan Siap Rela Mampu Bab Vektor Matematika Peminatan Kelas X Semester Dua
matmia14.blogspot.com

14 Bab Ii Penerapan Peta Kosep Pada Materi Vektor A
studylibid.com

Rumus Cepat Vektor Guru Ilmu Sosial
www.ilmusosial.id

Peta Konsep Pengukuran Besaran Fisika Pengertian
bpengertian.blogspot.com

Bab 1 Pengukuran United Science
unitedscience.wordpress.com

Matematika Kelas 10 Mempelajari Konsep Dasar Vektor
blog.ruangguru.com

Bab 2 Analisis Vektor Pdf Free Download
docplayer.info

Buku Fisika Kelas 2 Sma Fisika Sarwono
www.slideshare.net

Pertemuan Ii Vektor Ppt Download
slideplayer.info

Peta Konsep Gerak Parabola
id.scribd.com

Matematika Kelas 10 Mempelajari Konsep Dasar Vektor
blog.ruangguru.com

Matematika Kelas 10 Mempelajari Konsep Dasar Vektor
blog.ruangguru.com

Fisika Vektor Pdf Document
fdokumen.com

Bab 4 Vektor Home Ppt Download
slideplayer.info

Fisika Xi Sma Man
www.slideshare.net

Materi Fisika Kelas 10 Vektor Lengkap Dengan Contoh Soal Fisika
filosofiberselimutmatematika.blogspot.com

Proyeksi Vector Pengertian Rumus Dan Contohnya
passinggrade.co.id

Matematika Kelas 10 Mempelajari Konsep Dasar Vektor
blog.ruangguru.com

Peta Konsep Fisika Kelas 10 Pdf Document
fdokumen.com

Modul Rumus Soal Konsep Gaya Wardaya College
www.wardayacollege.com

Matematika Kelas 10 Mempelajari Konsep Dasar Vektor
blog.ruangguru.com

Doc Documents Tips Fisika Smamasmk Kelas X Bab 2 Vektor Fitri Yani Academia Edu
www.academia.edu

Fisika X Sma Ma
www.slideshare.net

Proyeksi Vector Pengertian Rumus Dan Contohnya
passinggrade.co.id

Besaran Dan Satuan Fisika
www.slideshare.net

Peta Konsep Besaran N Satuan
id.scribd.com

Vektor By Oni Soebagio
prezi.com

Modul Vektor
www.slideshare.net

Fisika Kelas 10 Cara Mencari Komponen Vektor
blog.ruangguru.com

Dunia Matematika Indonesia Peta Konsep Ringkasan Materi Uji Latih Mandiri Latihan Siap Rela Mampu Bab Vektor Matematika Peminatan Kelas X Semester Dua
matmia14.blogspot.com

Fisika Sma Ma Smk Kelas X Bab 2 Vektor
id.scribd.com

Materi Fisika Kelas 10 Vektor Lengkap Dengan Contoh Soal Fisika
filosofiberselimutmatematika.blogspot.com

close