Sangat Membantu

Rumus Kimia Cuka Apel


Mari Mengenal Asam Basa Dompoe Smart
dompoesmart.wordpress.com

Pembahasan Asam Asetat Rumus Kimia Karakteristik Dan Manfaatnya
biofar.id

Sifat Fisika Dan Kimia Asam Asetat Ch3cooh Sainspedia
www.sainspedia.web.id

Struktur Kimia Dari Semua Vitamin Sains Kimia
sainskimia.com

Tugas Sekolah Page 2
funbiologyfun.wordpress.com

Asam Asetat Pengertian Rumus Reaksi Bahaya Dan Sifatnya
www.dosenpendidikan.co.id

Asam Asetat Pengertian Rumus Reaksi Bahaya Dan Sifatnya
www.dosenpendidikan.co.id

Bab 2 Klasifikasi Zat Pages 1 20 Flip Pdf Download Fliphtml5
fliphtml5.com

Rumahdukasi Cuka Apel Dan Pembuatan Cuka Apel
rumahdukasi.blogspot.com

Nama Zat Benda Rumus Kimia Keterangan
id.scribd.com

7 Kegunaan Asam Asetat Adalah Top
adalah.top

7 Manfaat Cuka Apel Untuk Kecantikan Dan Kesehatan Cantik Menawan
www.cantikmenawan.com

Tartrazine C16h9n4na3o9s2 Rumus Kimia Sifat Dan Kegunaannya
news.labsatu.com

Pras Academy Smp Pengertian Asam Basa Dan Garam Beserta Contohnya
smp.prasacademy.com

Doc Asetat Safira Riyandita Academia Edu
www.academia.edu

Gugus Fungsi Senyawa Karbon Materi Pembelajran Kimia Sma
mardinata.com

Bab 2 Asam Basa Dan Garam United Science
unitedscience.wordpress.com

Materi Hayatinur2094
sites.google.com

Tartrazine C16h9n4na3o9s2 Rumus Kimia Sifat Dan Kegunaannya
news.labsatu.com

My Corner Laporan Praktikum Cuka Apel
errenscorner.blogspot.com

Tata Nama Senyawa Pengertian Anorganik Ion Contoh Soal Latihan
bacaboy.com

My Corner Laporan Praktikum Cuka Apel
errenscorner.blogspot.com

Pengertian Sifat Manfaat Dan Rumus Asam Asetat
rumusrumus.com

Menjadi Bijak Proses Fermentasi Asam Cuka
menjadibijak.blogspot.com

Asam Asetat Wikipedia Bahasa Indonesia Ensiklopedia Bebas
id.wikipedia.org

Mengupas Titik Kritis Keharaman Cuka Arrahmah Com
www.arrahmah.com

Cuka Putih Png Nextpng
www.nextpng.com

Penjelasan Lengkap Asam Karboksilat Dan Ester Myrightspot Com
www.myrightspot.com

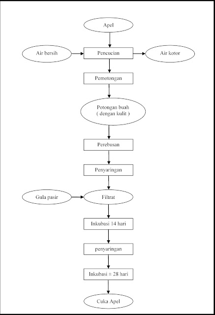
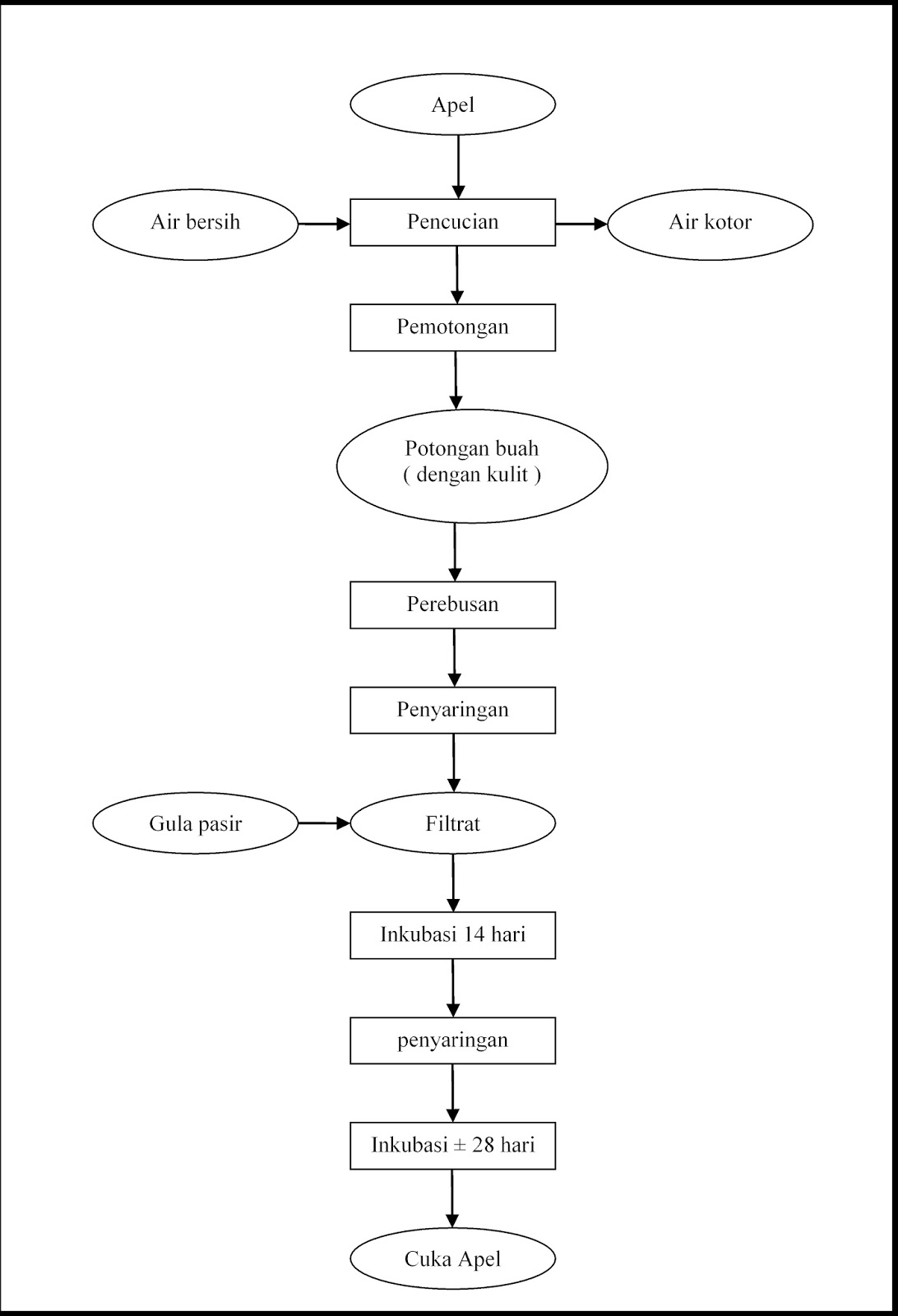
Laporan Praktikum Cuka Apel
www.slideshare.net

Rumus Kimia Cuka Dan Cara Membuatnya
www.mafiaol.com

Http Repository Poltekkes Denpasar Ac Id 2955 1 Kti 20dwi 20adnyani 20041 Pdf

5 Trik Mudah Belajar Kimia Secara Mandiri Dan Menyenangkan Pasti Bisa Kimia Post
www.kimiapost.net

Industri Asam Asetat
id.scribd.com

Rumus Kimia Sekitar Kita
www.slideshare.net

Laporan Praktikum Cuka Apel
www.slideshare.net

Cuka Halal Atau Haram Persagi Bandung
www.persagibandung.org

Laporan Praktikum Cuka Apel
www.slideshare.net

Http Repository Poltekkes Denpasar Ac Id 2955 1 Kti 20dwi 20adnyani 20041 Pdf

Https Encrypted Tbn0 Gstatic Com Images Q Tbn 3aand9gcqu 5knaovob7r3rxtj Wwge57j830syvggjartxh697svtwry1 Usqp Cau
encrypted-tbn0.gstatic.com

Greatedu
greatedu.co.id

Pengertian Asam Cuka Rumus Kimia Reaksi Dan Fungsinya
www.studinews.co.id

Deli Rumus Kimia Perekat Lem Super Baik Buy Lem Super Perekat Ubin Perekat Kimia Super 99 Perekat Product On Alibaba Com
indonesian.alibaba.com

Materi Hayatinur2094
sites.google.com

Rumus Kimia Asam Asetat Serta Reaksi Kimia Rumus Dasar
rumusdasar.com

Pembuatan Etanol Dengan Proses Fermentasi
studylibid.com

Rumus Kimia Cuka Dan Penggunaanya Dalam Industri My Stupid Theory
mystupidtheory.com

Rumus Kimia Konsep Mol Dan Empiris Beserta Contoh Soal Dan Jawaban
www.pinterpandai.com

Rumus Kimia Berbagai Zat Sekitar Kita
rumushitung.com

Asam Asetat Pengertian Rumus Reaksi Bahaya Dan Sifatnya
www.dosenpendidikan.co.id

Cuka Apel Docx Document
vdocuments.site

Cuka Halal Atau Haram Kumparan Com
kumparan.com

My Corner Laporan Praktikum Cuka Apel
errenscorner.blogspot.com

Https Encrypted Tbn0 Gstatic Com Images Q Tbn 3aand9gcshdxz 53fbt6sznnxd 5gf6sddozxpbpp9rtg Qzajgpylvkzq Usqp Cau
encrypted-tbn0.gstatic.com

Jual Asam Asetat Ch3coo
www.supplierfilterair.com

Perubahan Kimia Ciri Ciri Contoh Dan Pengertian
rumus.co.id

Pembahasan Asam Asetat Rumus Kimia Karakteristik Dan Manfaatnya
biofar.id

Perka 7 2018 Perka Tata Naskah Dinas
id.scribd.com

Rumus Kimia Cuka Dan Penggunaanya Dalam Industri My Stupid Theory
mystupidtheory.com

Pembahasan Asam Asetat Rumus Kimia Karakteristik Dan Manfaatnya
biofar.id

Amonium Hidroksida Rumus Kimia Sifat Dan Kegunaannya
news.labsatu.com

Contoh Asam Organik Dan Anorganik Contoh Senyawa Basa Dan Contoh Garam Beserta Rumus Kimianya
www.biomagz.com

Tugas Kimia Asam Asetat Nama Firtri Sumardiah Kelas 12 Ipa 3 Ppt Download
slideplayer.info

Informasi Herbal Innlegg Facebook
nb-no.facebook.com

Laporan Praktikum Cuka Apel
www.slideshare.net

Https Encrypted Tbn0 Gstatic Com Images Q Tbn 3aand9gcqjnzqvv4 Cgupjbvx5qyge8cuvre9qfe5teniulvc Usqp Cau
encrypted-tbn0.gstatic.com

Jual Ethyl Acetate Etil Asetat Ar Smartlab A 1038 4 Liter Jakarta Utara Lab Oke Tokopedia
www.tokopedia.com

Doc Senyawa Asam Asetat Syafrianto Syafril Academia Edu
www.academia.edu

Asam Asetat Asam Cuka Ch3cooh 98 Persen 500 Ml Special Shopee Indonesia
shopee.co.id

Proanalisa Instagram Posts Photos And Videos Picuki Com
www.picuki.com

Sifat Sifat Asam Basa Dan Garam
mafia.mafiaol.com

Asam Asetat Wikipedia Bahasa Indonesia Ensiklopedia Bebas
id.wikipedia.org

Materi Un 2016 Authorstream
www.authorstream.com

Pembuatan Cuka Apel
id.scribd.com

Tugas Kimia Asam Asetat Nama Firtri Sumardiah Kelas 12 Ipa 3 Ppt Download
slideplayer.info

Laporan Praktikum Cuka Apel
www.slideshare.net

Asam Asetat Pengertian Rumus Reaksi Bahaya Dan Sifatnya
www.dosenpendidikan.co.id

Doc Cuka Apel Yulia Kimia Academia Edu
www.academia.edu

Pendugaan Umur Simpan Cuka Apel Dengan Metode
www.yumpu.com

Https Encrypted Tbn0 Gstatic Com Images Q Tbn 3aand9gctkiogymbwsoa2q7vscer Tnzx8q6i4xm9zasm Wxvsqs Vtjsq Usqp Cau
encrypted-tbn0.gstatic.com

Cuka Halal Atau Haram Kumparan Com
kumparan.com

Laporan Tetap Bioproses Cuka Apel
id.scribd.com

Greatedu
greatedu.co.id

Kimia Jaman Now Sifat Sifat Asam Basa Dan Garam
blog.unnes.ac.id

Asam Asetat Wikipedia Bahasa Indonesia Ensiklopedia Bebas
id.wikipedia.org

Ragam Jenis Cuka Kegunaan Di Dapur Dan Manfaatnya Untuk Tubuh Halaman All Kompas Com
travel.kompas.com

Http Lib Ui Ac Id File File Digital 20320319 S Nur 20muhammad 20karim Pdf

Asam Asetat Asam Cuka Ch3cooh 98 Persen 500 Ml Special Shopee Indonesia
shopee.co.id

Asam Asetat Glasial Asam Cuka Ch3cooh 500 Ml Di Lapak Shagufta Laboratory Bukalapak
www.bukalapak.com

Hukum Cuka Vinegar Madu 45
madu45.com

Cuka Sari Apel Organik Rumus Kimia Untuk Cuka Kristal Cuka Beras Buy Makanan Laut Pembuatan Cuka Kristal Cuka Beras Makanan Laut Pembuatan Kristal Cuka Beras Product On Alibaba Com
indonesian.alibaba.com

Tugas Kimia Asam Asetat Nama Firtri Sumardiah Kelas 12 Ipa 3 Ppt Download
slideplayer.info

Lppom Mui Lembaga Pengkajian Pangan Obat Obatan Dan Kosmetika Majelis Ulama Indonesia
www.halalmui.org

Industri Asam Asetat By Nadia Pratiwi
prezi.com

Rumus Kimia Cuka Dan Penggunaanya Dalam Industri My Stupid Theory
mystupidtheory.com

Kesehatan Rumus Kimia Untuk Cuka Buy Kesehatan Cuka Cuka Sushi Makanan Kesehatan Rumus Kimia Untuk Cuka Product On Alibaba Com
indonesian.alibaba.com

Penjelasan Lengkap Asam Karboksilat Dan Ester Myrightspot Com
www.myrightspot.com

Asam Asetat Asam Cuka Ch3cooh 98 Persen 500 Ml Special Shopee Indonesia
shopee.co.id

Asam Asetat Wikipedia Bahasa Indonesia Ensiklopedia Bebas
id.wikipedia.org

Propo A Asetat Docx Lembar Pengesahan Materi Asam Asetat Kelompok 1 Selasa Anggota 1 Ahmad Fadholi Nim 21030117120021 2 Berdi Bayu A Nim Course Hero
www.coursehero.com

Soal Kimia Organik Biomolekul
www.yumpu.com

Jual Asam Asetat Ch3coo
www.supplierfilterair.com

Tuliskan 10 Macam Asam Organik Brainly Co Id
brainly.co.id

Jual Etanol 100 Undenatured Ar Ethyl Alcohol 100 Repack 150ml Kota Depok Dewigun313 Tokopedia
www.tokopedia.com

Pengertian Asam Basa Garam Ciri Sifat Indikator Contoh
www.gurupendidikan.co.id

close